云南成人高考专升本分数线?
2023-10-24 来源:金宝搏188入口
云南成人高考专升本分数线?社会飞速发展,面临升职就业等就业从业压力,提升自我优势是必不可少的,拥有一个高学历或好文凭也是找工作的关键,就业选择的范围也会更广,机会更多。学历是判断个人素质的重要条件之一,企业也重视高学历的员工。下面本小编为大家解答一下关于成人高考相关信息,希望对大家有所帮助!
成人高考有疑问、不知道如何选择主考院校及专业、不清楚成考当地政策,点击立即了解>>

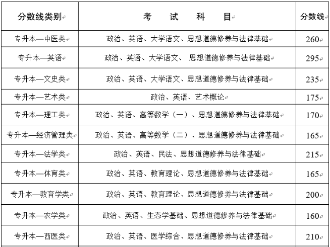
云南成人高考专升本分数线?

成人提升学历的方式
1、成人高考:成人高考是目前最为受欢迎的一种学历提升的方式,因为其通过率较高,而且授课形式比较灵活,既不会影响工作也不耽误学习,考生可以根据自己的实际情况去选择报考。每年1次,下半年的10月考,这次叫做入学考试,考上后才可以学习。报名到当地教育局报名,查询当地教育局网站。学习方式:业余函授集中辅导。这个考试相对容易,入学考试是教育局组织的,考上后每学期期末考试是主考学校自己出试卷,就更容易通过了。
2、自学考试:自考没有入学考试和考试完成年限,考生必须完成十几门科目的考试,不同专业考试科目不同,且每项单科考试均要达到合格标准才能到高校申请学历证书。每年2次,上下半年各一次,4月和10月考试,报名到当地教育局报名。可以查询当地的教育局网站跟踪报考公告信息,社会认可度高。学习方式:自学为主,一般是16门左右,必须每门达到60分方可,否则需要重新报考。
3、电大:电大已经更名为国家开放大学,是中华人民共和国金博宝最新官方网站查询网址 直属的,以现代信息技术为支撑,学历教育与非学历教育并举,实施远程开放教育的新型高等学校。电大跟网络教育很相近,但是更加轻松,电大没有入学考试,平时跟网络教育一样,看视频课程,然后做课后作业,参加期末考试。由于含金量较低,报考人数较少,大部分人不会首选电大作为学历提升的方式。这种学历提升方式也属于国民教育系列,是国家认可,学信网可查的正规学历文凭。
以上是关于成人高考的相关内容,考生可以此作为参考,具体以官方公告为准!考生如果想获取更多关于成考的相关资讯,如成人高考报名时间、考试时间、报考条件、备考知识、相关新闻等,敬请关注金宝搏188入口 成人高考考试频道。
热门推荐:
成人高考有疑问、不知道如何选择主考院校及专业、不清楚成考当地政策,点击立即了解>>
推荐阅读:

· 







