安徽省2024年4月188金宝搏beat官网登录 自学考试网上报名将于3月1日至3月5日进行
2024-02-21 来源:金宝搏188入口
【导语】金宝搏188入口 自学考试频道了解安徽省教育考试院关于印发《安徽省2024年4月188金宝搏beat官网登录 自学考试网上报名将于3月1日至3月5日进行》的通知已公布,具体如下:
安徽省2024年4月188金宝搏beat官网登录 自学考试报名工作将于3月1日9:00至3月5日17:00进行。课程选报核对无误后可立即进行网上缴费(期间每日23:00至次日1:00是银行对账时间,请勿在此期间缴费),网上缴费截止时间:3月5日19:00。
一、考试时间及课程
2024年4月考试时间为4月13-14日。考试课程安排、开考专业、教材版本及自考政策等信息可登录我院门户网站(网址:www.ahzsks.cn),在自学考试相关栏目中查询。
二、报名方式
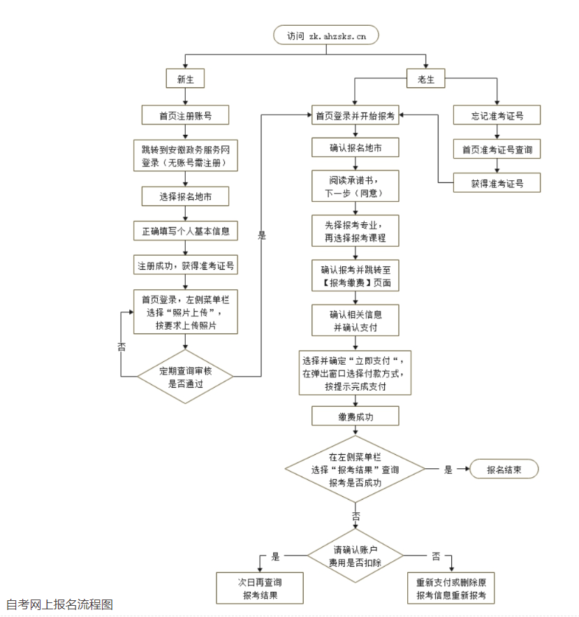
报名网址为http://zk.ahzsks.cn/。系统限定每位考生在报名期间只能报考一次(最多能报四门课程),考生如报考多个专业内课程也必须一次性完成。报名采用网上缴费,缴费成功后,考生无法再进行补报、改报。报名网站不提供教材征订服务,考生可根据我院公布的教材版本自行购买。
三、新生照片上传
首次参加自考的新生(或更换地市参考)需要通过报名系统上传照片,具体方法是:新生在报名网站首页注册后,获取准考证号,用准考证号登录报名系统,点击左侧菜单栏的“照片上传”,按要求上传规定格式的照片。各市教育考试机构(自考办)后台进行审核,照片审核通过后方可选择报考课程和缴费。数码照片规格见附件1:188金宝搏beat官网登录 自学考试电子图像采集规范及信息标准。
由于上传照片需要审核,建议新生在报名截止日前一天完成照片上传,上传后次日再次登录查询“照片审核结果”,审核不通过可再次上传直至审核通过。多次审核不通过的可联系报考所在市教育考试机构(联系方式见https://www.ahzsks.cn/gdjyzxks/contactus.htm)。未成功上传电子照片或照片审核不通过的考生,将无法完成报名。
四、特定考生报名
无二代居民身份证的境外人员,首次报考时,须携带证件到报考所在地的市级教育考试机构注册,用注册后获得的准考证号在网上报名。有二代居民身份证件的,请直接在网上注册报名。
公安管理学专业本科为公安行业内委托开考的专业,考生应为我省在职人民警察和公安院校公安专业学生。新生报考该专业时,须由单位开具介绍信并携带本人警官证、居民身份证到安徽公安职业学院进行资格审核,审核通过后由审核人将准考证号和专业进行绑定,已绑定专业的考生即可登录系统进行报考。报考该专业更多信息请咨询安徽公安职业学院继续教育中心,电话:0551-65382188;地址:合肥市高新区望江西路559号。
监狱服刑人员第一次报考前,须由监狱管理人员到所在地的市级教育考试机构集体注册,取得准考证号后再通过报名网站报名;已有准考证号的监狱服刑人员可以直接报名。
服刑期满获释人员若继续参加考试,请在报考前到所在地的市级教育考试机构更改考试地信息,然后进行网上报名。
五、其他
如有重复性扣款或已缴费但报名未成功的情况,我院会在报名结束一个月左右集中处理退款。报名成功后的考生,于考前3天开始,自行登录报名网站打印准考证。
附件:1.188金宝搏beat官网登录 自学考试电子图像采集规范及信息标准
2.自考网上报名流程图
安徽省教育招生考试院
2024年2月21日
附件1:
188金宝搏beat官网登录 自学考试电子图像采集规范及信息标准
一、基本要求
1.自学考试电子图像应使用考生本人近期(一般为一年以内)正面免冠彩色头像的电子图像文件。
2.图像应真实表达考生本人相貌。禁止对图像整体或局部进行镜像、旋转等变换操作。不得对人像特征(如伤疤、痣、发型等)进行技术处理。
3.图像应对焦准确、层次清晰、色彩真实、无明显畸变。
4.除头像外,不得添加边框、文字、图案等其他内容。
二、拍照要求
1.背景:应均匀无渐变,不得有阴影、其他人或物体。可选用浅蓝色(参考值RGB;100,197,255;)、白色(参考值RGB;255,255,255;)或浅灰色(参考值RGB;240,240,240;)。
2.人物姿态与表情:坐姿端正,表情自然,双眼自然睁开并平视,耳朵对称,左右肩膀平衡,嘴唇自然闭合。
3.眼镜:常戴眼镜者应佩戴眼镜,但不得戴有色(含隐形)眼镜,镜框不得遮挡眼睛,眼镜不能有反光。
4.佩饰及遮挡物:不得使用头部覆盖物(宗教、医疗和文化需要时,不得遮挡脸部或造成阴影)。不得佩戴耳环、项链等饰品。头发不得遮挡眉毛、眼睛和耳朵。不宜化妆。
5.衣着:应与背景色区分明显。避免复杂图案、条纹。
三、照明光线
1.照明光线均匀,脸部曝光均匀,无明显可见或不对称的高光、光斑,无红眼。
2.建议配置光源两只(色温5500K-5600K),摆设高度与被拍摄人肩部同高,角度为左右各45度,朝向对准被拍摄人头部,距离被拍摄人1.5米-2米。
四、电子图像文件
1.电子图像文件规格为宽480像素*高640像素,分辨率300dpi,24位真彩色。应符合JPEG标准,压缩品质系数不低于60,压缩后文件大小一般在20KB至40KB。文件扩展名应为JPG。
2.人像在图像矩形框内水平居中,左右对称。头顶发际距上边沿50像素至110像素;眼睛所在位置距上边沿200像素至300像素;脸部宽度(两脸颊之间)180像素至300像素。
附件2:

热门推荐:
自考有疑问、不知道如何选择主考院校及专业、不清楚自考当地政策,点击立即了解>>
推荐阅读:

· 







