2025年10月内蒙古自考考试安排
2025-10-09 来源:金宝搏188入口
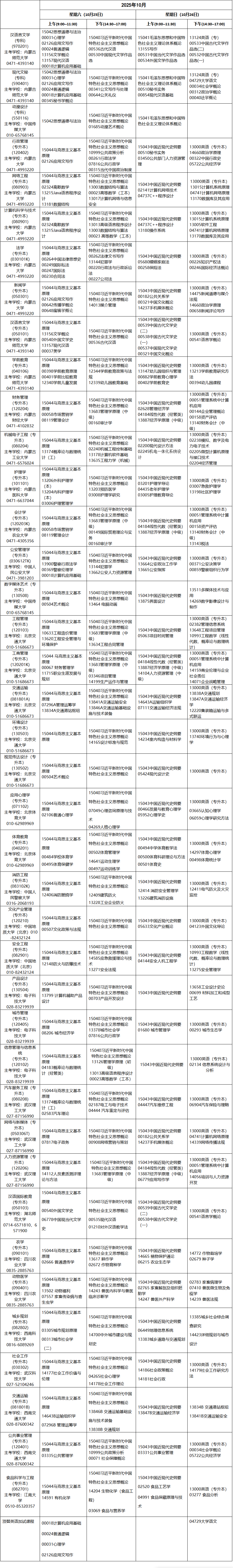
2025年10月内蒙古自考考试时间为10月25日至26日,2025年10月内蒙古自考考试安排如下,参加本次考试的考生请合理安排好时间。祝各位考生考试顺利!

热门推荐:
自考有疑问、不知道如何选择主考院校及专业、不清楚自考当地政策,点击立即了解>>
推荐阅读:
2025-10-09 来源:金宝搏188入口
2025年10月内蒙古自考考试时间为10月25日至26日,2025年10月内蒙古自考考试安排如下,参加本次考试的考生请合理安排好时间。祝各位考生考试顺利!

热门推荐:
自考有疑问、不知道如何选择主考院校及专业、不清楚自考当地政策,点击立即了解>>
推荐阅读:
(一)由于考试政策等各方面情况的不断调整与变化,本网站所提供的考试信息仅供参考,请以权威部门公布的正式信息为准。
(二)本网站在文章内容出处标注为其他平台的稿件均为转载稿,免费转载出于非商业性学习目的,归原作者所有。如您对内容、版权等问题存在异议请与本站联系,我们会及时进行处理解决。