/ 二、研究生招生规模继续扩大,关键领域支撑能力增强 /

2.1 研究生招生数量稳步增长

近年来,我国研究生招生规模始终呈现快速增长趋势。研究生招生总人数从2011年的56万增长至2022年的124.25万。十年间,研究生招生总人数增长一倍多。

数据来源:金博宝最新官方网站查询网址 网站

2022年全国教育事业发展统计公报披露,全年研究生招生124.25万人,比上年增加6.60万人,增长5.61%;其中,博士生13.90万人,硕士生共招收110.35万人,硕士研究生招生量约占总量的89%。

数据来源:金博宝最新官方网站查询网址 网站
2.2 研究生招生规模扩张,高校校舍资源日趋紧张

根据最新数据,2022年全国共有在学研究生365.36万人,比上年增加32.12万人,增长率为9.64%,相较去年,增幅有所放缓。

数据来源:金博宝最新官方网站查询网址 网站

近年来,我国研究生招生规模逐年提高,大多数年份涨幅维持在3%-6%的区间。2017年非全日制纳入统考,当年招生数量大幅增加,涨幅超过了20%。2020年为应对疫情影响,当年扩大硕士研究生招生规模18.9万,涨幅同样超20%。2021年和2022年研究生扩招放缓,涨幅基本维持在6%左右。

数据来源:金博宝最新官方网站查询网址 网站

研究生规模的不断扩张,对于高校来说不仅是发展机遇,还是严峻的挑战。在研究生规模扩大的同时,我国高校各资源配备却略显不足,其中高等学校生均校舍建筑面积呈现逐年下降趋势。

2020年高校生均校舍面积28.77平方米,2022年高校生均校舍面积下降到了25.21平方米。

受制于校舍资源限制,伴随研究生招生规模的扩张,近年一些高校不再向部分研究生提供宿舍。2024年招生简章中,部分著名高校明确宣布对于非全日制研究生不再提供宿舍,一些则对全日制专硕也不再提供校内宿舍,也有部分高校对全日制硕士生实行自愿申请制。部分学校虽然不提供宿舍,学生需自行安排住宿,但会提供一定住宿补贴或交通补贴。

数据来源:金博宝最新官方网站查询网址 网站
2.3 部分高校硕士研究生招生增幅放缓

总体来看,多数高校硕士研究生招生规模呈现扩大趋势。河南大学2024年计划招收硕士研究生5800人左右,相比2023年增加招生计划300人左右;哈尔滨工程大学今年计划扩招208人;贵州大学今年计划扩招200人。

数据来源:各高校官网

虽然各校招生规模不断,但增幅较往年有所放缓。贵州大学五年间硕士研究生招生计划持续增长。2020年计划招收3642人,2024年计划招收人数达到5000名,五年间增长1358人。不过2024年学校招生计划增幅为4.2%,低于去年的6.7%。

数据来源:贵州大学官网

河南大学近五年硕士研究生招生计划持续增长。由2020年的3600人,增长到2024年的5800人,五年间硕士研究生招生数量增长2200人。2024年学校招生计划增幅为5.5%,低于去年的10%。

数据来源:河南大学官网

宁波大学近五年硕士研究生招生计划持续增长。由2020年的2248人,增长到2024年的3757人,五年间硕士研究生招生数量增长1509人。2024年学校招生计划增幅为2.45%,低于去年的2.92%。

数据来源:宁波大学官网
2.3.1 著名高校博士招生显著增加

今年博士继续呈扩招趋势。2023年3月,在金博宝最新官方网站查询网址 新闻发布会上,时任金博宝最新官方网站查询网址 发展规划司司长刘昌亚表示,“全国研究生在校生规模已经达到365.4万人,近两年增加比例比较快的是博士生,博士生的在校生规模已经达到55.6万人,是2012年的2倍。”

日前,多所知名高校2024年博士研究生招生简章发布,与往年相比,学校计划招收攻读博士学位研究生人数明显增长。

数据来源:各高校网站

西安交通大学2024年计划招收博士2100名,与2023年计划招收人数1800名相比,增加300人,增幅逼近17%;

上海交通大学2024年计划招收博士3500名左右(含医学院);较上年增加300人,增幅也超过了8%。

南开大学2024年预计招收博士1500名左右,较上年增加100人,增幅达到7%。

2.4 理工农医类招生量不断增长 医学引领增幅高点

近十年来,我国研究生教育紧密服务“四个面向”战略部署,持续完善学科专业结构、人才培养结构,重点学科领域不断加强。

从近年各学科研究生招生规模情况看,工学是招生人数最多的学科;其次是管理学;招生人数排名前五的学科依次还有医学、理学和教育学。

2021年研究生招生总量较上一年增长6.32%。从各学科增长率方面看,医学是增长率最高的学科,达到了9.03%,引领了增长高点;其次是艺术学,招生人数增长率达到了8.55%。

数据来源:金博宝最新官方网站查询网址 网站

从近三年的情况看,理工农医类专业硕士研究生招生总人数也均呈现持续增长态势。

数据来源:金博宝最新官方网站查询网址 网站

此外,从各学科门类硕士点、博士点占比情况看。近年来,数理化生等基础学科得到加强,理工农医类博士点、硕士点在全部博士点、硕士点的占比分别稳定在70%、50%左右。

数据来源:金博宝最新官方网站查询网址 网站
数据来源:金博宝最新官方网站查询网址 网站
2.5 专硕招生人数占比远超学硕

根据国务院学位委员会、金博宝最新官方网站查询网址 最新印发《研究生教育学科专业目录(2022年)》和《研究生教育学科专业目录管理办法》,新版目录出现重大调整,在所有门类下均设置了专业学位,以适应国家重大战略、关键领域和社会重大需求。根据安排,2023年下半年启动的新一轮研究生招生、培养工作按新版目录进行。

在研究生招生总人数中,专硕招生人数增长明显。从2012年的19.7万增长到2021年的64.9万,专硕招生人数增长3倍多。

数据来源:金博宝最新官方网站查询网址 网站

近十年硕士研究生招生中,专硕占比逐年提升,2021年占比将近62%,远超学硕。

数据来源:金博宝最新官方网站查询网址 网站

2024年专业硕士研究生扩招成为主流趋势。金博宝最新官方网站查询网址 最新发布的《专业学位研究生教育发展方案(2020-2025)》的通知指出,支持学位授予单位优化人才培养结构,硕士研究生招生计划增量主要用于专业学位。

清华大学在金博宝最新官方网站查询网址 举办的发布会上也披露,在读研究生中,在硕士阶段,专业硕士占比高达74%。

长安大学近六年来招收专业硕士人数逐年增长。从2019年招收专硕1490人,到2024年招收专硕2104人,六年间扩招专业硕士614人。

数据来源:长安大学官网

天津大学近四年来招收专业硕士人数逐年增加。从2021年招收专硕3355人,到2024年招收专硕3804人,四年间扩招专业硕士449人。

数据来源:天津大学官网

内蒙古大学2020年招收专硕1305人,到2024年招收专硕1882人,五年间扩招专硕577人。

数据来源:内蒙古大学官网
2.5.1 多所高校专硕学制延长

公开数据显示,2017年专硕招生人数以56%的占比首度超越学硕,此后专硕招生规模持续增加,并呈现“力压”趋势。2022年,我国专业学位博士招生已达2.5万人,专业学位硕士招生将近70万人,占比高达60%以上。

未来的硕士研究生教育,将成为专硕的主场。如何保障研究生培养质量成为改革的关键。

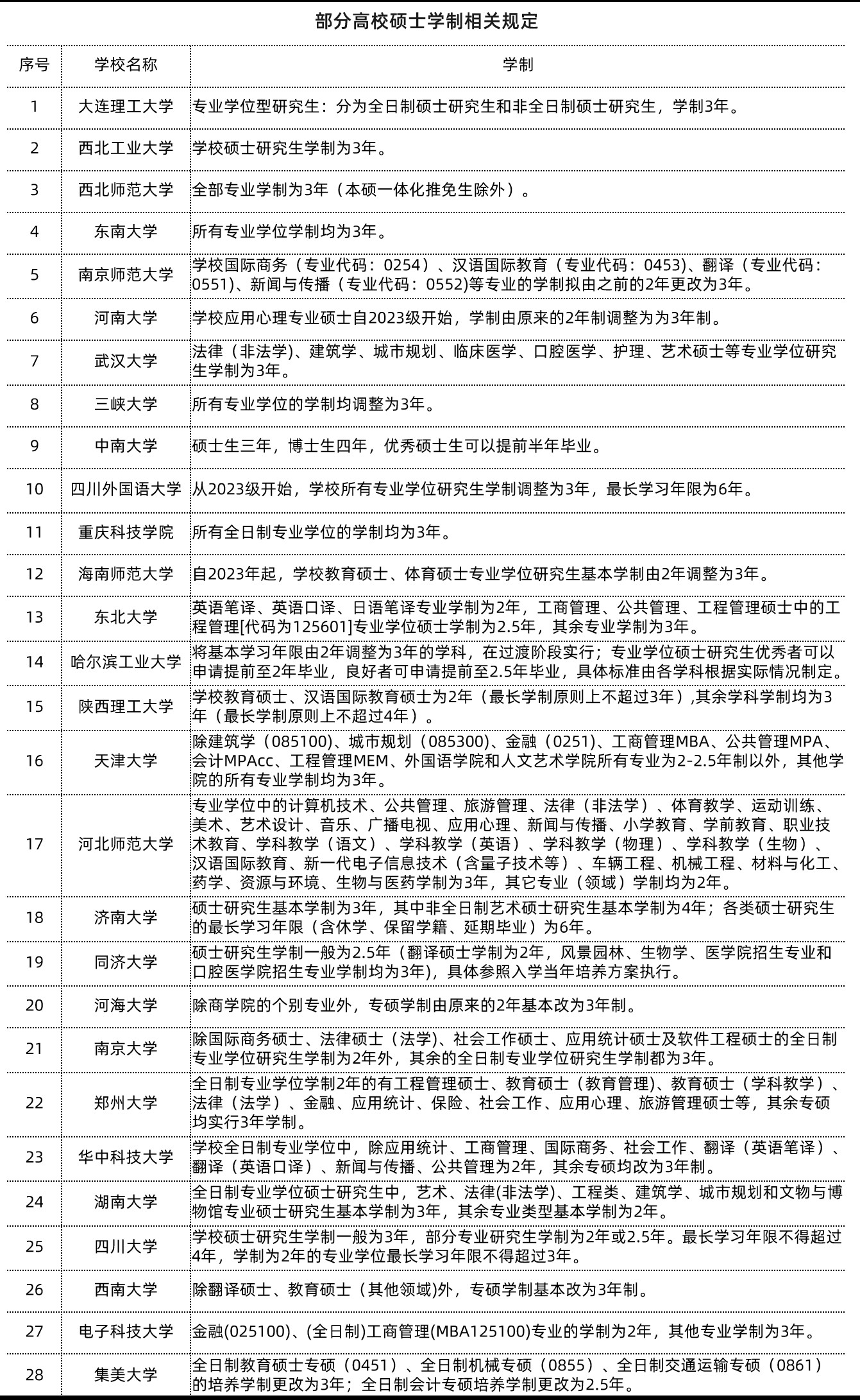
修业年限作为研究生教育的重要制度,更是关系到研究生培养的整体规划。为提高培养质量,保障专业硕士有足够的实习实践与项目实践经验,高校普遍将专业硕士的学制从2年或2.5年延长至3年。

数据来源:各高校网站
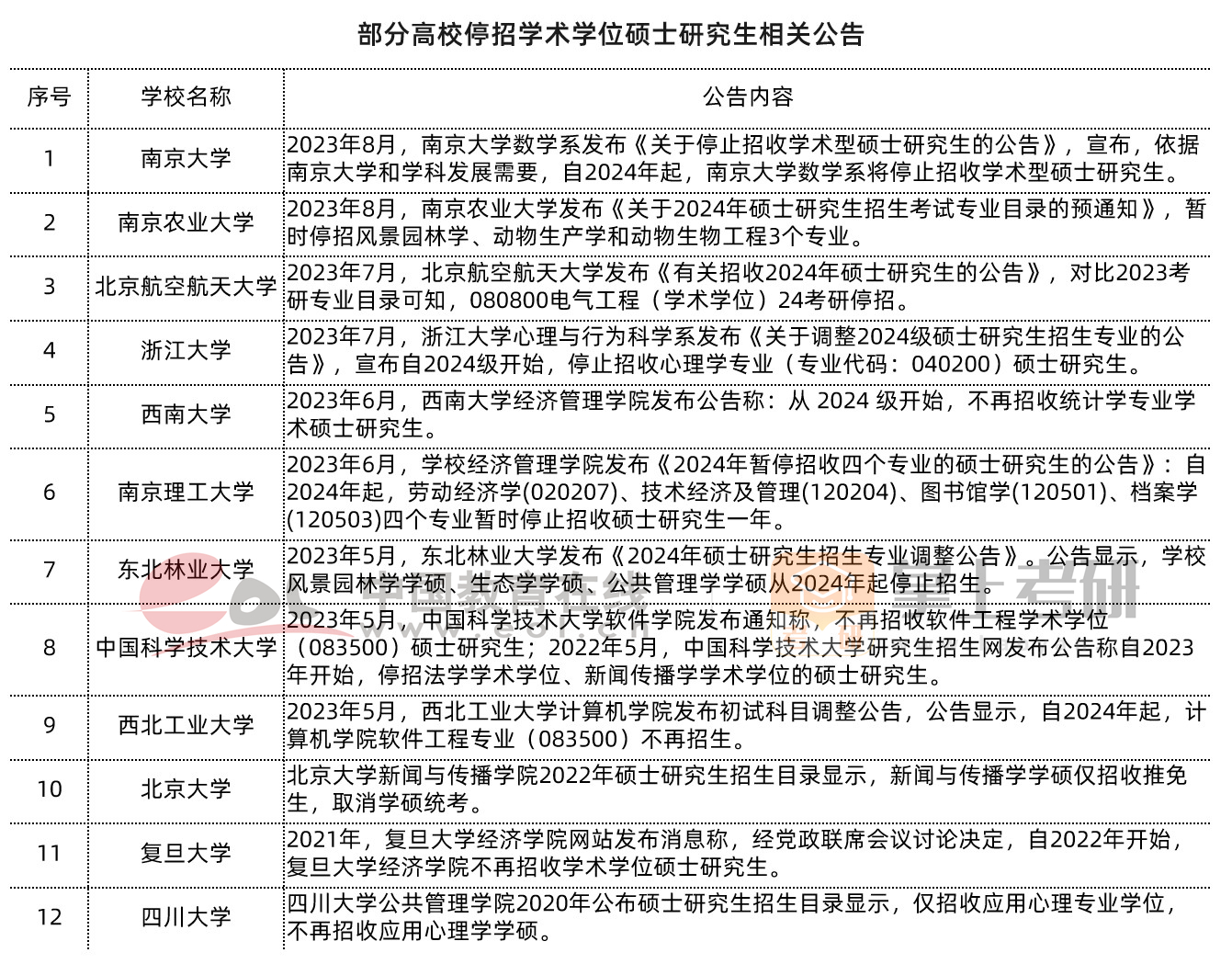
2.5.2 部分高校停招学硕专业

近年来,根据国家关于学术学位与专业学位分类发展的意见,学术学位坚持高起点布局,重点布局博士学位授权点,专业学位则坚持需求导向,对于同时具有学术学位与专业学位的领域,侧重布局专业学位,不少著名大学开始停招学术型硕士研究生。

2023年6月,西南大学经济管理学院发布公告称:从 2024 级开始,不再招收统计学专业学术硕士研究生。此外,中国科学技术大学和西北工业大学也宣布,不再招收软件工程学术学位硕士研究生。东北林业大学的风景园林学、公共管理学两个学硕专业也从2024年起停止招生。

据不完全统计,近年来,包括中国科学技术大学、复旦大学、北京大学、西南大学、四川大学、福州大学等在内的多所“双一流”高校,官宣部分专业取消学硕招生。

数据来源:各高校网站

停招学硕专业有很多是统计学、法学、新闻学等更强调实际操作能力的专业,显然更符合专业学位的定位。

2.6 服务国家发展战略,大力发展交叉学科

2022年金博宝最新官方网站查询网址 发布新版学科专业目录。本轮学科专业目录修订工作的一大亮点是完善了交叉学科门类,并增设了相关一级学科。2022年全国200多个学位授予单位自主设置了人工智能、大数据、新能源、双碳等共700多个交叉学科点。

2023年12月,金博宝最新官方网站查询网址 在上海召开新时代研究生教育教学改革座谈推进会。据悉目前已新增量子科学与技术、先进能源等39个目录外一级交叉学科点和半导体材料与器件等6196个目录外二级学科或交叉学科点,以增强研究生教育对科学前沿和关键领域的支撑能力。

2023年我国自主设置交叉学科的院校数量为232个,相较于2022年的院校数量增加25个。从2019年到2023年,5年间我国自主设置交叉学科的院校数量增加了78个。

数据来源:金博宝最新官方网站查询网址 网站

在数量方面,2023年我国学位授予单位(不含军队单位)自主设置交叉学科数量为860个,较2022年同比增长15.2%,2022年学位授予单位(不含军队单位)自主设置交叉学科数量为729个,较2021年增幅达到15.5%。2019年到2023年,5年间我国学位授予单位(不含军队单位)自主设置交叉学科数量增幅为40.9%。

数据来源:金博宝最新官方网站查询网址 网站
2.6.1 新版专业目录加强关键领域学科支撑,从2024年入学学生中实行

2022年9月14日,国务院学位委员会、金博宝最新官方网站查询网址 印发《研究生教育学科专业目录(2022年)》和《研究生教育学科专业目录管理办法》。第5版研究生教育学科专业目录将自2023年起实施。新版目录有14个门类,共有一级学科117个,博士专业学位类别36个,硕士专业学位类别31个。

据国务院学位委员会办公室负责人介绍,新版目录的变化主要有五方面:所有门类下均设置了专业学位;加强了对科技前沿和关键领域的学科支撑,新设智能科学与技术、遥感科学与技术、纳米科学与工程等一级学科或交叉学科;更好地服务国家治理体系与治理能力现代化的需要,新设中共党史党建学、纪检监察学、区域国别学等一级学科或交叉学科。

2.7 博士招生总体规模不断扩大,专博招生呈现高增长趋势

在研究生结构调整上,硕士更多以专硕为主,强调应用型人才培养,研究型人才则把重点更多放在了博士阶段,并根据提高自主人才培养能力与质量的要求,博士招生规模进入扩张时期。

在博士招生方面,2020年博士招生11.6万人;2022年博士招生达到13.9万人,三年增长20%。

数据来源:金博宝最新官方网站查询网址 网站

博士研究生招生规模扩大的同时,专业学位博士增势强劲。2015年我国专业学位博士招生人数为1925人,占博士总招生人数的比重仅为2.59%。2019年专业学位博士招生人数首次突破一万人,占比提高到了9.88%。2021年专业学位博士招生继续增长,人数达到1.81万人,专业博士占比达到14.4%。

根据金博宝最新官方网站查询网址 日前发布的《关于深入推进学术学位与专业学位研究生教育分类发展的意见》,明确提出大幅增加博士专业研究生招生数量,我们可以预见专业博士将进入快速增长阶段。

数据来源:金博宝最新官方网站查询网址 网站
2.7.1 博士推行申请考核制度

在近年博士不断扩招的背景下,为进一步提高博士研究生培养质量,我国博士教育从招生、培养到学位授予等多方面进行了探索和改革。其中,深化博士生招生制度改革,推进完善“申请-考核”招生选拔机制,成为重中之重。

2020年9月11日,金博宝最新官方网站查询网址 、国家发展改革委、财政部发布《关于加快新时代研究生教育改革发展的意见》,提出深化考试招生制度改革,精准选拔人才。健全博士研究生“申请—考核”招生选拔机制,扩大直博生招生比例,研究探索在高精尖缺领域招收优秀本科毕业生直接攻读博士学位的办法。

2021年4月7日,广东省教育厅、广东省发改委、广东省财政厅发布《关于加快新时代研究生教育改革发展的实施意见》,提出要大力支持广州、深圳等地建设研究生教育高地,稳步扩大硕士研究生招生规模。以服务国家重大战略、关键领域、区域重大需求为重点,积极增加一批博士、硕士授权单位和学位点。优化考试招生制度,健全博士研究生“申请-考核”招生选拔机制,扩大直博生招生比例。

2022年6月16日,北京市教委发布了《关于推进新时代北京研究生教育改革发展的实施意见》,提出要健全博士研究生“申请—考核”招生选拔机制,扩大直博生招生比例等。

2022年8月23日,上海三部门联合发布《关于加快新时代上海市研究生教育高质量发展的实施意见》,其中提出,继续推行博士“申请—考核”制,拓宽博士生选拔通道,扩大直博和硕博连读比例。努力提高本科生推免比例,开展直博生和硕博连读的长周期贯通培养。

据不完全统计,在全国147所“双一流”高校中,多数已取消统考,实行“申请-考核制”。

上一章
目录
下一章
Baidu
map