根据疫情防控总体要求,贵州师范学院自9月5日起启动了线上教学,至10月24日全面恢复线下教学。在历时一个半月的线上教学期间,为保障线上教学秩序运行平稳,促进线上教学管理规范,确保教学活动线上线下实质等效,学校多措并举,做好全程、全员、全方位在线教学质量监控,强化在线教学质量督查不掉线,云端育人成效不打折。
提前谋划,画好线上督导“设计图”
学校党委委员、副校长邹晓青在期初教学工作和教学督导工作线上会议中强调,要坚持教学工作和疫情工作“两手抓、两手都要硬”,并多次对线上教学作指导,强调要主动适应、主动接受、主动改变、主动创新,教学要贴近时代、贴近实际、贴近学生,注重“平台+内容+技术”之间的融合和发展,要牢牢树立“以学生为中心”的教学理念,紧紧围绕需求导向进行教学设计和课程评价,重构师生关系,提升线上教学效果。
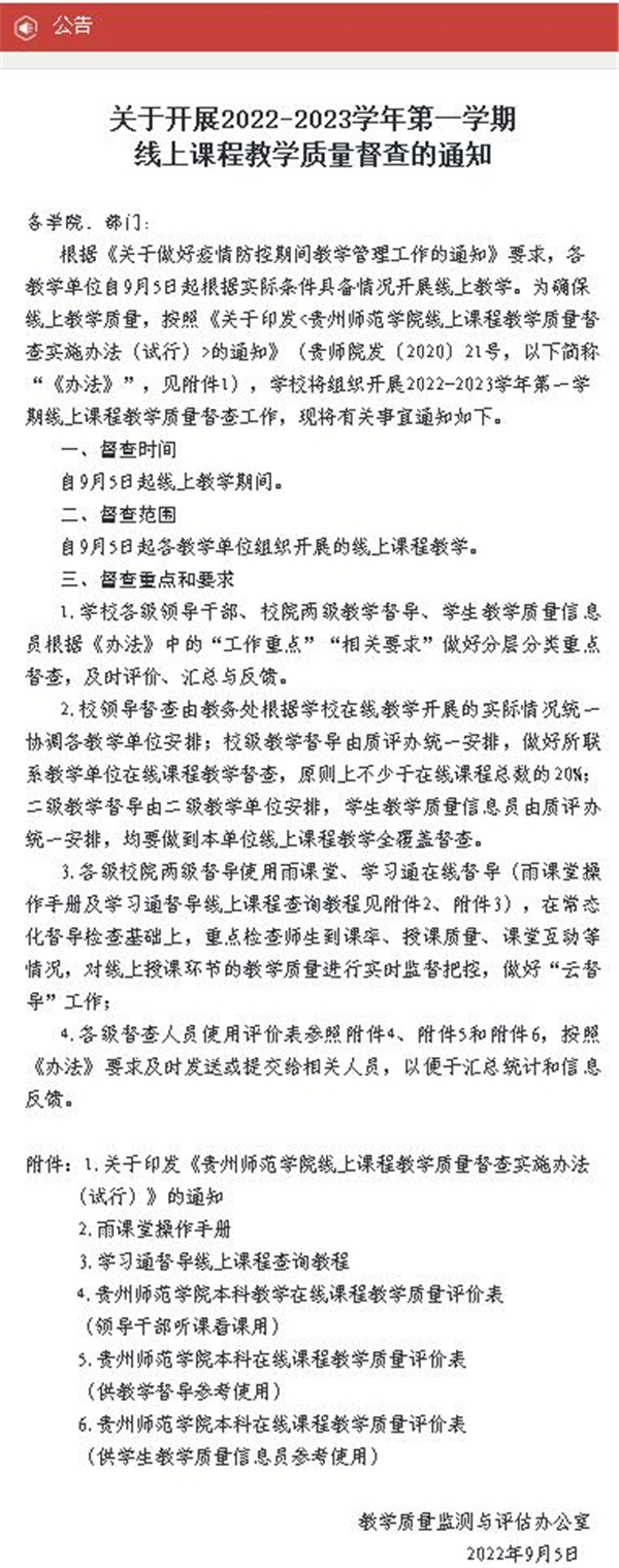
在学校的统筹安排下,贵州师范学院教学质量监测与评估办公室按照学校疫情防控期间教学管理工作的要求,认真制定了线上教学督查工作方案,第一时间发布《关于开展2022-2023学年第一学期线上课程教学质量督查的通知》,对线上课程教学质量督查的范围、重点等作了细致的安排,学校各级领导干部、校院两级教学督导、学生教学质量信息员等做好分层分类重点督查、评价、汇总与反馈。为确保在线教学的效果和质量,学校及时组织召开了教学督导工作线上会议和学生教学质量信息中心例会,对线上教学期间教学督导工作和学生教学质量信息员工作进行了部署,并就如何开展好线上教学督导工作和学生教学质量信息员作了培训。
两级联动,织密质量监控“保障网”
本次线上教学以来,贵州师范学院教学质量监测与评估办公室全体人员会同校级教学督导组21人,不辞辛苦日夜工作,以“标准不降、质量不减”的原则,进入在线授课平台,深入线上课堂开展听评课。校级教学督导中有年近古稀,依然勤勤恳恳、兢兢业业的退休老教授,有立足教学岗位、默默奉献的中青年教师,有冲锋在教学一线、身兼数职的学院领导。他们凭借着高度的责任感和积极的工作态度,通过进入雨课堂、学习通和腾讯会议等平台进行听课,包括常规听课和2021级就业指导课的专项督查,听课门数超过在线课程总数的20%。与此同时,各教学单位二级督导人员分工明确、各司其职,对本单位的线上授课情况进行实时督查,做到听课查课全覆盖。教学督学老师结合在线教学的特点,关注课堂授课、目标达成、师生互动、课程思政等常规内容,同时关注线上课程教学设计、教学形式和教学平台的运行情况。
为保证线上教学质量“在线”,教学督学老师通过打电话、发微信、在直播会议室发出“老师,请留步”邀请、发听课反馈表等多种线上方式,与任课教师、各教学单位及时沟通存在的问题,督促线上课程教学持续改进。在线课程教学的七周时间里,校院两级督导共进行线上督查课程1500余门,参与听课或查课达5000余人/次,既指出了线上教学及课程建设存在的“病症”,又开出了“良方”,获得了老师们的认同和敬佩。从最初的不适应督导听课,到不断的主动邀请督导听课指导,教学督导与老师们逐渐形成教学质量共同体,为提升教学质量形成合力。
突出主体,当好线上教学“主人翁”
本次线上教学开展后,学校教学质量监测与评估办公室、学生教学质量信息中心迅速组织学生教学质量信息员采集和反馈线上教学组织实施情况,做到“线上教学不停评”,使学生教学信息反馈工作顺利开展,及时跟踪课堂情况,了解和解决线上教学工作与学生学习中存在的问题,强化教学管理,提升教学质量。
学生教学质量信息员与线下教学时一样,在学生与教师、学生与学院之间建立起沟通的纽带和桥梁,开展线上教学信息反馈,对到每一节线上课都作出客观评价,7周时间进行集中信息反馈3次,提交《教学信息反馈表》48份,全方位、全人员、全过程参与线上教学质量监控,对线上教学课程管理、授课教师教学、学生学习情况进行了认真反馈,在肯定成绩的同时提出了一些希望和建议。教学质量监测与评估办公室及学生教学质量信息中心对学生教学质量信息员的反馈信息进行了整理,反馈给教学相关部门及授课教师,及时解决问题。正是因为学生教学质量信息员的率先垂范、去伪存真、去粗取精,科学准确的反馈信息,提出更多的合理化建议,促进线上课程教学顺利开展。
交流共享,打造线上教学“样板间”
为促进教师线上教学质量的提高,挖掘线上教学优秀案例,凝练可推广、可复制的教学经验,学校质评办在线上教学期间组织举办了两期全校性的线上教学模式经验分享与交流研讨会,邀请在线教学经验丰富的教师分享在线教学的经验,老师们分别从提高学生线上课程教学的参与度、几种常见听课平台的使用及优缺点、教学督导听课注意事项、线上混合课堂的构建等内容进行了交流和分享。各教学单位分别在学院层面或专业系、教研室层面也分别组织了针对性、适用性更加聚焦的在线教学研讨会。
同时,质评办还及时将校院两级教学督导的督导意见及各教学单位线上教学的优点、亮点也进行了总结提炼,通过10期《督导简报》、网站、微信公众号等形式进行了广泛宣传。老师们通过学习和交流,相互借鉴线上教学方式、教学策略、驾驭课堂的能力、学生学习兴趣的调动和数字化教学平台的运用,不断查漏补缺,扬长避短,更加注重“平台+内容+技术”线上教学模式的融合,积累线上教育教学实践经验,提高了自身教育教学水平。
线上课程教学质量督查的通知
教学督导工作线上会议
学生教学质量信息中心例会


教学督导线上听课

第一期线上分享交流

第二期线上分享交流

罗婷老师经验分享

郑颖老师经验分享

杜宏博老师教学经验分享

周春燕老师经验分享

线上教学督导简报(部分)
① 凡本站注明“稿件来源:金宝搏188入口 ”的所有文字、图片和音视频稿件,版权均属本网所有,任何媒体、网站或个人未经本网协议授权不得转载、链接、转贴或以其他方式复制发表。已经本站协议授权的媒体、网站,在下载使用时必须注明“稿件来源:金宝搏188入口 ”,违者本站将依法追究责任。
② 本站注明稿件来源为其他媒体的文/图等稿件均为转载稿,本站转载出于非商业性的教育和科研之目的,并不意味着赞同其观点或证实其内容的真实性。如转载稿涉及版权等问题,请作者在两周内速来电或来函联系。




金宝搏188入口
