金宝搏188入口
金宝搏188入口
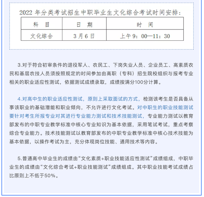
贵州工贸职业学院2022年分类考试招生简章
2022-02-22 10:00:00
贵州工贸职业学院
免责声明:

① 凡本站注明“稿件来源:金宝搏188入口 ”的所有文字、图片和音视频稿件,版权均属本网所有,任何媒体、网站或个人未经本网协议授权不得转载、链接、转贴或以其他方式复制发表。已经本站协议授权的媒体、网站,在下载使用时必须注明“稿件来源:金宝搏188入口 ”,违者本站将依法追究责任。

② 本站注明稿件来源为其他媒体的文/图等稿件均为转载稿,本站转载出于非商业性的教育和科研之目的,并不意味着赞同其观点或证实其内容的真实性。如转载稿涉及版权等问题,请作者在两周内速来电或来函联系。

相关新闻
SRC-1166326406 2020-07-07 19:32
SRC-1166326406 2019-06-13 02:07
Baidu
map