一、确认对象
本报考点仅接收南京地区报考南京农业大学、南京体育学院且已完成网上交费的下列考生:
1.就读院校在南京的应届考生(含自考生);
2.户口或工作单位在南京的往届考生。
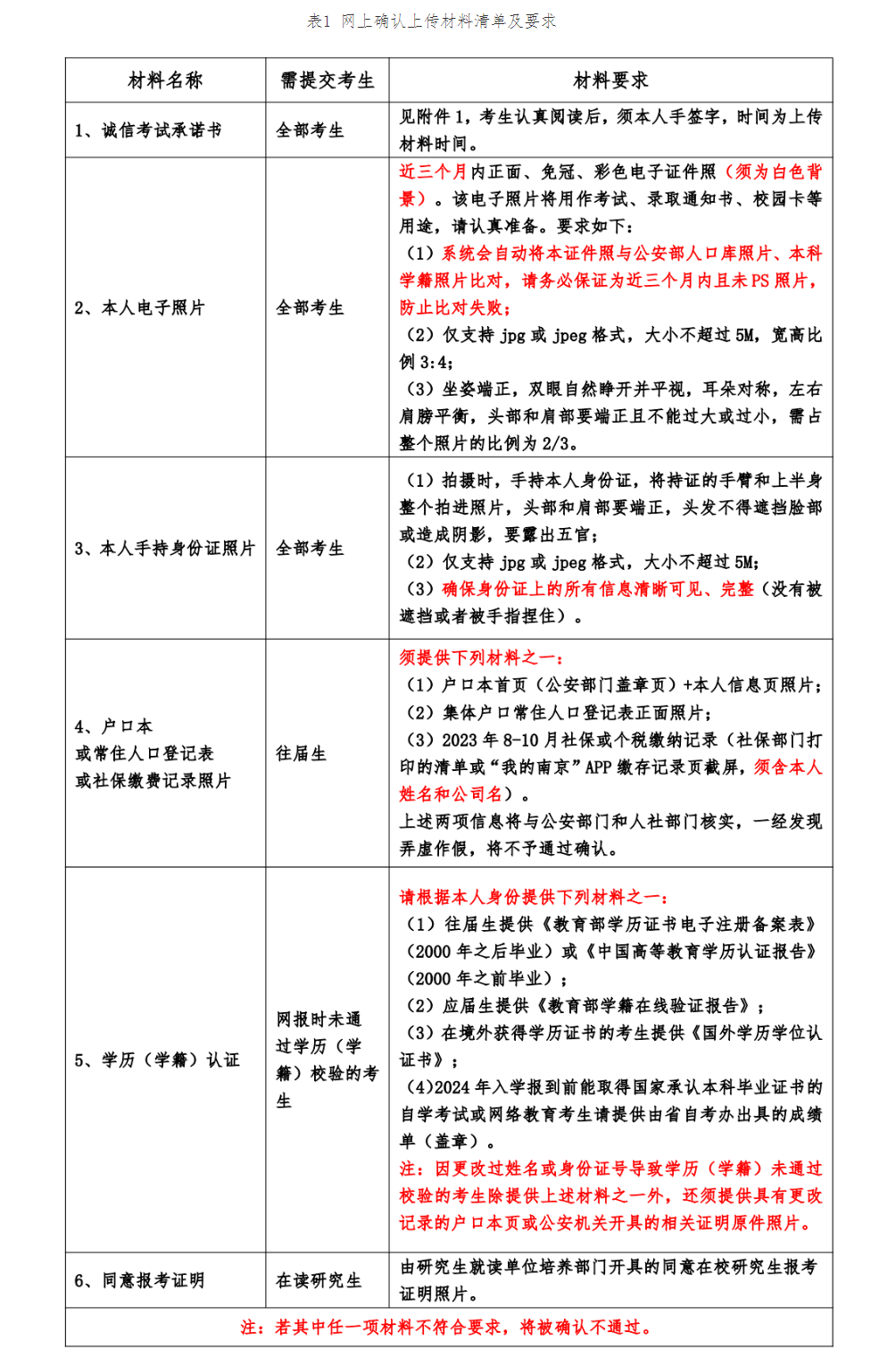
二、材料准备

三、网上确认时间及内容
初次上传材料时间:10月31日17:30--11月4日17:30,初次上传材料后审核不通过者需要补充上传材料截止时间:11月5日12:00,逾期不再受理。提交补充材料的考生须有11月4日17:30前初次提交材料的轨迹。
审核通常会在考生提交确认材料48小时内完成,考生可登陆中国研究生招生信息网系统查询审核结果,请勿电话催问。审核结果有:待审核、待补充材料、审核通过、审核不通过4种;建议考生尽早上传有关确认材料,以便材料审核有问题时有较充裕时间准备补交的材料;考生提交补充材料后,须再次登录研招网上信息确认系统查看再审核结论。
另请务必关注微信公众号“学信网”和“研招网”,方便及时接收相关通知。
四、网上确认流程
1.考生凭在“研招网”网上报名系统的用户名及密码登录网上确认系统(PC端网址:https://yz.chsi.com.cn/wsqr/stu;移动端待系统开通后使用手机自带浏览器扫描下方二维码登陆)。

2.确认步骤

五、特别提醒
1.考生须提前准备好网上确认材料,扫描或拍照后存于手机中,便于顺利进行网上确认,逾期不再补办。考生上传材料成功后,我校将在考生提交材料后48小时内完成审核,请耐心等待审核并及时登录系统查看审核结果,如未通过审核,应根据提示重新提交相关材料。最终审核结果以网上确认系统中的反馈为准。
2.上传照片及图片要求:请不要化妆,不得佩戴眼镜、隐形眼镜、美瞳拍照;照明光线均匀,脸部不能发光,无高光、光斑,无阴影、红眼等;头发不得遮挡脸部或造成阴影,要露出五官;能如实地反映本人近期相貌,照片内容要求真实有效,不得做任何修改(未经过PS等照片编辑软件处理,不得用照片翻拍);其他材料照片或图片要求对焦准确,照片清晰不模糊,照片中文字可肉眼识别。请务必谨慎上传符合上述全部要求的照片,否则会影响审核。
3.准考证打印:考生于考前10天左右凭网报用户名和密码登陆研招网自行下载打印准考证(使用A4幅面白纸打印,正、反两面在使用期间不得涂改或书写)。
4.2024年全国研究生入学考试全部启用标准化考场,具体考场安排将在本考点现场确认结束后确定,请考生随时关注我校研究生招生网(https://grasch.njau.edu.cn/zsgz/tzgg.htm)发布的相关信息。请考生务必认真阅读《考生须知》、《考场规则》、《江苏省2024年全国硕士研究生招生考试考生诚信考试公告》(见附件2-4),诚信考试。
5.考生须确保填报及上传的所有信息的真实性,如有弄虚作假,一经发现,即取消其报名资格。因考生本人错误提交报考信息或填报虚假信息,导致后期不能考试、复试或录取的,后果由考生本人承担。经考生本人确认的报名信息任何时候不作修改,因考生本人未认真阅读相关报考条件及相关政策要求,以及网报信息误填、错填,导致不能现场确认、考试、复试、录取以及入学后不能进行学籍注册的,遗留问题由考生本人负责。
6.残疾考生参加全国硕士研究生招生考试,申请合理便利的,须提前与我校考点取得联系。
7.南农考区联系电话:025-84395345,南体考区联系电话:025-84755173。
各类材料样本详情见:https://grasch.njau.edu.cn/info/1023/4371.htm
附件1-4:《诚信考试承诺书》、考试须知等.pdf
① 凡本站注明“稿件来源:金宝搏188入口 ”的所有文字、图片和音视频稿件,版权均属本网所有,任何媒体、网站或个人未经本网协议授权不得转载、链接、转贴或以其他方式复制发表。已经本站协议授权的媒体、网站,在下载使用时必须注明“稿件来源:金宝搏188入口 ”,违者本站将依法追究责任。
② 本站注明稿件来源为其他媒体的文/图等稿件均为转载稿,本站转载出于非商业性的教育和科研之目的,并不意味着赞同其观点或证实其内容的真实性。如转载稿涉及版权等问题,请作者在两周内速来电或来函联系。
- 宾阳县职业技术学校
- 贵港市民族职业技术学校
- 容县职业中等专业学校
- 贵阳经济技术学校
- 黔西市中等职业学校
- 哈尔滨市现代服务中等职业技术学校
- 哈尔滨市航空服务中等专业学校
- 哈尔滨市龙江旅游中等职业技术学校
- 黑龙江医药卫生学校
- 黑龙江省林业卫生学校
- 南昌工业工程学校
- 南昌市第一中等专业学校
- 信丰中等专业学校
- 井冈山市旅游中等专业学校
- 沈阳现代制造服务学校
- 沈阳市信息工程学校
- 沈阳市旅游学校
- 陕西省商业学校
- 西安交通职业学校
- 韩城市职业中等专业学校
- 四川省乐山市竹根职业中专学校
- 乐山市计算机学校
- 重庆市经贸中等专业学校
- 重庆市渝中职业教育中心
- 重庆市旅游学校
- 重庆市立信职业教育中心
- 重庆市九龙坡职业教育中心
- 重庆市育才职业教育中心
- 重庆市涪陵区职业教育中心
- 重庆市黔江区民族职业教育中心
- 重庆市大足职业教育中心
- 重庆市轻工业学校
- 四川仪表工业学校
- 重庆市江南职业学校
- 重庆市医药学校
- 重庆财政学校
- 重庆市梁平职业技术学校
- 重庆市涪陵信息技术学校
- 沈阳市汽车工程学校
- 重庆中意职业技术学校
- 重庆万州商贸中等专业学校
- 重庆市涪陵创新计算机学校
- 重庆铁路运输技师学院
- 重庆市武隆区职业教育中心
- 新安县职业高级中学
- 黑龙江省贸易经济学校
- 江西省医药学校
- 江西省信息科技学校
- 江西省化学工业学校
- 江西省民政学校
- 九江庐山西海艺术学校
- 赣州应用技术职业学校
- 南康区电子工业技术学校
- 赣州旅游职业学校
- 吉安应用工程学校
- 吉安市特殊教育学校
- 上饶市信州理工学校
- 西安现代职业高中
- 广州市信息技术职业学校
- 广州市旅游商务职业学校
- 广州市幼儿师范学校
- 广州市交通运输职业学校
- 广州市财经商贸职业学校
- 广州市轻工职业学校
- 广州市纺织服装职业学校
- 广州市侨光财经职业技术学校
- 广州市黄埔职业技术学校
- 广州市番禺区职业技术学校
- 广州市花都区理工职业技术学校
- 广州市增城区职业技术学校
- 广州市增城区卫生职业技术学校
- 广州市增城区东方职业技术学校
- 广州市南沙区岭东职业技术学校
- 珠海市新思维中等职业学校
- 广州市贸易职业高级中学
- 广州市海珠工艺美术职业学校
- 广州市从化区职业技术学校
- 重庆市开州区巨龙中等职业技术学校
- 重庆市梁平职业教育中心
- 重庆市永川职业教育中心
- 重庆市龙门浩职业中学校
- 重庆市女子职业高级中学
- 重庆工商学校
- 新余市中等专业学校
- 会昌中等专业学校
- 南康中等专业学校
- 上犹中等专业学校
- 龙南中等专业学校
- 上高中等专业学校
- 永新中等专业学校
- 东乡机电中等专业学校
- 嫩江市职业技术教育中心学校
- 沈阳市艺术幼儿师范学校
- 瑞金中等专业学校
- 丰城中等专业学校
- 德兴市职业中专学校
- 重庆市护士学校
- 重庆市体育运动学校
- 重庆市渝东卫生学校
- 贵州省交通运输学校
- 南昌汽车机电学校
- 佛山市顺德区中等专业学校
- 重庆市三峡水利电力学校
- 重庆市农业学校
- 重庆艺术学校
- 德安县中等职业技术学校
- 分宜县职业技术学校
- 江西省冶金工业学校
- 石城县职业技术学校
- 黎川县职业中等专业学校
- 黔西市水西中等职业学校
- 南昌铁路保安中等专业学校
- 江西泛美艺术中等专业学校
- 重庆市南丁卫生职业学校
- 重庆市万州电子信息工程学校
- 南昌向远轨道技术学校
- 赣北电子工业学校
- 广州市城市建设职业学校
- 樟树市职业技术学校
- 佛山市顺德区北滘职业技术学校
- 佛山市顺德区陈登职业技术学校
- 广州市荔湾外语职业高级中学
- 江西省交通运输学校
- 江西省建设工程学校
- 江西省通用技术工程学校
- 江西省轻工业科技中等专业学校
- 重庆市万州现代信息工程学校
- 重庆市巫山县职业教育中心
- 重庆市云阳职业教育中心
- 重庆市奉节职业教育中心
- 重庆市丰都县职业教育中心
- 重庆市巫溪县职业教育中心
- 重庆市北碚职业教育中心
- 重庆市商务学校
- 重庆市开州区职业教育中心
- 重庆市垫江县职业教育中心
- 重庆市工艺美术学校
- 重庆市垫江县第一职业中学校
- 秀山土家族苗族自治县职业教育中心
- 重庆工业管理职业学校
- 重庆市两江职业教育中心
- 重庆市万盛职业教育中心
- 重庆市潼南职业教育中心
- 重庆光华女子职业中等专业学校
- 重庆市铜梁职业教育中心
- 重庆市璧山职业教育中心
- 重庆市涪陵第一职业中学校
- 重庆市城口县职业教育中心
- 重庆市酉阳职业教育中心
- 彭水苗族土家族自治县职业教育中心
- 重庆市綦江职业教育中心
- 重庆市忠县职业教育中心
- 共青城市高科中等职业技术学校
- 九江市柴桑区中等职业技术学校
- 大余县职业中等专业学校
- 余干县英才职业学校
- 江西省遂川县职业中学
- 抚州信息工程学校
- 赣州市军科职业技术学校
- 上饶市信赖工艺美术学校
- 赣州现代科技职业学校
- 贵阳职业技术学院
- 密山市职业技术教育中心学校
- 黑龙江旅游职业技术学院
- 黑龙江林业职业技术学院
- 广州市电子商务技工学校
- 都江堰市职业中学
- 红河州特殊教育学校
- 黑龙江省伊春卫生学校
- 陕西省泾阳职业中等专业学校
- 重庆市交通高级技工学校
- 重庆交通运输高级技工学校
- 重庆市工业技师学院
- 重庆市聚英技工学校
- 重庆市城市建设高级技工学校
- 重庆能源工业技师学院
- 共青技工学校
- 江西文理技师学院
- 大庆技师学院
- 南昌华中技工学校
- 共青铁路工程技工学校
- 于都新长征技工学校
- 南昌当代艺术学校
- 重庆市万州职业教育中心
- 江西上饶东南智慧技工学校
- 江西省石油技工学校
- 宜春市技术工人学校
- 江西新余南铁技工学校
- 广州城建技工学校
- 重庆市艺才高级技工学校
- 上饶信工技工学校

金宝搏188入口















