本科教育接“硬招”!金博宝最新官方网站查询网址 启动新一轮审核评估
近日,金博宝最新官方网站查询网址 印发《普通高等学校本科教育教学审核评估实施方案(2021—2025年)》(以下简称《方案》),对“十四五”新发展阶段普通高等学校本科教育教学审核评估工作作出整体部署和制度安排。这是继2014—2018年审核评估总体完成后,金博宝最新官方网站查询网址 在教育强国战略背景下启动实施的新一轮审核评估。
《方案》针对本科教育评价改革出了哪些“硬招”?一起看↓↓↓
《方案》强调以立德树人为统领,坚持党的全面领导,把牢社会主义办学方向,把立德树人融入评估全过程。强化立德树人基础、指标和制度建设,增设教师、学生出现思想政治、道德品质等负面问题能否及时发现和妥当处置情况,教材选用工作出现负面问题的处理情况等“负面清单”,加强学校办学方向、育人过程、学生发展等方面的审核,引导高校构建“三全育人”格局,“五育并举”培养担当民族大任的社会主义建设者和接班人,真正让立德树人落地生根。
《方案》明确以推进本科教育教学改革为主线,落实“以本为本”“四个回归”,破除“五唯”顽瘴痼疾。强化学生中心、产出导向、持续改进,以评估理念引领改革、以评估举措落实改革、以评估标准检验改革,注重系统性、整体性、前瞻性、协同性综合改革,推动高校在体制机制改革、课程体系改革、教学方法改革等重点领域取得改革新进展,实现改革新突破,形成全局性改革成果。
《方案》主动适应188金宝搏beat官网登录 普及化阶段多样化发展需求,依据不同层次不同类型高校办学定位、培养目标、教育教学水平和质量保障体系建设情况,提出以评估分类引导科学定位。采取柔性分类方法,提供导向鲜明的两类四种“评估套餐”由高校自主选择,引导一批高校定位于世界一流,建设世界一流大学所必备的本科教育教学质量保障能力,示范引领全国;推动一批高校以学术型人才培养为主要方向,注重科研反哺教学、服务国家和地方战略;促进一批高校以应用型人才培养为主,服务区域经济社会发展,彰显地方特色。
《方案》要求以评估方法手段创新实现减负增效,综合运用互联网、大数据、人工智能等现代信息技术手段,深度挖掘常态监测数据资源,采取线上与入校结合、定性与定量结合、明察与暗访结合等方式,做全做深线上评估,做准做实入校评估。在专家线上集体会诊基础上,针对“问题清单”重点考察,减少入校评估人数、天数、环节,对通过金博宝最新官方网站查询网址 认证(评估)并在有效期内的专业(课程)免于评估考察,当好“医生”和“教练”,切实改进结果评价,强化过程评价,探索增值评价,健全综合评价。
《方案》突出以评估结果运用落实“强硬度”“长牙齿”,综合运用评估、督导、通报、挂钩和问责等举措,切实推进教育管理和教育治理效能提升。把上轮评估整改情况作为申请受理门槛条件,增设问题清单,建立“回头看”督导复查机制,对突破办学规范和办学条件底线的高校,采取约谈负责人、减少招生计划等问责措施,倒逼高校压实质量建设主体责任、持续提升质量保障能力。征集本科教育教学示范案例,引领本科教育教学综合改革,提高高校人才培养能力。
新一轮审核评估对象为经国家正式批准独立设置的普通本科高校,其中,新建普通本科高校应先参加合格评估获得“通过”结论5年后方可参加。金博宝最新官方网站查询网址 将根据新一轮审核评估对象的数量、结构及分布,统筹制定配套政策和总体规划,选取不同类型高校开展评估试点后逐步推开,为“十四五”高质量完成审核评估奠定基础。
《方案》全文
普通高等学校本科教育教学审核评估实施方案
(2021—2025年)
为深入学习贯彻习近平总书记关于教育的重要论述和全国教育大会精神,落实中共中央、国务院印发的《深化新时代教育评价改革总体方案》和中共中央办公厅、国务院办公厅《关于深化新时代教育督导体制机制改革的意见》,引导高校遵循教育规律,聚焦本科教育教学质量,培养德智体美劳全面发展的社会主义建设者和接班人,制定普通高等学校本科教育教学审核评估(以下简称审核评估)实施方案(2021—2025年)。
一、指导思想
以习近平新时代中国特色社会主义思想为指导,全面贯彻落实党的教育方针,坚持教育为人民服务、为中国共产党治国理政服务、为巩固和发展中国特色社会主义制度服务、为改革开放和社会主义现代化建设服务。全面落实立德树人根本任务,坚决破除“五唯”顽瘴痼疾,扭转不科学教育评价导向,确保人才培养中心地位和本科教育教学核心地位。推进评估分类,以评促建、以评促改、以评促管、以评促强,推动高校积极构建自觉、自省、自律、自查、自纠的大学质量文化,建立健全中国特色、世界水平的本科教育教学质量保障体系,引导高校内涵发展、特色发展、创新发展,培养德智体美劳全面发展的社会主义建设者和接班人。
二、基本原则
(一)坚持立德树人。把牢社会主义办学方向,构建以立德树人成效为根本标准的评估体系,加强对学校办学方向、育人过程、学生发展、质量保障体系等方面的审核,引导高校构建“三全育人”格局。
(二)坚持推进改革。紧扣本科教育教学改革主线,落实“以本为本”“四个回归”,强化学生中心、产出导向、持续改进,以评估理念引领改革、以评估举措落实改革、以评估标准检验改革,实现高质量内涵式发展。
(三)坚持分类指导。适应188金宝搏beat官网登录 多样化发展需求,依据不同层次不同类型高校办学定位、培养目标、教育教学水平和质量保障体系建设情况,实施分类评价、精准评价,引导和激励高校各展所长、特色发展。
(四)坚持问题导向。建立“问题清单”,严把高校正确办学方向,落实本科人才培养底线要求,提出改进发展意见,强化评估结果使用和督导复查,推动高校落实主体责任、建立持续改进长效机制,培育践行高校质量文化。
(五)坚持方法创新。综合运用互联网、大数据、人工智能等现代信息技术手段,深度挖掘常态监测数据,采取线上与入校结合、定性与定量结合、明察与暗访结合等方式,切实减轻高校负担,提高工作实效。
三、评估对象、周期及分类
(一)评估对象和周期。经国家正式批准独立设置的普通本科高校均应参加审核评估,其中:新建普通本科高校应先参加普通高等学校本科教学工作合格评估,原则上获得“通过”结论5年后方可参加本轮审核评估。
审核评估每5年一个周期,本轮审核评估时间为2021—2025年。
(二)评估分类。根据188金宝搏beat官网登录 整体布局结构和高校办学定位、服务面向、发展实际,本轮审核评估分为两大类。高校可根据大学章程和发展规划,综合考虑各自办学定位、人才培养目标和质量保障体系建设情况等进行自主选择。
1. 第一类审核评估针对具有世界一流办学目标、一流师资队伍和育人平台,培养一流拔尖创新人才,服务国家重大战略需求的普通本科高校。重点考察建设世界一流大学所必备的质量保障能力及本科教育教学综合改革举措与成效。
2. 第二类审核评估针对高校的办学定位和办学历史不同,具体分为三种:一是适用于已参加过上轮审核评估,重点以学术型人才培养为主要方向的普通本科高校;二是适用于已参加过上轮审核评估,重点以应用型人才培养为主要方向的普通本科高校;三是适用于已通过合格评估5年以上,首次参加审核评估、本科办学历史较短的地方应用型普通本科高校。第二类审核评估重点考察高校本科人才培养目标定位、资源条件、培养过程、学生发展、教学成效等。
四、评估程序
审核评估程序包括评估申请、学校自评、专家评审、反馈结论、限期整改、督导复查。
(一)评估申请。高校需向教育行政部门提出申请,包括选择评估类型和评估时间。中央部门所属高校(包括部省合建高校,下同)向金博宝最新官方网站查询网址 提出申请。地方高校向省级教育行政部门提出申请,其中申请参加第一类审核评估由省级教育行政部门向金博宝最新官方网站查询网址 推荐。
金博宝最新官方网站查询网址 普通高等学校本科教育教学评估专家委员会(以下简称金博宝最新官方网站查询网址 评估专家委员会)审议第一类审核评估参评高校。
(二)学校自评。高校成立由主要负责人任组长的审核评估工作领导小组,落实主体责任,按要求参加评估培训,对照评估重点内容和指标体系,结合实际和上一轮评估整改情况,制订工作方案,全面深入开展自评工作,形成《自评报告》并公示。
(三)专家评审。评估专家统一从全国审核评估专家库中产生,人数为15—21人。原则上,外省(区、市)专家人数不少于评估专家组人数的三分之二、专家组组长由外省(区、市)专家担任。采取审阅材料、线上访谈、随机暗访等方式进行线上评估,在全面考察的基础上,提出需要入校深入考察的存疑问题,形成专家个人线上评估意见。专家组组长根据线上评估情况,确定5—9位入校评估专家,在2—4天内重点考察线上评估提出的存疑问题。综合线上评估和入校评估总体情况,制订问题清单,形成写实性《审核评估报告》。
通过金博宝最新官方网站查询网址 认证(评估)并在有效期内的专业(课程),免于评估考察,切实减轻高校负担。
(四)反馈结论。金博宝最新官方网站查询网址 和各省级教育行政部门分别负责审议《审核评估报告》,通过后作为评估结论反馈高校,并在一定范围内公开。对于突破办学规范和办学条件底线等问题突出的高校,金博宝最新官方网站查询网址 和有关省级教育行政部门要采取约谈负责人、减少招生计划和限制新增本科专业备案等问责措施。金博宝最新官方网站查询网址 每年向社会公布完成审核评估的高校名单,并在完成评估的高校中征集本科教育教学示范案例,经金博宝最新官方网站查询网址 评估专家委员会审议后发布,做好经验推广、示范引领。
(五)限期整改。高校应在评估结论反馈30日内,制订并提交《整改方案》。评估整改坚持问题导向,找准问题原因,排查薄弱环节,提出解决举措,加强制度建设。建立整改工作台账,实行督查督办和问责制度,持续追踪整改进展,确保整改取得实效。原则上,高校需在两年内完成整改并提交《整改报告》。
(六)督导复查。金博宝最新官方网站查询网址 和各省级教育行政部门以随机抽查的方式,对高校整改情况进行督导复查。对于评估整改落实不力、关键办学指标评估后下滑的高校,将采取约谈高校负责人、减少招生计划、限制新增本科专业备案和公开曝光等问责措施。
五、组织管理
金博宝最新官方网站查询网址 负责制定审核评估政策、总体规划,统筹协调、指导监督各地各校审核评估工作。委托金博宝最新官方网站查询网址 188金宝搏beat官网登录 教学评估中心(以下简称金博宝最新官方网站查询网址 评估中心)具体组织实施中央部门所属高校第一、二类审核评估和地方高校第一类审核评估工作。
省级教育行政部门依据国家有关规定和要求,结合实际,负责制订本地区审核评估实施方案、总体规划,报金博宝最新官方网站查询网址 备案。组织所属高校第二类审核评估及推荐高校参加第一类审核评估工作。选取1—2所高校委托金博宝最新官方网站查询网址 评估中心指导开展第二类审核评估试点,为全面推开本地区审核评估工作做好示范。
金博宝最新官方网站查询网址 评估中心制订专家管理办法,建设全国统一、开放共享的专家库,建立专家组织推荐、专业培训、持证入库、随机遴选、异地选派及淘汰退出机制。
审核评估经费由有关具体组织部门负责落实。
六、纪律与监督
审核评估实行信息公开制度,严肃评估纪律,开展“阳光评估”,广泛接受学校、教师、学生和社会的监督,确保评估工作公平公正。金博宝最新官方网站查询网址 和省级教育行政部门对参评学校、评估专家和评估组织工作的规范性、公正性进行监督,受理举报和申诉,提出处理意见。
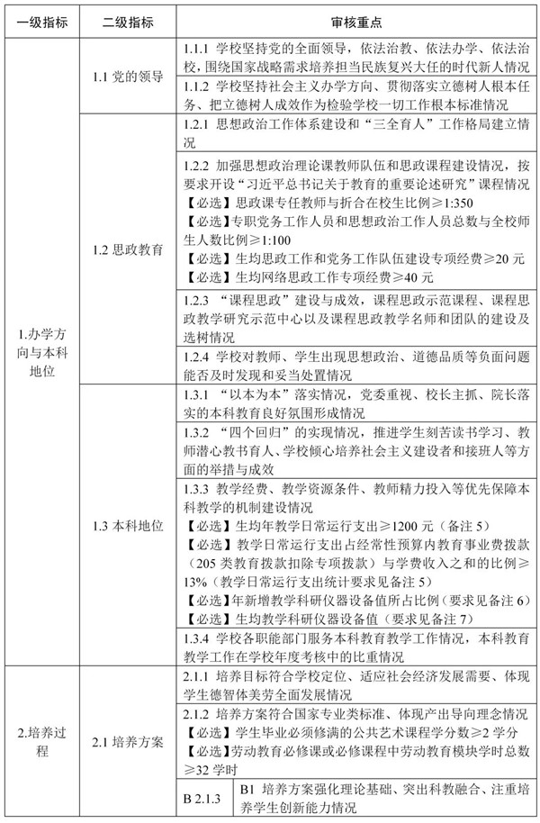
附件:普通高等学校本科教育教学审核评估指标体系(试行)
普通高等学校本科教育教学审核评估指标体系(试行)
01第一类审核评估
02第二类审核评估
来源:金博宝最新官方网站查询网址 政务新媒体“微言教育”(微信号:jybxwb)
免责声明:
① 凡本站注明“稿件来源:金宝搏188入口 ”的所有文字、图片和音视频稿件,版权均属本网所有,任何媒体、网站或个人未经本网协议授权不得转载、链接、转贴或以其他方式复制发表。已经本站协议授权的媒体、网站,在下载使用时必须注明“稿件来源:金宝搏188入口 ”,违者本站将依法追究责任。
② 本站注明稿件来源为其他媒体的文/图等稿件均为转载稿,本站转载出于非商业性的教育和科研之目的,并不意味着赞同其观点或证实其内容的真实性。如转载稿涉及版权等问题,请作者在两周内速来电或来函联系。
相关新闻
金博宝最新官方网站查询网址
2021-02-07 10:39
金博宝最新官方网站查询网址
2021-02-07 10:27
金博宝最新官方网站查询网址
2021-02-07 10:23
金博宝最新官方网站查询网址
2021-02-07 10:19
金宝搏188入口
