首次!青影“专升本”最新方案来了!欢迎报考!
根据山东省教育厅、山东省退役军人事务厅《关于做好2022年普通188金宝搏beat官网登录
专科升本科考试招生工作的通知》(鲁教学字〔2021〕9号)要求,为做好学校2022年普通188金宝搏beat官网登录
专科升本科(以下简称“专升本”)考生自荐资格(以下简称“自荐生”)专业综合能力测试工作,结合学校实际,特制定本方案。
目标要求
通过专业综合能力测试,了解掌握自荐考生专科段专业知识和素质能力的综合水平,确定是否能够满足后续本科段学习的专业素养和能力需求。测试合格者可以报考山东省统一组织的专升本考试。
测试对象
符合山东省2022年专升本报考条件的自荐考生,且专科段所学专业(类)符合《山东省2022年普通高校专升本对应专业指导目录》要求(见鲁教学字〔2021〕9号附件1)。
报名办法
考生根据《山东省2022年普通高校专升本对应专业指导目录》要求,根据专科专业选择报考对应本科专业,如果因为考生填报信息错误影响报名审核及测试,后果由考生自负。自荐考生可以选报学校2个招生专业报考。本次测试不收取报名、考试费用。
(一)报名时间
2022年3月10日 - 3月15日早8:00
(二)报名平台
小艺帮APP
(三)报名确认
参加测试考生务必在自荐报名时填报准确的个人信息和在学信网上与学籍一致的毕业专业名称。学校将报考的考生信息与全省专科应届毕业生学籍数据库进行核验,核验无误的方可参加学校线上测试,因个人填报信息有误无法参加测试的,后果由学生自负。
(四)材料提交
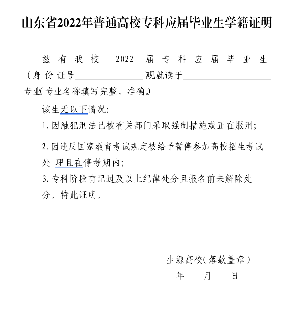
1.考生报名时,须同时提交《山东省2022年普通高校专科应届毕业生学籍证明》(附件2),经生源高校相关部门公章,扫描或拍照成为JPEG格式(即.JPG文件格式),以“姓名+身份证号”命名,文件大小为5M以内。
2.考生须上传本人近期、免冠、素颜、清晰、正面头像照片,不得遮盖脸部、额头和耳朵,照片中头部面积须占1/3以上(取像至衣领第一个纽扣为宜,头顶至照片顶部空间占照片高度1/10左右),人脸无变形,照片存储格式为JPEG格式(即.JPG文件格式),文件大小为5M以内。
3.特别提醒:以下情况按未通过审核处理,且不再反馈给考生本人。
(1)未提供考生所在院校证明或证明不合规者;
(2)考生相片不符合上述要求者。
专业综合能力测试
(一)专业综合能力测试日期
拟定2022年3月19日(不同科目考试形式不同,请各位考生仔细查看),线上考试,两门科目联考。具体时间请参考小艺帮APP以及学校官微。
模拟测试:拟定2022年3月18日模拟测试,测试考试平台是否正常进入,网络环境和视频、语音功能是否正常即可。具体考试时间、考试注意事项、考试流程和考试平台软件操作指南等会在模拟测试前于学校官网(http://www.qdfa.edu.cn/)及微信公众号“青岛电影学院”公布。
(二)专业综合能力测试安排
专业测试包括两门考试科目,每科满分100分,总分满分200分。

成绩公布
2022年3月24日考生可在学校官方网站(http://www.qdfa.edu.cn/)查看测试结果。学校根据相关专业本科阶段学习需要,确定线上测试结果为“合格”和“不合格”。
成绩复核
考生如对测试成绩有异议,可在公布成绩后5日内按照学校规定的复核流程向学校提出复核申请进行成绩复核。
(一)复核范围
核查评分有无漏评,分数的计算、合分、录分是否有误,考生不能查阅考卷。
(二)复核流程
申请复核考生请在指定时间内书面学校招生就业处提出申请。
(三)复核结果
学校将在 5个工作日内书面通知考生成绩复核结果。
注意事项
1.考生将在小艺帮APP进行人脸认证,与本人不一致者不能参加测试。
2.考生要严格按照线上测试时间、测试流程参加测试。未在规定时间内参加测试者,视为自愿放弃测试资格,一律不予补考。
3.考生需根据各专业测试要求提前准备好所需的考试用品,如电脑、手机、白色A4纸、画纸等。
4.考生要严格遵守纪律、服从老师安排;禁止接头接耳,讨论与考试无关的问题;禁止无关人员进入考试区域;违反规定者,取消考试资格,成绩以不合格处理。
5.凡有作弊者,学校将取消其专业综合能力测试资格,并将作弊证明材料上报山东省教育招生考试院;作弊行为构成犯罪的,移交司法机关,依照《中华人民共和国刑法(修正案九)》处理。
6.请考生随时关注学校官方网站(http://www.qdfa.edu.cn/)及微信公众号“青岛电影学院”,相关信息如有变化以网站最新公布为准。
咨询电话:(0532)86703000、86936825、86936976。
专升本招生QQ咨询群:684033923
附件1:青岛电影学院2022年专升本对应专业指导目录

附件2:山东省2022年普通高校专科应届毕业生学籍证明

免责声明:
① 凡本站注明“稿件来源:金宝搏188入口 ”的所有文字、图片和音视频稿件,版权均属本网所有,任何媒体、网站或个人未经本网协议授权不得转载、链接、转贴或以其他方式复制发表。已经本站协议授权的媒体、网站,在下载使用时必须注明“稿件来源:金宝搏188入口 ”,违者本站将依法追究责任。
② 本站注明稿件来源为其他媒体的文/图等稿件均为转载稿,本站转载出于非商业性的教育和科研之目的,并不意味着赞同其观点或证实其内容的真实性。如转载稿涉及版权等问题,请作者在两周内速来电或来函联系。




金宝搏188入口
