四川拟新增一批博士硕士学位授权点
10月26日,四川省人民政府学位委员会办公室公示四川省2020年博士硕士学位授权审核工作形式审查通过名单。
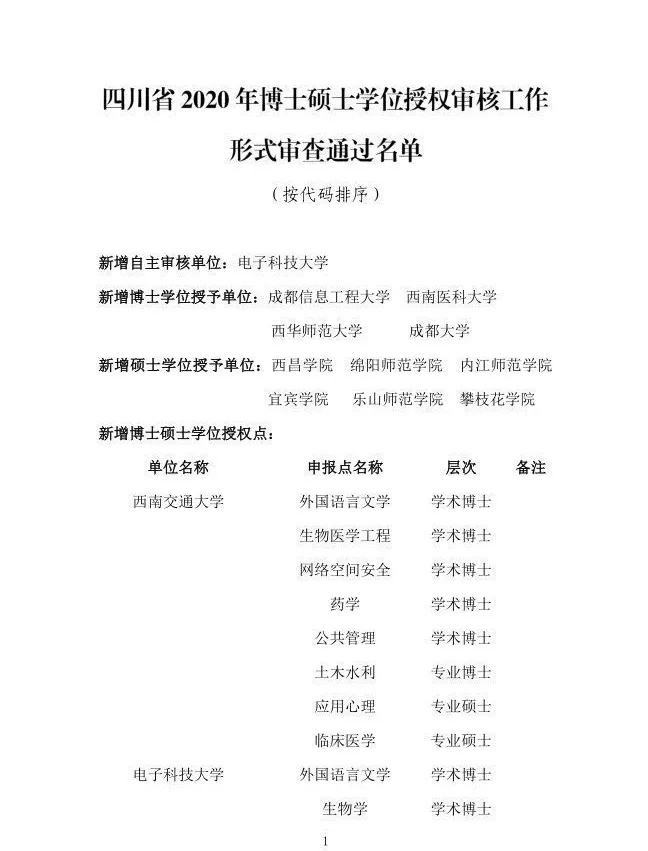
其中,新增自主审核单位是电子科技大学;新增博士学位授予单位有成都信息工程大学、西南医科大学、西华师范大学和成都大学;新增硕士学位授予单位有西昌学院、绵阳师范学院、内江师范学院、宜宾学院、乐山师范学院和攀枝花学院。
按照相关要求,经全省各研究生培养单位、立项建设单位申请,四川省学位委员会组织专家组进行形式审查,并以会议形式在全省各研究生培养单位、立项建设单位中进行公开通报核实。











免责声明:
① 凡本站注明“稿件来源:金宝搏188入口 ”的所有文字、图片和音视频稿件,版权均属本网所有,任何媒体、网站或个人未经本网协议授权不得转载、链接、转贴或以其他方式复制发表。已经本站协议授权的媒体、网站,在下载使用时必须注明“稿件来源:金宝搏188入口 ”,违者本站将依法追究责任。
② 本站注明稿件来源为其他媒体的文/图等稿件均为转载稿,本站转载出于非商业性的教育和科研之目的,并不意味着赞同其观点或证实其内容的真实性。如转载稿涉及版权等问题,请作者在两周内速来电或来函联系。




金宝搏188入口
