小e带你看天商:天津商业大学2021最新报考解读
天津商业大学于1980年由原国家商业部创建,座落在美丽的天津子牙河畔,为全国仅有的两所以“商业大学”命名的高校之一。

多年来,天津商业大学推进“商科+X”战略,现已基本形成以经济学、管理学、法学等商学主干学科和与“商”密切相关的工学学科相互支撑、融合发展的商科特色发展格局。学校设有机械工程学院、经济学院、管理学院、会计学院、生物技术与食品科学学院、法学院、公共管理学院、马克思主义学院、外国语学院、理学院、信息工程学院、国际教育合作学院、艺术学院、高职与继续教育学院14个学院和大学外语教学部、基础课教学部、体育教学部3个教学部。现有59个本科专业(方向),11个硕士学位授权一级学科点,12个专业硕士学位类别。

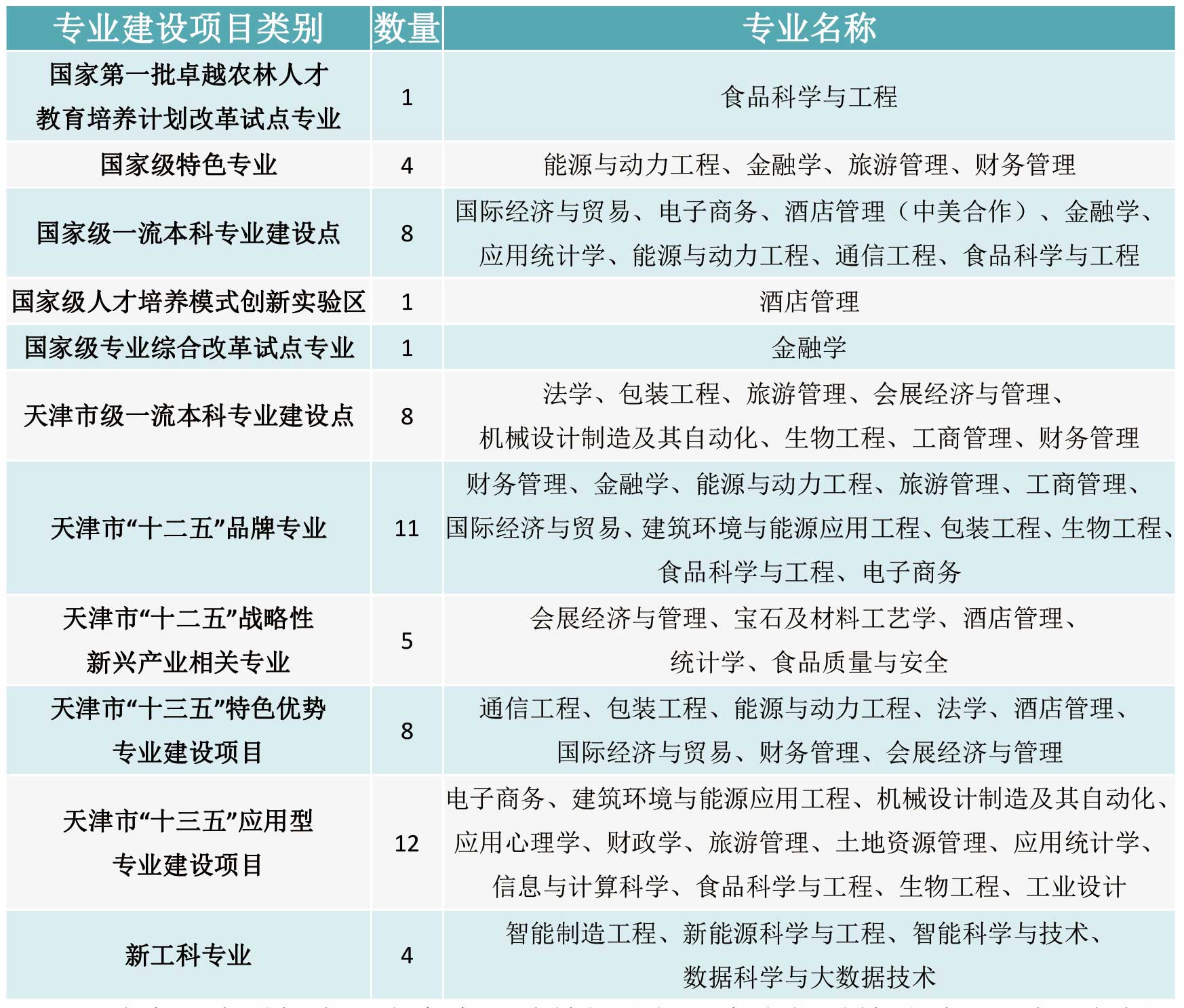
学校建有国家级一流本科专业建设点8个、国家级特色专业4个、天津市品牌专业11个、天津市战略性新兴产业相关专业5个、天津市级一流本科专业建设点12个、天津市优势特色专业建设项目专业8个,天津市应用型专业建设项目专业12个。学校依托于此,建设覆盖12个专业形成的专业群与4个现代服务业形成的产业群,实现“集群对接”。建设了一批服务于国家经济社会发展的优势特色专业。学校紧跟国家经济发展对科技型人才需求的大趋势,2020年经金博宝最新官方网站查询网址
批准,天津商业大学开设四个新工科专业——智能制造工程、新能源科学与工程、智能科学与技术、数据科学与大数据技术。

天津商业大学拥有一支实力强劲教师队伍和众多优质教学科研平台,建有国家级教学实验示范中心、金博宝最新官方网站查询网址
工程研究中心、天津市工程中心、天津市重点实验室、国际联合研究中心,天津市人文社会科学重点研究基地、天津市高校智库等一众平台中心。现有专任教师972名,包括享受政府特殊津贴专家、金博宝最新官方网站查询网址
“新世纪优秀人才支持计划”人选、天津市有突出贡献专家、天津市“131”创新人才培养第一层次人选、天津市“五个一批”人才、天津市创新人才中青年科技领军人才等。同时学校建有天津市“131”创新型人才培养团队、天津市高等学校创新团队。

学校坚持培养具有高度社会责任感、深厚商学素养的复合型应用型创新创业人才。开设37门商学素养类模块课程,加强商科专业建设,培养学生商学素养。作为全国最早实行按类招生培养模式的高校之一,天津商业大学重在建设培养体系,自2003年开始,经过近20年的探索,现已形成完善的培养体系。学校打造了能源与动力工程专业卓越工程师实验班、工商管理专业招商引资实验班、卓越会展师实验班等多个人才培养实验班。部分专业瞄准行业对人才的实际需求,借助学校优势学科,开设专业方向,精准对接学生未来就业职业方向。学校积极推进校企合作,实施人才共育模式,现与全国多省市行业内知名企业共建学生实习实训基地200余个。建立起“意识、知识、能力、体验”四位一体的创新创业教育体系,培养学生创新能力和创业意识。
据不完全统计,在京津冀地区制冷行业的从业者中,70%的人才都毕业于天津商业大学。每两年一届的中国制冷年会,全国千余位参会代表中有约150人是天津商业大学毕业生;冷冻冷藏会议的300余位参会代表中有100人是天商毕业生,其中更不乏行业中的佼佼者。

天津商业大学坚持国际化发展,推进国际交流与合作。与众多世界高校开展交流合作。并开设有中外合作本科办学项目2个。其中财务管理(中澳合作)专业依托于学校国家级特色专业财务管理与澳大利亚查理斯特大学合作,培养财务管理高级人才,近三年出国留学率最高达37.02%;酒店管理(中美合作)专业与美国佛罗里达国际大学合作,近三年出国留学率最高达50.5%,该专业入选国家一流专业建设点,并被武汉大学中国教育质量评价中心、中国科学评价研究中心评为中国酒店管理专业大学竞争力排行榜第一名,44.83%的毕业生考取康奈尔大学、利兹大学、乔治华盛顿大学、纽约大学等国内外知名学府。
多年来,学校人才培养成果显著,学生在校取得了喜人的成绩,毕业后得到社会的高度认可。仅以学生升学为例,2021届国内升学毕业生中近50%考取国内双一流院校,出国留学毕业生中超过40%考取US News世界大学排名前100的国外高校。学校同时具有推荐优秀应届本科毕业生免试攻读研究生资格,2021年近90%推免生被推免到国内双一流高校。中国薪酬网2018年发布的中国大学毕业生薪酬排行榜Top200中,天津商业大学毕业生薪酬排名位列该榜第118位。
天津商业大学构建国家、社会、学校“三位一体”的奖助学金体系。以校企合作为平台,拓展奖助学金资源,推动专业建设与人才培养联动。每年发放奖助学金3000余万元,覆盖学生万余人次。


在注重学生在校学习生活之余,天津商业大学始终为学生全面发展成才而努力,努力为学生创造更好的大学生活体验,让天商学子在这里体会成长的乐趣,收获更全面发展的自己。学校支持学生参加各类学科竞赛和科技活动,学校现有学生自主建立专业社团91个,形成自主积极开展专业学术活动的良好氛围,学生通过学科专业竞赛和活动提升了专业素养和职业竞争力。学校支持学生参加各类创新创业活动,作为天津市属唯一高校,上榜全国创新创业典型经验“50”强高校,天津商业大学微渡众创空间是天津市认定的A级(优秀)高校众创空间。近三年,学校指导几十个学生创业团队获得省部级以上奖项百余项。学校鼓励学生参加各类校园文化活动。学校现有各类学生活动社团128个,每年开展各类活动1300余项,近3000位学生在学生社团中发展兴趣,多才成长。

天津商业大学秉承“育经世之商才,授致用之术业”的办学理念,以“笃学 弘毅 明德 济世”为校训,立足区域性、应用型、商科特色的办学定位,坚持创新发展、协调发展、内涵发展、特色发展、转型发展、开放发展,建设商科特色鲜明、对接社会需求的高水平大学,服务经济社会发展。学校现已发展成为一所优势学科“工”、“商”兼容,特色专业“文”、“理”均有的多学科协同发展的商科院校,为国家经济社会发展培养输送了一批又一批商学素养深厚,讲诚信,有责任担当的商业人才。

2021,天津商业大学一如既往以开放的怀抱欢迎各位的到来。

预祝各位考生金榜题名,金秋九月期待与你相聚天津商业大学!

扫一扫 关注
天津商业大学本科招生办公室
咨询电话:022-26656785
免责声明:
① 凡本站注明“稿件来源:金宝搏188入口 ”的所有文字、图片和音视频稿件,版权均属本网所有,任何媒体、网站或个人未经本网协议授权不得转载、链接、转贴或以其他方式复制发表。已经本站协议授权的媒体、网站,在下载使用时必须注明“稿件来源:金宝搏188入口 ”,违者本站将依法追究责任。
② 本站注明稿件来源为其他媒体的文/图等稿件均为转载稿,本站转载出于非商业性的教育和科研之目的,并不意味着赞同其观点或证实其内容的真实性。如转载稿涉及版权等问题,请作者在两周内速来电或来函联系。




金宝搏188入口
