安徽交通职业技术学院2021年分类考试招生章程
一、学校全称:安徽交通职业技术学院
二、办学层次:高职(专科)
三、办学类型:公办全日制普通高等职业技术学院
四、颁发学历证书种类:普通高等学校全日制学历证书
五、学校地址:(北区)合肥市太湖东路22号
(南区)合肥市合巢路114号
六、招生计划:
2021年分类考试招生计划表
七、报名条件:已参加安徽省2021年普通高校招生考试报名并取得考生号的考生。
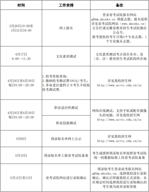
八、工作流程及时间节点
九、入学测试办法
分类考试招生实行“文化素质测试+职业技能测试(或职业适应性测试)”评价方式。考生需参加由省教育招生考试院统一组织命题、各市(县)招生考试机构负责组织实施的文化素质考试,测试时间为
2021年4月17日上午9:00至11:30。试卷采取语文、数学、英语三科内容合卷,笔试,总分300分,其中语文、数学每科120分,英语60分。
报考我校的考生达到省考试院划定的文化素质测试最低合格分数线方可参加我校校考(职业技能测试或职业适应性测试)。
我校校考分为职业技能测试和职业适应性测试两类,其中普通高中毕业考生、退伍军人专项计划考生、革命老区建档立卡专项计划考生参加职业适应性测试;中职毕业考生参加职业技能测试。由学校自主命题,采取线上考试形式,测试时间为:
2021年4月24日至4月30日,每天9:00至20:00,在此时间段内任意时间考生均可登录我院在线考试平台完成测试,详细信息参见我院招生信息网(
http://www.acvtc.edu.cn/zs)。
(一)职业适应性测试
1.第一志愿报考航海类专业的考生参加“职业适应性测试一”,测试内容包含:航海职业适应、人文素养、思想品德、数字运算、判断推理等方面的基本知识和素养。
2.第一志愿为其他专业的考生参加“职业适应性测试二”,不分专业类别,统一试卷,统一测试。测试内容包含:职业适应、人文素养、思想品德、数字运算、判断推理等方面的基本知识和素养,以及对时事政治的了解情况。
具体内容详见《安徽交通职业技术学院2021年分类考试招生职业适应性测试大纲》。
(二)职业技能测试
职业技能测试主要考查学生的人文素养、思想品德、判断推理等方面的基本知识和素养以及对相关职业基本技能的掌握和应用。具体内容详见《安徽交通职业技术学院2021年分类考试招生职业技能测试大纲》。
(三)入学成绩计算规则
结合招生计划、考生数量和测试成绩等因素,我校划定校考合格分数线,达线考生的入学测试成绩以省统一文化素质测试成绩为准。
十、录取办法
(一)录取规则
1.按照考生入学测试成绩排序、专业优先原则进行录取,专业第一志愿无法满足的,进入第二志愿,依此类推;所有专业均不能满足,服从调剂者录取到相关专业,不服从调剂者予以退档。第一志愿为航海类专业的考生单独排序,入学后不得转入其他专业。
2.若考生文化素质考试成绩相同,按职业适应性测试或职业技能测试成绩进行排序录取。
3.革命老区建档立卡专项计划录取严格按照皖教办[2019]3号及相关文件要求执行,对填报我院的革命老区建档立卡专项计划的考生实行计划单列,按照志愿优先、专业优先、应录尽录原则录取。
4.革命老区建档立卡考生,若同时填报我院专项计划和分类考试计划志愿,依次按照专项计划志愿、分类考试计划志愿顺序录取。
5.按照《金博宝最新官方网站查询网址 关于积极推进高等职业教育考试招生制度改革的指导意见》(教学〔2013〕3号)文件要求,对于获得由金博宝最新官方网站查询网址 主办或联办的全国职业院校技能大赛三等奖及以上奖项或由省级教育行政部门主办或联办的省级职业院校技能大赛一等奖的中等职业学校应届毕业生,报考本校与获奖赛项相关专业可免试录取。符合条件的考生请填写《中等职业学校毕业生对口升学考试免试申请表》,并附本人获奖证书,于
4月24日前提交至我院招生办公室用于资格审核,审核通过后可予以免试入学。具体流程请登陆我院招生信息网(
http://www.acvtc.edu.cn/zs/)查询。
6.城市轨道交通供配电技术、城市轨道交通机电技术、城市轨道交通运营管理、城市轨道车辆应用技术、航海技术、轮机工程技术等专业对考生身体条件有要求,以高考体检表为准,请考生根据本人实际情况进行专业填报,入校后若发现本人身体条件不符合该专业要求,将转入到其他专业,由此造成的后果由考生承担。
7.学校可根据参加测试考生的生源结构情况,适当调整面向中职和面向普高的计划数及专业之间计划分配。
(二)预录取
学院按公布的招生计划和录取规则进行预录取,于
5月8日前公布预录取名单,公示无异议后,学院将预录取名单上传省考试院备案。
(三)考生确认
被我院预录取的考生须在
5月12日-5月13日登录网站gkbm.ahzsks.cn 进行录取确认。被多所院校预录取的考生只能选择一所院校确认录取,一经确认,不得更改。已被预录取但未网上确认的考生视为放弃录取资格,放弃录取资格和未被录取的考生,可参加普通高校招生统一考试。确认录取的考生不再参加普通高校招生统一考试。
十一、相关事宜
为确保 2021年分类考试招生工作平稳顺利,在安徽省教育招生考试院的统一指导、监督下,具体任务由我院分类考试招生工作领导小组组织实施。本校严格执行国家招生政策,坚决杜绝任何形式的有偿招生,不委托任何中介机构或个人进行招生录取工作;以学校名义进行非法招生宣传等活动的中介机构或个人,将依法追究其责任。对录取结果存疑的考生,可通过纪检监察部门进行申诉,学院纪检监察部门电话:0551-63411278。
安徽省教育招生考试院举报电话:0551-63609561;
安徽省教育招生考试院实名举报信箱:jiancha@ahedu.gov.cn。
分类考试招生录取的考生入学后与普通高考录取的考生享受同等待遇,并同时进行体检和资格复查;学费、住宿费按照省物价局核定的标准收取。
根据金博宝最新官方网站查询网址 的有关规定,对考生在分类考试招生考试中的各种违规行为的处理,按照《国家教育考试违规处理办法》(金博宝最新官方网站查询网址 令第 33 号) 执行。
高等职业院校分类考试招生是普通高考招生的重要组成部分。各类人员要严格规范执行工作纪律。对考试、录取中发生的各种违规行为的处理,严格按照《国家教育考试违规处理办法》(金博宝最新官方网站查询网址 令第 33 号)的要求执行。
十二、联系方式
1.通讯地址:合肥市太湖东路22号,安徽交通职业技术学院招生办公室,邮编:230051
2.联系电话:0551-63444228,周老师,何老师。
免责声明:
① 凡本站注明“稿件来源:金宝搏188入口 ”的所有文字、图片和音视频稿件,版权均属本网所有,任何媒体、网站或个人未经本网协议授权不得转载、链接、转贴或以其他方式复制发表。已经本站协议授权的媒体、网站,在下载使用时必须注明“稿件来源:金宝搏188入口 ”,违者本站将依法追究责任。
② 本站注明稿件来源为其他媒体的文/图等稿件均为转载稿,本站转载出于非商业性的教育和科研之目的,并不意味着赞同其观点或证实其内容的真实性。如转载稿涉及版权等问题,请作者在两周内速来电或来函联系。
金宝搏188入口
