【导语】继教大学生在线在甘肃省教育考试院了解到关于《甘肃省2024年成人高考成绩查询公告》已公布,具体如下:
甘肃省2024年成人高考成绩查询公告
根据《2024年成人高等学校招生全国统一考试考务工作规定》有关要求,现就我省2024年成人高考成绩查询有关事宜公告如下。
一、成绩查询
2024年我省成人高考成绩查询工作于11月20日14:00开始。考生可通过以下方式进行查询:
(一)登录甘肃省教育考试院网站https://www.ganseea.cn,点击主网页“综合管理平台”,选择“考生入口”登录成人高考报名系统进行成绩查询。
(二)拨打中国电信、移动、联通查分热线进行查询:
1.甘肃电信用户可拨打16887861查分热线,进行成绩查询。
2.甘肃移动用户可拨打125809查分热线,进行成绩查询。
3.甘肃联通用户可拨打1161147查分热线,进行成绩查询。
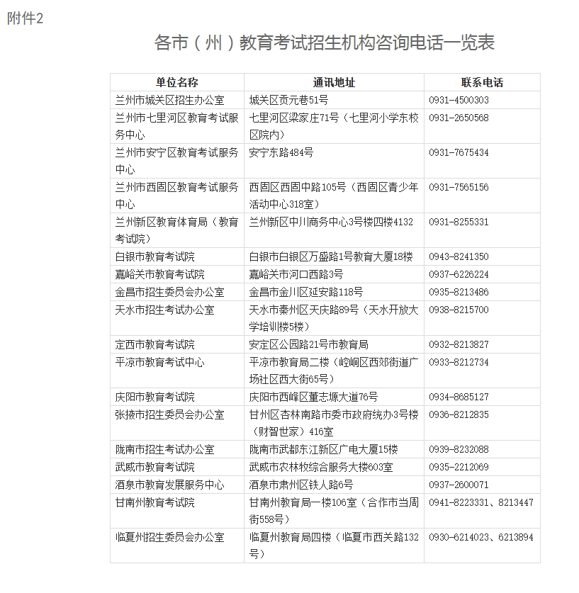
(三)拨打报名地教育考试招生机构电话(见附件2)进行成绩查询。
二、成绩复核
考生若对成绩有异议,可在成绩公布后3个工作日内,携带本人有效证件(身份证)在报名地教育考试招生机构填写《甘肃省成人高考成绩复核申请单》(见附件1)提出成绩复核申请。
附件:1.甘肃省成人高考成绩复核申请单
2.各市(州)教育考试招生机构咨询电话一览表
甘肃省教育考试院
2024年11月19日


18~23周岁
24~32周岁
33~40周岁
其他
高中及以下
中专
大专
其他
工作就业
报考公务员
落户/居住证
其他
自学考试
成人高考
开放大学
