“强基计划”更加重视对学生全面性的考查,将考生的高考成绩(不低于85%)、高校综合考核结果和综合素质评价等进行折算,再按照综合成绩由高到低进行录取。
2022年高校强基计划以考生综合成绩择优录取,校测成绩是综合成绩的重要组成部分。
(一)校测成绩占比
根据2022年强基计划招生简章来看,校测成绩均占综合成绩的15%。
(二)校测项目统计
强基计划高校校测主要有笔试、面试和体测三种考核,体测为达标测试,不计入总成绩,但不达标者不予录取。其中,有14所高校不考笔试,仅考面试。高考后,高校会公布入围名单,入围考生可决定是否参加校测,考试一般集中安排在1-2天内进行。
(三)掌上高考提醒
考生参加校测即默认参加高校强基计划志愿,无需再次填报。强基计划在提前批次之前录取,如果未被强基计划志愿录取,可参与后续批次投档。另外,从参与校测的考生反馈来看,笔试难度高于高考,接近或等于竞赛复赛水平;面试考试则形式多样,多结合时政热点提问、由主考官针对话题或考生报考材料延伸提问等。掌上高考建议,2023年计划参加强基计划的考生可提前做一做去年各高校强基计划的笔试真题及往年的竞赛真题,对考试题目和类型有一定了解,把握好笔试做题的节奏和时间。
那么强基计划考试内容具体有哪些?
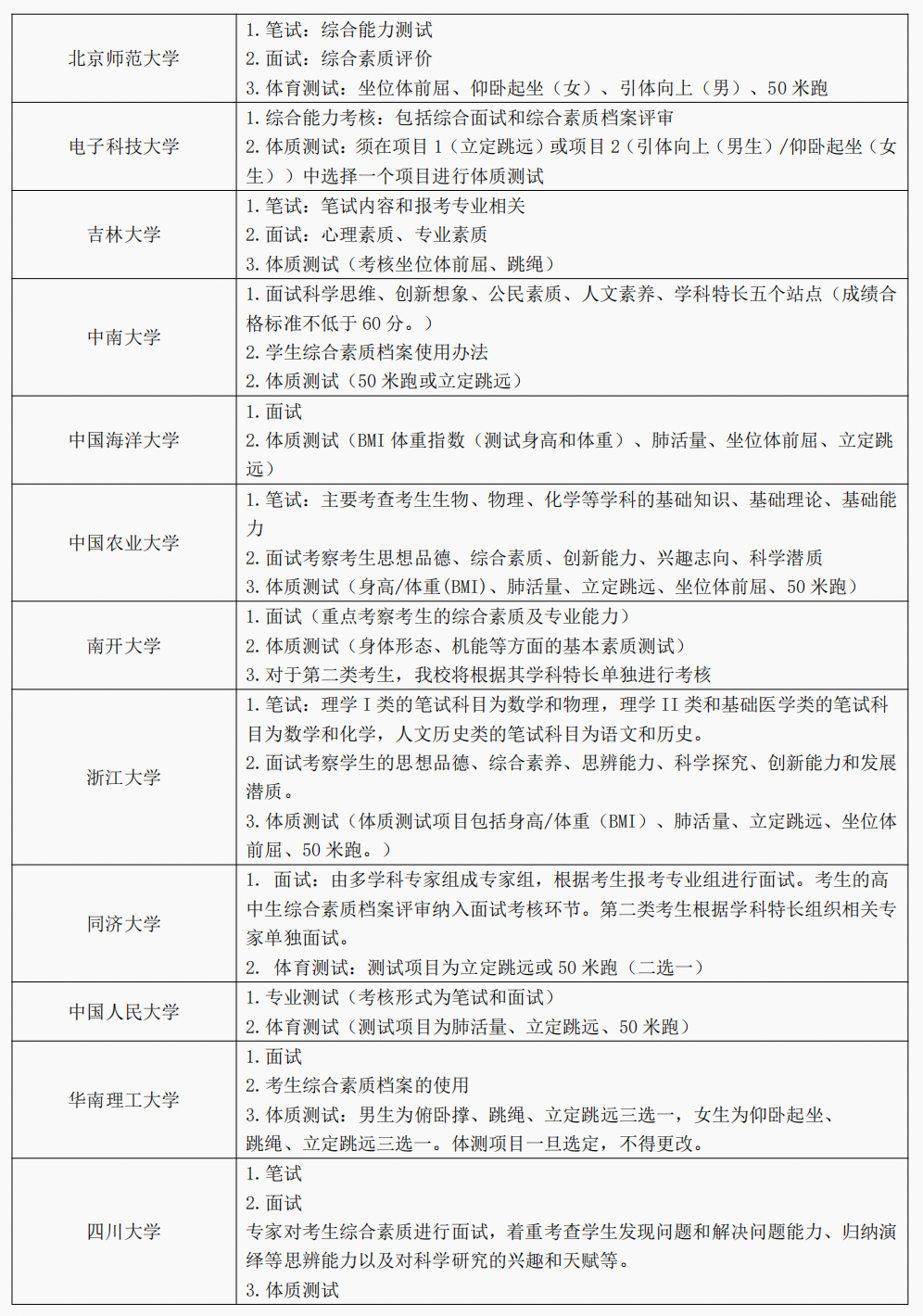
为了帮助考生和家长更清晰地了解校测具体怎么考,掌上高考结合2022年强基高校招生简章,统计了高校校测的具体项目及要求。
(一)主要考笔试+面试
强基计划的笔试主要考查学生对所报学科的基本素养和分析问题、解决 问题的能力、逻辑思维能力、创新思维能力、语言表达能力、思辨能力、组 织协调能力等方面。
据统计,多数高校强基计划的笔试分专业进行,目的在于分别测试专业 志向、兴趣特长。例如,报考数学与应用数学专业的考生在笔试中会被考到 数理探究,要求考生运用逻辑思维,调动学科基础知识进行运算。
下图为掌上高考整理的校测考核内容,含笔试、面试、体育项目,供参考。
(二)部分高校仅考面试
强基计划面试在高校强基计划选拔中占有较大的权重,统计近三年高校 强基计划考试模式发现,所有高校强基校测均涉及面试测试,其中 2022 年 有同济大学、华东师范大学、南开大学、天津大学、中国海洋大学、华中科 技大学等 15 所高校只考面试。
强基计划面试考察模块:
(1)考查考生个人基本情况和综合能力;
(2)考察对目标高校相关背景的了解;
(3)考察对目标专业的认知;
(4)考察对时政热点的关注;
(5)考查考生学科知识储备及学科特长思维;
(6)考查考生语言表达及社会生活常识积累;
(7)考查考生人生观、价值观和世界观等
高校强基计划面试有多种形式,目前高校普遍采用的有一对一式、多对一式、多对多集体讨论式、无领导小组讨论式、小组辩论式等。清华大学、 北京大学、北京航空航天大学等大部分高校面试采用多对一结构化面试,浙 江大学等校采用多对多面试,中科大等校采用无领导讨论式。
1.多对一面试
多对一半结构化面试是目前主流面试形式,通常分为三对一、五对一或多对一。考官对考生进行一对一提问,考生必须进行回答。一般情况下,考官亦会给考生提问的机会。
2.无领导小组讨论
是目前主流面试形式之一,突出人际互动,对考生综合素质要求较高。 无领导小组讨论通常是通过一定数目的考生组成一组(5-10 人)集体面试,在指定时间内围绕1个或者多个问题展开讨论,整个讨论过程中不指定 谁是领导,受测者自行安排组织。考官观测考生的组织协调、口头表达等等各方面的能力和素质,以及考生的个性特点,由此来综合评价考生之间的差别。
3.情景面试
情景面试是结构化面试的一种。包含一系列与报考学校和专业相关联的场景问题,这些问题有明确答案,考官对所有考生询问同样的问题。
① 凡本站注明“稿件来源:金宝搏188入口 ”的所有文字、图片和音视频稿件,版权均属本网所有,任何媒体、网站或个人未经本网协议授权不得转载、链接、转贴或以其他方式复制发表。已经本站协议授权的媒体、网站,在下载使用时必须注明“稿件来源:金宝搏188入口 ”,违者本站将依法追究责任。
② 本站注明稿件来源为其他媒体的文/图等稿件均为转载稿,本站转载出于非商业性的教育和科研之目的,并不意味着赞同其观点或证实其内容的真实性。如转载稿涉及版权等问题,请作者在两周内速来电或来函联系。
推荐高校
推荐学校
- 安徽电气工程学校
- 合肥市经贸旅游学校
- 广西华侨学校
- 南宁市第六职业技术学校
- 宾阳县职业技术学校
- 贵港市民族职业技术学校
- 容县职业中等专业学校
- 环江毛南族自治县职业技术学校
- 贵阳经济技术学校
- 黔西市中等职业学校
- 海南省工业学校
- 海南省商业学校
- 海南省经济技术学校
- 海南省机电工程学校
- 海南省华侨商业学校
- 海南省银行学校
- 海南省农垦海口中等专业学校
- 海南省交通学校
- 海南省海口旅游职业学校
- 文昌市中等职业技术学校
- 海口华健幼师职业学校
- 石家庄同创铁路运输学校
- 武汉市第二轻工业学校
- 武汉市仪表电子学校
- 武汉市黄陂区职业技术学校
- 武汉助产学校
- 湖北现代科技学校
- 哈尔滨航运学校
- 哈尔滨市现代服务中等职业技术学校
- 哈尔滨市航空服务中等专业学校
- 哈尔滨市龙江旅游中等职业技术学校
- 黑龙江医药卫生学校
- 哈尔滨市铁乘中等专业学校
- 黑龙江省林业卫生学校
- 南昌工业工程学校
- 南昌市第一中等专业学校
- 信丰中等专业学校
- 井冈山市旅游中等专业学校
- 沈阳现代制造服务学校
- 沈阳市信息工程学校
- 沈阳市旅游学校
- 临沂新世纪职业中等专业学校
- 临沂兴华职业中等专业学校
- 山东省临沂卫生学校
- 潍坊豪迈科技职业中等专业学校
- 潍坊弘景中医药学校
- 陕西省商业学校
- 西安交通职业学校
- 韩城市职业中等专业学校
- 上海信息技术学校
- 上海市建筑工程学校
- 上海港湾学校
- 四川省食品药品学校
- 四川省乐山市竹根职业中专学校
- 乐山市计算机学校
- 重庆市经贸中等专业学校
- 重庆市渝中职业教育中心
- 重庆市旅游学校
- 重庆市立信职业教育中心
- 重庆市九龙坡职业教育中心
- 重庆市育才职业教育中心
- 重庆市涪陵区职业教育中心
- 重庆市黔江区民族职业教育中心
- 重庆市大足职业教育中心
- 重庆市轻工业学校
- 四川仪表工业学校
- 重庆市江南职业学校
- 重庆市医药学校
- 重庆财政学校
- 重庆市梁平职业技术学校
- 重庆市涪陵信息技术学校
- 丽江民族中等专业学校
- 长治市超越学校
- 沈阳市汽车工程学校
- 临沂电力学校
- 临沂市工业学校
- 合肥工业学校
- 台山市敬修职业技术学校
- 上海市工艺美术学校
- 重庆中意职业技术学校
- 重庆万州商贸中等专业学校
- 重庆市涪陵创新计算机学校
- 重庆铁路运输技师学院
- 重庆市武隆区职业教育中心
- 四川省质量技术监督学校
- 新安县职业高级中学
- 黑龙江省贸易经济学校
- 黄麓师范学校
- 江西省医药学校
- 江西省信息科技学校
- 江西省建筑工业学校
- 江西省化学工业学校
- 江西省民政学校
- 九江市理工职业技术学校
- 九江庐山西海艺术学校
- 赣州应用技术职业学校
- 南康区电子工业技术学校
- 赣州旅游职业学校
- 吉安应用工程学校
- 吉安市特殊教育学校
- 上饶市信州理工学校
- 武汉市第一职业教育中心
- 海南省财税学校
- 海南旅游经济贸易学校
- 海南南方民族艺术学校
- 海南省万宁市职业技术学校
- 海南珠江源高级职业技术学校
- 海南职业外语旅游学校
- 海南城市职业技术学校
- 西安现代职业高中
- 广州市信息技术职业学校
- 广州市旅游商务职业学校
- 广州市幼儿师范学校
- 广州市交通运输职业学校
- 广州市财经商贸职业学校
- 广州市司法职业学校
- 广州市医药职业学校
- 广州市轻工职业学校
- 广州市纺织服装职业学校
- 广州市侨光财经职业技术学校
- 广州市黄埔职业技术学校
- 广州市番禺区职业技术学校
- 广州市花都区理工职业技术学校
- 广州市增城区职业技术学校
- 广州市增城区卫生职业技术学校
- 广州市增城区东方职业技术学校
- 广州市南沙区岭东职业技术学校
- 珠海市新思维中等职业学校
- 江门市工贸职业技术学校
- 江门雅图仕职业技术学校
- 开平市机电中等职业技术学校
- 广州市贸易职业高级中学
- 广州市海珠工艺美术职业学校
- 广州市从化区职业技术学校
- 台山市培英职业技术学校
- 开平市吴汉良理工学校
- 鹤山市职业技术学校
- 恩平市中等职业技术学校
- 成都广信数字技术职业学校
- 重庆市开州区巨龙中等职业技术学校
- 重庆市梁平职业教育中心
- 重庆市永川职业教育中心
- 重庆市龙门浩职业中学校
- 重庆市女子职业高级中学
- 重庆工商学校
- 海南省旅游学校
- 东方市职业技术学校
- 陵水黎族自治县职业中等专业学校
- 临高县中等职业技术学校
- 新余市职业教育中心(新余技师学院)
- 会昌中等专业学校
- 南康中等专业学校
- 上犹中等专业学校
- 赣州市赣县中等专业学校
- 龙南中等专业学校
- 上高中等专业学校
- 玉山中等专业学校
- 永新中等专业学校
- 东乡机电中等专业学校
- 嫩江市职业技术教育中心学校
- 沈阳市艺术幼儿师范学校
- 江西工程学校
- 瑞金中等专业学校
- 丰城中等专业学校
- 德兴市职业中专学校
- 儋州市中等职业技术学校
- 海南省农林科技学校
- 海南省民族技工学校
- 海南省文化艺术学校
- 海南省第二卫生学校
- 重庆市护士学校
- 重庆市体育运动学校
- 重庆市渝东卫生学校
- 贵州省交通运输学校
- 南昌汽车机电学校
- 江西九江科技中等专业学校
- 石家庄装备制造学校
- 广西银行学校
- 佛山市顺德区中等专业学校
- 武汉市第二职业教育中心学校
- 重庆市三峡水利电力学校
- 重庆市农业学校
- 重庆艺术学校
- 海南(海口)特殊教育学校
- 榆次区职业技术学校
- 阜阳卫生学校
- 德安县中等职业技术学校
- 分宜县职业技术学校
- 江西省冶金工业学校
- 石城县职业技术学校
- 永丰县职业中等专业学校
- 黎川县职业中等专业学校
- 海南省农业广播电视学校
- 黔西市水西中等职业学校
- 海南雅典职业技术学校
- 海南省民航职业学校
- 浙江医药技术学校
- 南昌铁路保安中等专业学校
- 江西泛美艺术中等专业学校
- 三亚海洋职业技术学校
- 海口经济学院附属艺术学校
- 海南立有美术职业技术学校
- 重庆市南丁卫生职业学校
- 重庆市万州电子信息工程学校
- 成都核瑞工程职业技术学校
- 南昌向远轨道技术学校
- 赣北电子工业学校
- 广州市城市建设职业学校
- 永济市职业中专学校
- 樟树市职业技术学校
- 海南省农业学校(海南省科技学校)
- 佛山市顺德区北滘职业技术学校
- 佛山市顺德区陈登职业技术学校
- 江门市第一职业高级中学
- 江门市新会机电职业技术学校
- 广州市荔湾区外语职业高级中学
- 江西省交通运输学校
- 江西省建设工程学校
- 江西省通用技术工程学校
- 江西省轻工业科技中等专业学校
- 南昌市进贤县职业技术高级中学
- 重庆市万州现代信息工程学校
- 重庆市合川教师进修学校
- 重庆市巫山县职业教育中心
- 重庆市云阳职业教育中心
- 重庆市奉节职业教育中心
- 重庆市丰都县职业教育中心
- 重庆市巫溪县职业教育中心
- 重庆市北碚职业教育中心
- 重庆市商务学校
- 重庆市开州区职业教育中心
- 重庆市垫江县职业教育中心
- 重庆市工艺美术学校
- 重庆市垫江县第一职业中学校
- 秀山土家族苗族自治县职业教育中心
- 重庆工业管理职业学校
- 重庆市两江职业教育中心
- 重庆市万盛职业教育中心
- 重庆市潼南职业教育中心
- 重庆光华女子职业中等专业学校
- 重庆市铜梁职业教育中心
- 重庆市璧山职业教育中心
- 重庆市涪陵第一职业中学校
- 重庆市城口县职业教育中心
- 重庆市酉阳职业教育中心
- 彭水苗族土家族自治县职业教育中心
- 重庆市綦江职业教育中心
- 重庆市忠县职业教育中心
- 共青中医药学校
- 九江市柴桑区中等职业技术学校
- 大余县职业中等专业学校
- 余干县英才职业学校
- 江西省遂川县职业中学
- 抚州信息工程学校
- 赣州市军科职业技术学校
- 上饶市信赖工艺美术学校
- 赣州现代科技职业学校
- 贵阳职业技术学院
- 密山市职业技术教育中心学校
- 黑龙江旅游职业技术学院
- 黑龙江林业职业技术学院
- 广州市电子商务技工学校
- 安徽省徽州师范学校
- 安徽建设学校
- 都江堰市职业中学
- 巴中职业技术学院
- 红河州特殊教育中等专业学校
- 黑龙江省伊春卫生学校
- 陕西省泾阳职业中等专业学校
- 武汉华中艺术学校
- 武汉市工业科技学校
- 武汉长江职业中等专业学校
- 孝感思创信息科技学校
- 日照市技师学院
- 青岛市技师学院
- 重庆市交通高级技工学校
- 重庆交通运输高级技工学校
- 重庆市工业技师学院
- 重庆市聚英技工学校
- 重庆市城市建设高级技工学校
- 重庆能源工业技师学院
- 共青技工学校
- 江西文理技师学院
- 成都职业技术学校
- 大庆技师学院
- 南昌华中技工学校
- 共青铁路工程技工学校
- 于都新长征技工学校
- 南昌当代艺术学校
- 重庆市万州职业教育中心
- 江西上饶东南智慧技工学校
- 江西省石油技工学校
- 广西工贸高级技工学校
- 宜春市技术工人学校
- 东乡高级技工学校
- 江西新余南铁技工学校
- 广州城建技工学校
- 重庆市艺才高级技工学校
- 上饶信工技工学校
- 淮南世际艺术学校
- 合肥竹稞技工学校
- 合肥高科经济技工学校
- 杭州市第二机械技工学校
- 上海南湖职业技术学院(中职部)
- 上海震旦职业学院有限公司(中职部)
- 上海电子信息职业技术学院(中职部)
- 上海交通职业技术学院(中职部)
- 上海农林职业技术学院(中职部)
- 成都市技师学院
- 四川核工业技师学院
- 哈尔滨铁道技师学院
- 海南省技师学院
- 海南省三亚技师学院
- 海南新东方烹饪高级技工学校
- 海南食品药品技工学校
- 洋浦经济开发区高级技工学校
- 台山市联合职业技术学校
- 上海科创职业技术学院(中职部)
- 上海现代化工职业学院(中职部)
- 上海建设管理职业技术学院(中职部)
- 南昌市望成技工学校
- 海南丽波技工学校
- 海南省交通高级技工学校
- 西安西京职业高级中学
金宝搏188入口










