为深入贯彻党的教育方针,落实党中央、国务院关于重点高校招收农村和贫困地区学生的有关部署,根据金博宝最新官方网站查询网址 关于做好重点高校招收农村和贫困地区学生工作相关文件要求,北京邮电大学2022年继续实施高校专项计划招生工作。
一、招生计划及专业
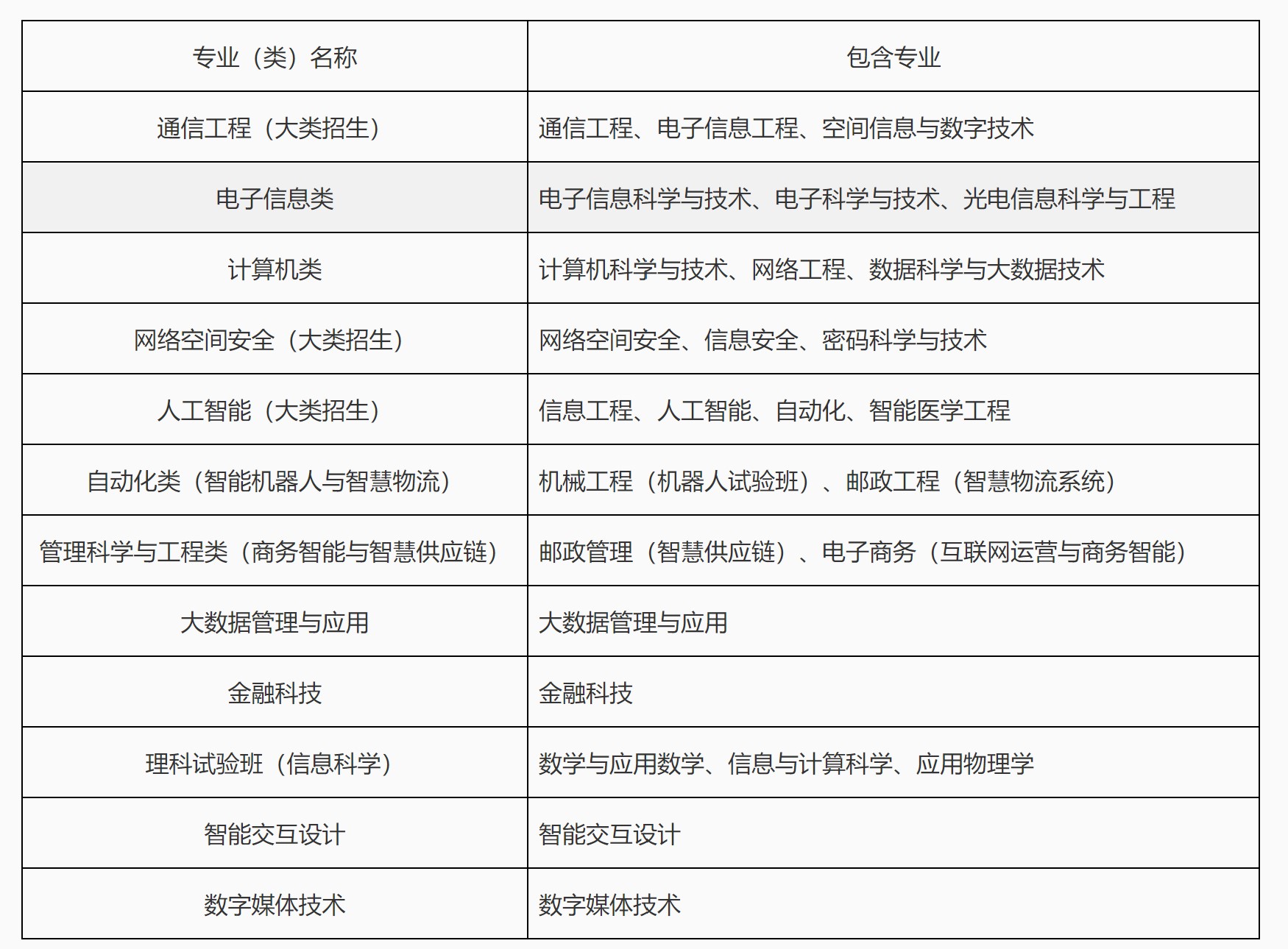
我校2022年高校专项计划招生数不少于我校年度本科招生计划总数的2%(即75人,具体以金博宝最新官方网站查询网址 最终下达计划为准),纳入我校年度招生计划中。我校高校专项计划招生各专业(类)情况如下表:

注:1.考生可填报专业具体以考生所在省份省级招生考试机构公布的我校2022年高校专项计划招生专业为准。
2.对于非高考改革省份,仅限理工类考生报考。
对于高考改革省份,我校各招生专业(类)在北京、天津、上海、浙江、山东、海南六个省份选考科目要求均为必选物理,在河北、辽宁、江苏、福建、湖北、湖南、广东、重庆八个省份首选科目要求均为物理。高考改革省份的考生须根据本人选考科目情况及我校招生专业(类)限定选考科目要求情况选择报考。
二、招生对象及报名条件
招收边远、贫困、民族等地区县(含县级市)及县以下高中的农村学生。具体实施区域由有关省(区、市)确定,申请报考考生须同时具备以下条件:
1.符合2022年统一高考报名条件,政治思想品德合格、诚实守信、遵纪守法、身心健康、勤奋好学、成绩优良。
2.考生本人及父亲或母亲或法定监护人户籍地须在本省(区、市)实施区域的农村,本人须具有当地连续3年以上户籍。
3.考生本人具有户籍所在县高中连续3年学籍并实际就读。
考生户籍、学籍资格审核由考生所在省(区、市)完成。
三、网上报名
1.网上报名:符合我校报名条件的考生须登录高校专项计划报名系统(网址为https://gaokao.chsi.com.cn/gxzxbm/)进行报名,报名时间为2022年4月10日-2022年4月25日。进入报名系统后,根据系统提示,按要求认真、如实、完整填写基本情况及志愿管理信息。
2.上传材料:考生须在报名系统中上传全部报名材料,包括:
(1)高校专项计划招生申请表(由系统打印,含中学成绩,且须考生本人签字,加盖中学公章,中学审核人签字,往届生或中学发生变动的考生,高中阶段成绩须同时加盖原中学教务部门公章);
(2)北京邮电大学2022年高校专项计划招生申请报告(“申请报告”须按照附件(一)中的撰写要求完成,否则视为报告无效,无法进入材料审核);
(3)户籍证明(须提供能证明考生本人及父亲或母亲或法定监护人户籍地在高校专项计划实施区域的农村,且本人具有当地连续3年以上户籍的资料,如:户籍卡或户口本(首页、户主页、本人所在页、父亲或母亲或法定监护人页)等);
(4)北京邮电大学高校专项计划招生信息表(中学)(请中学按照附件(二)要求内容填写,并请中学负责人签字加盖中学公章)。
若考生在高中期间获得过数学、物理或信息学学科竞赛奖项,或者与我校专业相关的科技创新竞赛奖项等,也可在报名系统中上传。同时要求必须在获奖证书等证明材料原件或者复印件上由中学负责人审核签字,并加盖中学公章。论文、发明和专利不得作为证明材料申报上传。
考生须按照上述要求准备相关材料。上传的材料缺失、内容不全或者未按上述要求完成,均视为无效材料,无法进入材料审核。
上述材料均须按照招生简章和报名系统要求上传至报名系统中,其中高校专项计划招生申请报告须上传word版,其余材料均须扫描或拍照(一定要清晰)后上传。经中学审核盖章的报名申请表扫描件须在报名系统中上传(须将报名申请表所有页面扫描上传),上传完成后点击“完成上传”,点击后报名系统中考生的状态由“待上传申请表”变为“待审核(请耐心等待学校审核)”,考生完成报名。
考生须在我校高校专项计划招生网上报名时间截止之前完成上述操作,否则视为放弃我校高校专项计划招生报名。考生无需邮寄书面纸质材料,我校不接收纸质报名申请材料。
考生通过报名系统提交的所有报名材料须在中学详尽公示。
四、选拔程序
我校招生办公室负责开展高校专项计划招生工作,并组织相关专家参与审核选拔。学校纪检监察部门监督选拔程序。
1.对于完成高校专项计划招生网上报名的考生,经生源所在省级招生考试机构户籍、学籍资格审核通过后,我校将组织专家对其申请材料进行审核,根据考生的报名材料以及整体的报名情况等综合考虑,确定入选考生名单。入选考生名单于2022年5月底前在我校本科招生网公示,并报金博宝最新官方网站查询网址 阳光高考平台公示,公示无异议的,取得我校高校专项计划招生资格。考生也可通过高校专项计划报名系统查询个人结果。
2.我校将根据高校专项计划招生计划数及各省份入选考生人数,确定在各省份的高校专项招生计划,并于6月中旬在我校本科招生网公布。
五、录取办法
1.取得我校高校专项计划招生资格的考生,须参加全国统一高考,且须按照所在省份招生考试相关规定单独填报高校专项计划招生志愿,在该志愿中填报“北京邮电大学”。考生须在所在省份公布的我校高校专项计划招生专业范围内填报专业志愿。
对于高考文化课成绩(不含加分)达到所在省份理工类本科一批控制分数线的考生,我校根据高考文化课成绩(不含加分)从高到低,结合考生填报的专业志愿,按照考生所在省份公布的我校高校专项招生计划进行录取和安排专业。对于进档考生,如果分数未达到录取要求,或者不服从专业调剂且所报专业志愿已录满,均做退档处理。
2.对于2022年高考合并本科批次的省份,“本科一批控制分数线”按该省份确定的高校专项计划相关最低录取控制参考分数线执行。
六、其他
1.我校高校专项计划招生工作实施“阳光工程”。学校纪检监察部门严格监督选拔程序,加强监督制约机制,严防权力寻租。我校监察处邮箱:jjjc@bupt.edu.cn;电话:010-62281998。
学校不委托任何机构进行培训、招生的相关活动,不举办任何形式的辅导班。严禁与高校专项计划招生挂钩的乱收费行为,严肃查处以欺骗、贿赂等不正当手段取得录取资格的行为。
2.考生和所在中学应本着诚信的原则报送相关材料。依照金博宝最新官方网站查询网址 有关文件规定,凡提供虚假个人信息或申请材料的,均认定为在国家教育考试中作弊,我校将取消其高校专项计划的报名、考试和录取资格,同时通报有关省份招生考试机构进一步处理。
3.各位考生、家长应详细阅读,并充分理解、认可本简章所述的报名、选拔及录取等有关要求后再进行报名。
4.根据金博宝最新官方网站查询网址 要求,从2023年高考招生起,往年被专项计划录取后放弃入学或者退学的考生,不再具有专项计划报考资格。
5.如金博宝最新官方网站查询网址 相关政策有变化,以金博宝最新官方网站查询网址 最新政策为准。
6.本简章由北京邮电大学招生办公室负责解释。
北京邮电大学本科招生网:https://zsb.bupt.edu.cn
咨询电话:010-62282045,62285045
电子邮箱:zsb@bupt.edu.cn
北京邮电大学招生办公室
2022年4月8日
① 凡本站注明“稿件来源:金宝搏188入口 ”的所有文字、图片和音视频稿件,版权均属本网所有,任何媒体、网站或个人未经本网协议授权不得转载、链接、转贴或以其他方式复制发表。已经本站协议授权的媒体、网站,在下载使用时必须注明“稿件来源:金宝搏188入口 ”,违者本站将依法追究责任。
② 本站注明稿件来源为其他媒体的文/图等稿件均为转载稿,本站转载出于非商业性的教育和科研之目的,并不意味着赞同其观点或证实其内容的真实性。如转载稿涉及版权等问题,请作者在两周内速来电或来函联系。
推荐高校
推荐学校
- 安徽电气工程学校
- 合肥市经贸旅游学校
- 广西华侨学校
- 南宁市第六职业技术学校
- 宾阳县职业技术学校
- 贵港市民族职业技术学校
- 容县职业中等专业学校
- 环江毛南族自治县职业技术学校
- 贵阳经济技术学校
- 黔西市中等职业学校
- 海南省工业学校
- 海南省商业学校
- 海南省经济技术学校
- 海南省机电工程学校
- 海南省华侨商业学校
- 海南省银行学校
- 海南省农垦海口中等专业学校
- 海南省交通学校
- 海南省海口旅游职业学校
- 文昌市中等职业技术学校
- 海口华健幼师职业学校
- 石家庄同创铁路运输学校
- 武汉市第二轻工业学校
- 武汉市仪表电子学校
- 武汉市黄陂区职业技术学校
- 武汉助产学校
- 湖北现代科技学校
- 哈尔滨航运学校
- 哈尔滨市现代服务中等职业技术学校
- 哈尔滨市航空服务中等专业学校
- 哈尔滨市龙江旅游中等职业技术学校
- 黑龙江医药卫生学校
- 哈尔滨市铁乘中等专业学校
- 黑龙江省林业卫生学校
- 南昌工业工程学校
- 南昌市第一中等专业学校
- 信丰中等专业学校
- 井冈山市旅游中等专业学校
- 沈阳现代制造服务学校
- 沈阳市信息工程学校
- 沈阳市旅游学校
- 临沂新世纪职业中等专业学校
- 临沂兴华职业中等专业学校
- 山东省临沂卫生学校
- 潍坊豪迈科技职业中等专业学校
- 潍坊弘景中医药学校
- 陕西省商业学校
- 西安交通职业学校
- 韩城市职业中等专业学校
- 上海信息技术学校
- 上海市建筑工程学校
- 上海港湾学校
- 四川省食品药品学校
- 四川省乐山市竹根职业中专学校
- 乐山市计算机学校
- 重庆市经贸中等专业学校
- 重庆市渝中职业教育中心
- 重庆市旅游学校
- 重庆市立信职业教育中心
- 重庆市九龙坡职业教育中心
- 重庆市育才职业教育中心
- 重庆市涪陵区职业教育中心
- 重庆市黔江区民族职业教育中心
- 重庆市大足职业教育中心
- 重庆市轻工业学校
- 四川仪表工业学校
- 重庆市江南职业学校
- 重庆市医药学校
- 重庆财政学校
- 重庆市梁平职业技术学校
- 重庆市涪陵信息技术学校
- 丽江民族中等专业学校
- 长治市超越学校
- 沈阳市汽车工程学校
- 临沂电力学校
- 临沂市工业学校
- 合肥工业学校
- 台山市敬修职业技术学校
- 上海市工艺美术学校
- 重庆中意职业技术学校
- 重庆万州商贸中等专业学校
- 重庆市涪陵创新计算机学校
- 重庆铁路运输技师学院
- 重庆市武隆区职业教育中心
- 四川省质量技术监督学校
- 新安县职业高级中学
- 黑龙江省贸易经济学校
- 黄麓师范学校
- 江西省医药学校
- 江西省信息科技学校
- 江西省建筑工业学校
- 江西省化学工业学校
- 江西省民政学校
- 九江市理工职业技术学校
- 九江庐山西海艺术学校
- 赣州应用技术职业学校
- 南康区电子工业技术学校
- 赣州旅游职业学校
- 吉安应用工程学校
- 吉安市特殊教育学校
- 上饶市信州理工学校
- 武汉市第一职业教育中心
- 海南省财税学校
- 海南旅游经济贸易学校
- 海南南方民族艺术学校
- 海南省万宁市职业技术学校
- 海南珠江源高级职业技术学校
- 海南职业外语旅游学校
- 海南城市职业技术学校
- 西安现代职业高中
- 广州市信息技术职业学校
- 广州市旅游商务职业学校
- 广州市幼儿师范学校
- 广州市交通运输职业学校
- 广州市财经商贸职业学校
- 广州市司法职业学校
- 广州市医药职业学校
- 广州市轻工职业学校
- 广州市纺织服装职业学校
- 广州市侨光财经职业技术学校
- 广州市黄埔职业技术学校
- 广州市番禺区职业技术学校
- 广州市花都区理工职业技术学校
- 广州市增城区职业技术学校
- 广州市增城区卫生职业技术学校
- 广州市增城区东方职业技术学校
- 广州市南沙区岭东职业技术学校
- 珠海市新思维中等职业学校
- 江门市工贸职业技术学校
- 江门雅图仕职业技术学校
- 开平市机电中等职业技术学校
- 广州市贸易职业高级中学
- 广州市海珠工艺美术职业学校
- 广州市从化区职业技术学校
- 台山市培英职业技术学校
- 开平市吴汉良理工学校
- 鹤山市职业技术学校
- 恩平市中等职业技术学校
- 成都广信数字技术职业学校
- 重庆市开州区巨龙中等职业技术学校
- 重庆市梁平职业教育中心
- 重庆市永川职业教育中心
- 重庆市龙门浩职业中学校
- 重庆市女子职业高级中学
- 重庆工商学校
- 海南省旅游学校
- 东方市职业技术学校
- 陵水黎族自治县职业中等专业学校
- 临高县中等职业技术学校
- 新余市职业教育中心(新余技师学院)
- 会昌中等专业学校
- 南康中等专业学校
- 上犹中等专业学校
- 赣州市赣县中等专业学校
- 龙南中等专业学校
- 上高中等专业学校
- 玉山中等专业学校
- 永新中等专业学校
- 东乡机电中等专业学校
- 嫩江市职业技术教育中心学校
- 沈阳市艺术幼儿师范学校
- 江西工程学校
- 瑞金中等专业学校
- 丰城中等专业学校
- 德兴市职业中专学校
- 儋州市中等职业技术学校
- 海南省农林科技学校
- 海南省民族技工学校
- 海南省文化艺术学校
- 海南省第二卫生学校
- 重庆市护士学校
- 重庆市体育运动学校
- 重庆市渝东卫生学校
- 贵州省交通运输学校
- 南昌汽车机电学校
- 江西九江科技中等专业学校
- 石家庄装备制造学校
- 广西银行学校
- 佛山市顺德区中等专业学校
- 武汉市第二职业教育中心学校
- 重庆市三峡水利电力学校
- 重庆市农业学校
- 重庆艺术学校
- 海南(海口)特殊教育学校
- 榆次区职业技术学校
- 阜阳卫生学校
- 德安县中等职业技术学校
- 分宜县职业技术学校
- 江西省冶金工业学校
- 石城县职业技术学校
- 永丰县职业中等专业学校
- 黎川县职业中等专业学校
- 海南省农业广播电视学校
- 黔西市水西中等职业学校
- 海南雅典职业技术学校
- 海南省民航职业学校
- 浙江医药技术学校
- 南昌铁路保安中等专业学校
- 江西泛美艺术中等专业学校
- 三亚海洋职业技术学校
- 海口经济学院附属艺术学校
- 海南立有美术职业技术学校
- 重庆市南丁卫生职业学校
- 重庆市万州电子信息工程学校
- 成都核瑞工程职业技术学校
- 南昌向远轨道技术学校
- 赣北电子工业学校
- 广州市城市建设职业学校
- 永济市职业中专学校
- 樟树市职业技术学校
- 海南省农业学校(海南省科技学校)
- 佛山市顺德区北滘职业技术学校
- 佛山市顺德区陈登职业技术学校
- 江门市第一职业高级中学
- 江门市新会机电职业技术学校
- 广州市荔湾区外语职业高级中学
- 江西省交通运输学校
- 江西省建设工程学校
- 江西省通用技术工程学校
- 江西省轻工业科技中等专业学校
- 南昌市进贤县职业技术高级中学
- 重庆市万州现代信息工程学校
- 重庆市合川教师进修学校
- 重庆市巫山县职业教育中心
- 重庆市云阳职业教育中心
- 重庆市奉节职业教育中心
- 重庆市丰都县职业教育中心
- 重庆市巫溪县职业教育中心
- 重庆市北碚职业教育中心
- 重庆市商务学校
- 重庆市开州区职业教育中心
- 重庆市垫江县职业教育中心
- 重庆市工艺美术学校
- 重庆市垫江县第一职业中学校
- 秀山土家族苗族自治县职业教育中心
- 重庆工业管理职业学校
- 重庆市两江职业教育中心
- 重庆市万盛职业教育中心
- 重庆市潼南职业教育中心
- 重庆光华女子职业中等专业学校
- 重庆市铜梁职业教育中心
- 重庆市璧山职业教育中心
- 重庆市涪陵第一职业中学校
- 重庆市城口县职业教育中心
- 重庆市酉阳职业教育中心
- 彭水苗族土家族自治县职业教育中心
- 重庆市綦江职业教育中心
- 重庆市忠县职业教育中心
- 共青中医药学校
- 九江市柴桑区中等职业技术学校
- 大余县职业中等专业学校
- 余干县英才职业学校
- 江西省遂川县职业中学
- 抚州信息工程学校
- 赣州市军科职业技术学校
- 上饶市信赖工艺美术学校
- 赣州现代科技职业学校
- 贵阳职业技术学院
- 密山市职业技术教育中心学校
- 黑龙江旅游职业技术学院
- 黑龙江林业职业技术学院
- 广州市电子商务技工学校
- 安徽省徽州师范学校
- 安徽建设学校
- 都江堰市职业中学
- 巴中职业技术学院
- 红河州特殊教育中等专业学校
- 黑龙江省伊春卫生学校
- 陕西省泾阳职业中等专业学校
- 武汉华中艺术学校
- 武汉市工业科技学校
- 武汉长江职业中等专业学校
- 孝感思创信息科技学校
- 日照市技师学院
- 青岛市技师学院
- 重庆市交通高级技工学校
- 重庆交通运输高级技工学校
- 重庆市工业技师学院
- 重庆市聚英技工学校
- 重庆市城市建设高级技工学校
- 重庆能源工业技师学院
- 共青技工学校
- 江西文理技师学院
- 成都职业技术学校
- 大庆技师学院
- 南昌华中技工学校
- 共青铁路工程技工学校
- 于都新长征技工学校
- 南昌当代艺术学校
- 重庆市万州职业教育中心
- 江西上饶东南智慧技工学校
- 江西省石油技工学校
- 广西工贸高级技工学校
- 宜春市技术工人学校
- 东乡高级技工学校
- 江西新余南铁技工学校
- 广州城建技工学校
- 重庆市艺才高级技工学校
- 上饶信工技工学校
- 淮南世际艺术学校
- 合肥竹稞技工学校
- 合肥高科经济技工学校
- 杭州市第二机械技工学校
- 上海南湖职业技术学院(中职部)
- 上海震旦职业学院有限公司(中职部)
- 上海电子信息职业技术学院(中职部)
- 上海交通职业技术学院(中职部)
- 上海农林职业技术学院(中职部)
- 成都市技师学院
- 四川核工业技师学院
- 哈尔滨铁道技师学院
- 海南省技师学院
- 海南省三亚技师学院
- 海南新东方烹饪高级技工学校
- 海南食品药品技工学校
- 洋浦经济开发区高级技工学校
- 台山市联合职业技术学校
- 上海科创职业技术学院(中职部)
- 上海现代化工职业学院(中职部)
- 上海建设管理职业技术学院(中职部)
- 南昌市望成技工学校
- 海南丽波技工学校
- 海南省交通高级技工学校
- 西安西京职业高级中学
金宝搏188入口






