广州科技贸易职业学院2024年自主招生报名与考试时间安排
2024年自主招生报名
与考试时间安排
近日广东省教育考试院公布了
五月招生考试安排
明确了自主招生报名、考试时间
报名时间:5月9日-12日
考试时间:5月18日-19日
录取时间:5月25日-31日
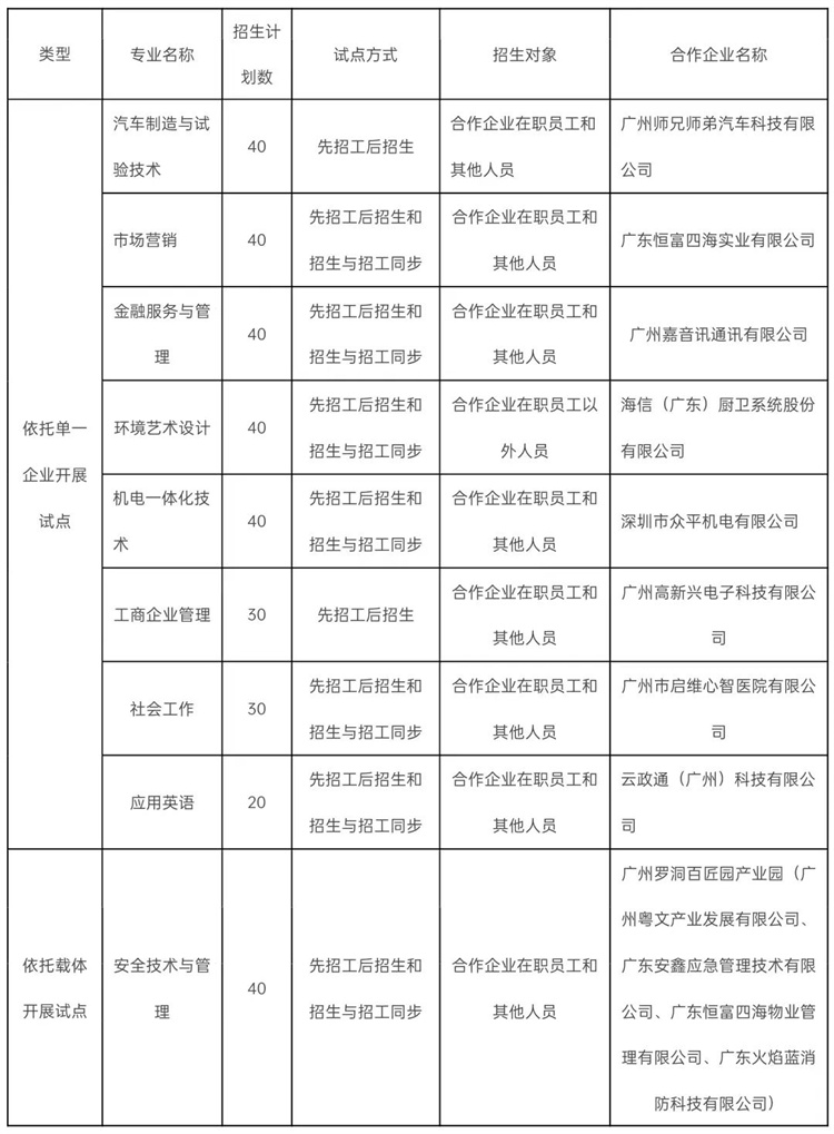
广州科技贸易职业学院2024年自主招生类型含省现代学徒制试点、退役军人现代学徒制专项,招生专业与计划如下:
一、省现代学徒制试点
招生专业与计划

二、退役军人现代学徒
制专项试点

三、咨询与联系方式
咨询电话:020-84560708、84560798、84567663
联系人:李老师、黎老师
咨询Q群:704467320

广州科技贸易职业学院从未委托任何机构或个人开展招生代理工作,未委托任何机构和个人组织培训班。请各位考生提高警惕!
温馨提示
相关报考通知尚未公布
具体通知等待广东省教育考试院公布
具体报考要求与流程
请留意本公众号公布的招生简章
广州科技贸易职业学院从未委托任何机构或个人开展招生代理工作
未委托任何机构和个人组织培训班
请各位考生提高警惕!
金宝搏188入口
实习编辑:司徒雅茵
免责声明:
① 凡本站注明“稿件来源:金宝搏188入口 ”的所有文字、图片和音视频稿件,版权均属本网所有,任何媒体、网站或个人未经本网协议授权不得转载、链接、转贴或以其他方式复制发表。已经本站协议授权的媒体、网站,在下载使用时必须注明“稿件来源:金宝搏188入口 ”,违者本站将依法追究责任。
② 本站注明稿件来源为其他媒体的文/图等稿件均为转载稿,本站转载出于非商业性的教育和科研之目的,并不意味着赞同其观点或证实其内容的真实性。如转载稿涉及版权等问题,请作者在两周内速来电或来函联系。




金宝搏188入口
