贵州医科大学基础医学创新研究与实验设计荣获全国奖项!
近日,由高等学校国家级实验教学示范中心联席会基础医学组、高等学校基础医学创新创业协同育人工作组主办、中山大学承办的第十届全国大学生基础医学创新研究暨实验设计论坛总决赛暨2024“一带一路”国际大学生医学基础研究创新设计论坛在中山大学举行。共有来自21个国家、204所高校的876支队伍、3216名师生、258位嘉宾与评审专家出席总决赛,办赛规模与参赛人数均创历届之最。经过2天的激烈角逐,总决赛顺利完成各项赛程,圆满落幕。

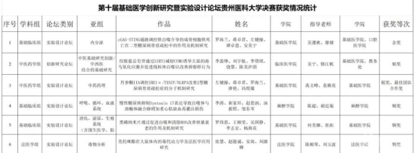
本次总决赛参赛作品涵盖交叉学科等6个学科领域及国际论坛的基础创新研究和实验设计项目。参赛选手们以“汇报+答辩”的方式通过线上和线下形式参加比赛。贵州医科大学教务处和国家基础医学实验教学中心积极组织,经校赛遴选出15支队伍晋级分区赛。分区赛中贵州医科大学获二等奖的6支队伍推送参加全国总决赛,分别参加基础临床赛道(3组)、中医药学赛道(2组)以及法医学赛道(1组)。赛场上,选手们精神饱满、思维敏捷、认真严谨,充分展现了贵州医科大学科教育人在人才培养方面的优秀成果。

中医药学赛道李盈锋、刘宇航、李璟琪、饶慧、陈美汐团队的《绞股蓝总皂苷通过SIRT1减轻CUMS诱导大鼠的海马氧化应激并促进线粒体自噬以改善抑郁样行为》(指导老师:吴宁、修江帆)、中医药学赛道左键操、蒋卓君、罗海兰、唐艳、冯煜璇团队的《丹参酮IIA调控IRE1α/TXNIP/NLRP3改善2型糖尿病骨质疏松症的分子机制研究》(指导老师:禹文峰、袁桃花)获得银奖及“最佳团队合作奖”;
基础临床赛道李涛、崔家田、赵思润、汤薪照、邹东岑团队的《慢性糖尿病抑制Syntaxin17表达导致自噬体与溶酶体融合障碍加重心肌缺血再灌注损伤》(指导老师:陈超、胡廷菊)、基础临床赛道罗炜思、王顺雯、吴国静、李志宏、杨燕花团队的《黑磷纳米片通过促进自噬和清除ROS改善卵巢衰老的作用及机制研究》(指导老师:何美娜、张拓)、法医学赛道张慧、赵骏诚、安南、刘源卿团队的《美托咪酯在大鼠体内的毒代动力学及法医学应用研究》(指导老师:陈顺琴、刘玉波)获得铜奖。

全国大学生基础医学创新研究暨实验设计论坛暨2024“一带一路”国际大学生医学基础研究创新设计论坛是全国基础医学教育领域影响力最大的大学生创新大赛之一。通过本次比赛贵州医科大学学生展现出了较扎实的理论功底、优秀的创新精神和实践能力,促进了高校间的交流与合作。
免责声明:
① 凡本站注明“稿件来源:金宝搏188入口 ”的所有文字、图片和音视频稿件,版权均属本网所有,任何媒体、网站或个人未经本网协议授权不得转载、链接、转贴或以其他方式复制发表。已经本站协议授权的媒体、网站,在下载使用时必须注明“稿件来源:金宝搏188入口 ”,违者本站将依法追究责任。
② 本站注明稿件来源为其他媒体的文/图等稿件均为转载稿,本站转载出于非商业性的教育和科研之目的,并不意味着赞同其观点或证实其内容的真实性。如转载稿涉及版权等问题,请作者在两周内速来电或来函联系。




金宝搏188入口
