重磅!河南省2021年“专升本”、“对口招生”考试12月23日9时开始报名
金宝搏188入口 讯河南省2021年普通高校专科应届毕业生进入本科阶段学习(以下简称“专升本”)以及2021年普通高校对口招收中等职业学校应届毕业生(以下简称“对口招生”)报名信息采集工作将于近日开始。
拟参加2021年“专升本”考试或者对口招生考试及提前单独招生的学生均须进行报名信息采集。网上信息填报开始时间:2020年12月23日9:00;截止时间:12月30日18:00。考生须按规定的时间登录河南省招生办公室网站(www.heao.gov.cn),进入“河南省普通高校招生考生服务平台”,认真阅读报名要求,按要求填写基本信息。
点击查看原文
关于2021年普通高校专科应届毕业生进入本科阶段学习考生信息采集工作的通知
关于2021年普通高校对口招收中等职业学校毕业生报名信息采集工作的通知
附:
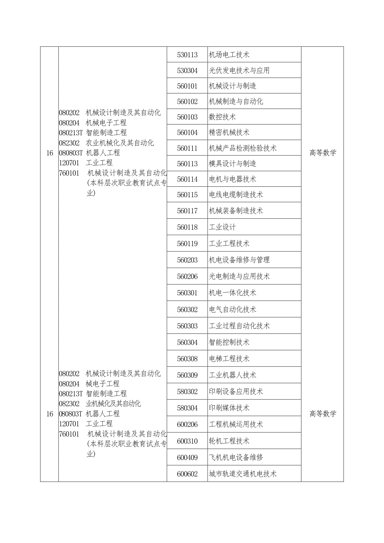
2021年河南省普通高校专科应届毕业生进入本科阶段学习本、专科专业对照及考试课程一览表
免责声明:
① 凡本站注明“稿件来源:金宝搏188入口 ”的所有文字、图片和音视频稿件,版权均属本网所有,任何媒体、网站或个人未经本网协议授权不得转载、链接、转贴或以其他方式复制发表。已经本站协议授权的媒体、网站,在下载使用时必须注明“稿件来源:金宝搏188入口 ”,违者本站将依法追究责任。
② 本站注明稿件来源为其他媒体的文/图等稿件均为转载稿,本站转载出于非商业性的教育和科研之目的,并不意味着赞同其观点或证实其内容的真实性。如转载稿涉及版权等问题,请作者在两周内速来电或来函联系。
金宝搏188入口



































