河南师范大学2025年攻读博士学位研究生招生简章
河南师范大学是国家中西部188金宝搏beat官网登录 振兴计划支持高校、国家“111计划”实施高校、河南省人民政府与金博宝最新官方网站查询网址 共建高校、金博宝最新官方网站查询网址 本科教学工作水平评估优秀学校和河南省特色骨干大学,河南省“双一流”创建高校,三度蝉联全国文明单位,入选第二届全国文明校园。
学校现有哲学、经济学、法学、教育学、文学、历史学、理学、工学、农学、管理学、艺术学等11大学科门类,13个博士学位授权一级学科、2个博士专业学位类别。
一、招生方式
我校博士研究生招生采取直接攻博、硕博连读和“申请-考核”三种招生方式进行。本轮博士研究生招生,采取硕博连读和“申请-考核”招生方式进行,具体招生方式详见学院招生专业目录。下一轮博士研究生招生,将根据各专业计划执行情况开启,具体另行发布。
二、招生方案
学校2025年博士研究生招生工作在学校研究生招生工作领导小组的统一领导和指导下,由各招生培养单位负责本单位博士研究生招生工作的具体实施,请考生及时查看招生培养单位的招生工作实施细则和招生专业目录(见各单位网站)。
(一)申请考核报考的基本条件1.中华人民共和国公民,拥护中国共产党的领导,具有正确的政治方向,热爱祖国,愿意为社会主义现代化建设服务,遵纪守法,品行端正。2.为下列人员之一:(1)硕士研究生毕业或已获硕士学位的人员;(2)应届硕士毕业生(最迟须在入学前毕业或取得硕士学位);在国(境)外院校取得学位者须提供学位证书并获得金博宝最新官方网站查询网址 留学服务中心的学历认证书。3.身体和心理健康状况符合《普通高等学校招生体检工作指导意见》的相关要求。4.有至少两名所报考学科专业领域内的教授(或相当专业技术职称的专家)的书面推荐意见。5.现役军人报考我校博士研究生的办法由军队相关部门参照简章另行制定。除满足以上报考基本条件外,还应符合《河南师范大学博士研究生招生“申请-考核”制实施办法》(师大研〔2023〕16号)中“申请条件”的要求和我校各招生培养单位招生工作实施细则中提出的学术性申请条件和要求等报考条件(含专项计划报考条件)。
(二)硕博连读报考的基本条件1.拥护中国共产党的领导,具有正确的政治方向,热爱祖国,愿意为社会主义现代化建设服务,遵纪守法,品行端正。2.符合《河南师范大学选拔优秀硕士研究生硕博连读攻读博士学位实施办法》(师大研〔2023〕17号)中“第二章申请条件”要求。3.身体和心理健康状况符合《普通高等学校招生体检工作指导意见》的相关要求。
(三)考核由各招生培养单位组织考核,具体安排见各招生培养单位官方网站。
(四)录取各单位招生工作领导小组根据综合考核结果提出拟录取名单,并上报学校研究生招生工作领导小组审核;审核通过后,由学校在研究生院网站统一进行公示。
三、报名
报名网址:中国研究生招生信息网(以下简称“研招网”,网址:http://yz.chsi.com.cn/);网上报名时间:2024年12月15日—12月30日。
报考材料提交要求:按照所报考单位博士研究生招生工作实施细则执行(见各招生培养单位官方网站)。
四、学制、学费与奖助政策
博士研究生基本学制为4年(直博生除外),每学年学费10000元,在学制规定年限内,原则上均须全脱产学习。学校设立国家奖学金、国家助学金、学业奖学金和其他奖学金,具体实施办法详见《河南师范大学研究生奖助体系实施方案(试行)》。
五、其他
1.我校博士研究生招生仅招收全日制博士研究生。2.请考生及时关注所报考单位网站、研究生院网站、以便关注相关招生信息。网址:https://www.htu.edu.cn/yjsxy/研究生院电话:0373-3329034纪委申诉渠道:0373-3325864
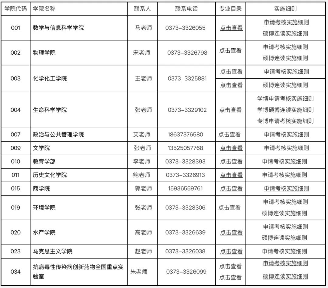
六、招生专业目录(更新中)
免责声明:
① 凡本站注明“稿件来源:金宝搏188入口 ”的所有文字、图片和音视频稿件,版权均属本网所有,任何媒体、网站或个人未经本网协议授权不得转载、链接、转贴或以其他方式复制发表。已经本站协议授权的媒体、网站,在下载使用时必须注明“稿件来源:金宝搏188入口 ”,违者本站将依法追究责任。
② 本站注明稿件来源为其他媒体的文/图等稿件均为转载稿,本站转载出于非商业性的教育和科研之目的,并不意味着赞同其观点或证实其内容的真实性。如转载稿涉及版权等问题,请作者在两周内速来电或来函联系。
金宝搏188入口
