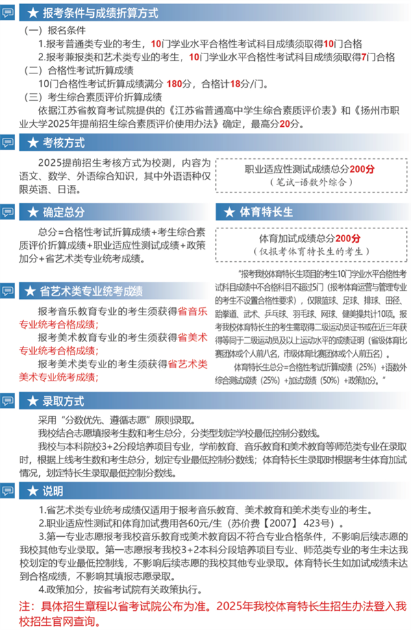
扬州市职业大学2025年提前招生章程
扬州市职业大学坐落于国家首批历史文化名城扬州,是金博宝最新官方网站查询网址 高职高专人才培养工作水平评估优秀院校,江苏省中国特色高水平高职学校建设单位,中国职业大学联盟发起高校之一。

学校办学历史可溯源至1906年创办的高邮师范传习所,已培养毕业生30多万人,杰出校友灿若群星;与20多个国家的高校友好合作,实施多途径中外合作办学;拥有瘦西湖校区、高邮湖校区等,建有国家级创客中心、大学科技园、扬州市最美大学体育中心。面向未来,学校为推进高质量发展、提升办学层次而不懈努力。

国家发展改革委“十四五”教育强国推进工程储备院校金博宝最新官方网站查询网址 提质培优省域高水平高职学校
全国高职院校资源建设优势学校60强
江苏省中国特色高水平高职学校建设单位
武书连全国高职高专就业质量评价前十名
转本率全省第二,A++级
招生章程
扬州市职业大学2025年提前招生章程


招生计划
2025年提前招生计划安排一览表


咨询方式
各地区招生咨询联系方式汇总表


免责声明:
① 凡本站注明“稿件来源:金宝搏188入口 ”的所有文字、图片和音视频稿件,版权均属本网所有,任何媒体、网站或个人未经本网协议授权不得转载、链接、转贴或以其他方式复制发表。已经本站协议授权的媒体、网站,在下载使用时必须注明“稿件来源:金宝搏188入口 ”,违者本站将依法追究责任。
② 本站注明稿件来源为其他媒体的文/图等稿件均为转载稿,本站转载出于非商业性的教育和科研之目的,并不意味着赞同其观点或证实其内容的真实性。如转载稿涉及版权等问题,请作者在两周内速来电或来函联系。
金宝搏188入口
