@考生!南京科技职业学院2021年提前招生来喽!
公办 全日制 国家示范性(骨干)高职院校
欢迎报考南京科技职业学院
【招生代码:1153】
学校概括
南京科技职业学院是江苏省教育厅直管的全日制专科层次普通高等院校,国家示范性(骨干)高职院校、江苏省首批示范高职院校。学校创建于1958年,地处国家级南京江北新区,占地面积740余亩,学校面向全国23个省、自治区招生,全日制在校生11000余人。是江苏省首批开展“高职与本科分段培养项目”试点院校。学校先后获得“全国高职院校就业工作示范单位”,连续十年被江苏省教育厅评为毕业生就业工作先进集体。2015年学校进入全国200所国家示范(骨干)高职院校16强。2019年6月在北京召开的《2019中国高等职业教育质量年度报告》发布会上,我校入选三项50强:“育人成效50强”、“国际影响力50强”和“服务贡献50强”。
学校荣誉
金博宝最新官方网站查询网址
高职高专人才培养工作水平评估优秀单位
全国高职院校就业工作示范单位
江苏省首批示范高职院校
2019年江苏省属高校综合考核第一等次
江苏省教学工作先进高校
江苏省师资队伍建设先进高校
江苏省高校毕业生就业工作先进集体
江苏省高技能人才培训示范基地
江苏省精神文明建设工作先进单位
江苏省高等学校和谐校园
江苏省文明单位
办学特色
专业建设学科多
学校现设十一院二部一中心等14个教学单位,已形成了以工科为主,集工、经、文、管、艺于一体的多科性协调发展的专业结构,涵盖57个专业的8大专业集群。国家级重点建设专业群5个(涵盖23个专业),中央财政支持重点建设专业2个,省级重点专业群4个,江苏省品牌(特色)专业7个。
专业大类:化学工程类、机械设计制造类、自动控制类、信息技术类、航空与汽车类、经济管理类、建筑工程类、艺术(美术)类。
实验实训设施条件优越
学校建成包括国家级、省级实验室、实训室、实训中心、实训基地309个,校外顶岗实习基地185个。教学实训设施齐全,独特的“三维四层”实践教学体系,保证学生“手脑联动、学做一体”。
就业创业质量高
建校63年来共培养输送了近8万余名专门人才,为地方经济社会发展做出了积极贡献。学校毕业生就业率均保持在98%以上,就业岗位专业对口率75%以上,其中在南京就业的学生占总毕业生数的60%以上,学校确保给每一个毕业生提供5个以上工作岗位,由本人自由选择。学校是目前全国唯一拥有金博宝最新官方网站查询网址
、科技部“高校学生科技创业实训基地”、“省科技创业园”和“省大学科技园”三项荣誉的高职院校。当前,校内大学生创新创业工作室19个,大学生创办企业12家。
学历提升途径广
专转本:我校学生在三年级时,参加省教育考试院统一组织的专转本考试,进入本科院校继续深造。本科院校有:南京信息工程大学、南京工业大学、南京邮电大学、南京晓庄学院、常州大学等。
专接本:在二年级期末报名参加专接本学习取得本科学历、学位。对接的大学及专业有:南京工业大学化学工程类专业;南京理工大学机械、工业设计类专业;南京财经大学金融类专业;南京工业大学工程管理类专业等。
专升本:直接升学到华东理工大学、南京工业大学、国家开放大学本科(学士学位)阶段学习,学制为2.5年,可以边工作边学习,深造工作两不误。相关专业有化学工程与工艺、过程装备与控制工程、自动化、电气工程、计算机、会计、行政管理、国际经济与贸易、工程管理(项目管理)、物流管理。
奖、助学金及帮扶政策
学校设有国家奖学金、国家助学金、国家励志奖学金、学业奖学金、企业奖学金、爱心基金、勤工助学岗位等多种专项奖励资助项目。奖学金总授奖率在25%以上,奖学金金额最高达8000元/年,助学金金额最高4300元/年,学校勤工助学岗位200余个。符合贫困生帮扶条件的毕业生,每生享受求职补贴1500元。
南京科技职业学院2021年高职院校提前招生简章
报考条件及体检要求
1.已参加我省2021年普通高考报名,且符合院校报名条件的考生可申请报考高职院校提前招生。
2.考生须参加普通高中学业水平语文、数学、外语、思想政治、历史、地理、物理、化学、生物、信息技术10门科目的合格性考试并取得成绩,艺术类考生还必须参加江苏省艺术类专业统考。
3.普通类专业要求:普通高中学业水平合格性考试5门科目成绩合格;艺术类专业要求:普通高中学业水平合格性考试4门科目成绩合格。
4.退役士兵,其学业水平合格性考试不作要求。
5.空中乘务专业须参加学校组织的专业面试及体检(具体面试、体检通知将发布在学校招生信息网)。
6.所有考生须参加江苏省普通高校招生体检,并符合《普通高等学校招生体检工作指导意见》有关要求。
招生专业及人数(学制:三年)
备注:
1.具体专业及计划以江苏省教育考试院公布为准
2.数控技术(中外合作办学)专业经考核发放奖助学金7500元/学年,即与普通类数控技术专业收费标准相同。
报名安排
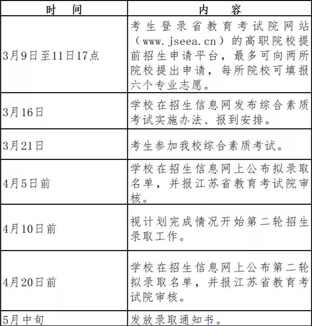
报名时间:
2021年3月9日至11日17点。
考生登录省教育考试院网站(www.jseea.cn)的高职院校提前招生申请平台,根据合格性考试成绩,结合院校公布的报考条件和专业计划等,最多可向两所院校提出申请,并按我校招生简章相关规定参加学校综合素质考试。考生可填报六个专业志愿及是否服从专业调剂志愿。
考核办法
第一志愿填报我校的所有考生均须参加我校综合素质考试。
(1)综合素质考试由我校自主组织,以面试方式进行考核,主要考核语言表达、创新思维、反应能力、知识面等基本素质。
(2)分值:综合素质考试总分值为100分。
(3)时间、地点:综合素质考试于2021年3月21日进行,地点是南京科技职业学院,具体见我校《综合素质考试实施办法、报到安排》。考生持本人身份证原件到我校报到参加考试。考试费60元/人。《综合素质考试实施办法、报到安排》于3月16日发布在学校招生信息网。
录取原则
录取工作在江苏省教育考试院领导下,由我校统一组织录取,录取过程坚持公开、公平、公正。
1.录取原则
(1)根据考生10门学业水平测试成绩(语、数、外合格赋20分/门,其他7门合格赋10分/门,不合格不赋分,满分130分)+综合素质考试成绩(满分100分)的综合成绩由高分到低分依次录取(总分230分),综合素质考试成绩低于60分不予录取。服从志愿调剂只在同科类的专业之间进行调剂。
(2)按照“总分优先、遵循志愿”的原则,根据考生综合成绩由高分到低分依次录取并分配专业;总分相同者,参考综合素质评价。
(3)艺术类考生根据综合素质考试成绩+艺术类专业省统考成绩的综合成绩由高分到低分依次录取。
(4)空中乘务专业考生要求面试和体检合格,方可参与录取。
(5)第二轮录取原则:依据考生10门学业水平测试成绩(语、数、外合格赋20分/门,其他7门合格赋10分/门,不合格不赋分,满分130分),总分相同者,参考综合素质评价依次录取。
2.政策加分(以2021年江苏省教育考试院公布为准)
凡有下列情形之一的考生,可予以加分:
(1)自主就业的退役士兵可加5分;在服役期间荣立二等功以上或被战区(原大军区)以上单位授予荣誉称号的退役军人可加10分。
(2)烈士子女可加10分。
(3)少数民族考生可加3分。
(4)归侨、归侨子女、华侨子女和台湾省籍考生可加10分。
3.拟录取考生名单上报江苏省教育考试院审批,并在学校招生信息网公示。
日程安排
收费标准
学校根据江苏省物价部门核准的标准苏价费[2014]136号按学年收取费用(币种:人民币)文科类专业4700元,工科类专业5300元,艺术类专业6800元,中外合作专业12800元。
(最终招生章程详见江苏省教育考试院网站或学校招生信息网。)
联系方式
地址:江苏省南京市江北新区欣乐路188号
邮编:210048
招生咨询电话:4008601153(免费)、025-58370715、57054841、57790699、57028510、57795688
联系人:张老师、王老师、陈老师
学校招生QQ群:537080999
学校网址:http://www.njpi.edu.cn
招生信息网:http://www.njpi.edu.cn/zjb/
免责声明:
① 凡本站注明“稿件来源:教育在线”的所有文字、图片和音视频稿件,版权均属本网所有,任何媒体、网站或个人未经本网协议授权不得转载、链接、转贴或以其他方式复制发表。已经本站协议授权的媒体、网站,在下载使用时必须注明“稿件来源:教育在线”,违者本站将依法追究责任。
② 本站注明稿件来源为其他媒体的文/图等稿件均为转载稿,本站转载出于非商业性的教育和科研之目的,并不意味着赞同其观点或证实其内容的真实性。如转载稿涉及版权等问题,请作者在两周内速来电或来函联系。




教育在线









