根据2024年全国硕士研究生招生考试考生进入复试的初试成绩基本要求和报考吉林外国语大学考生的初试成绩情况,现将接收调剂学科(类别)、专业(领域)及要求公告如下:
一、接收调剂专业(领域)(学习形式均为全日制)







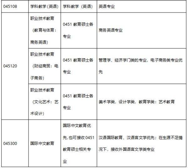
注:具体接收调剂专业、人数及学术要求以“研招网”“调剂系统”发布信息为准。
二、考生调剂基本条件
(一)符合调入专业的报考条件。
(二)初试成绩须符合第一志愿报考专业在A区的全国初试成绩基本要求。
(三)第一志愿报考专业与调入专业相同相近,应在同一学科门类范围内。初试科目与调入专业初试科目相同相近。
(四)第一志愿报考工商管理、公共管理、旅游管理、工程管理、会计、图书情报、审计专业学位硕士的考生,在满足调入专业报考条件且初试成绩同时符合调出专业和调入专业在调入地区的全国初试成绩基本要求的基础上,可申请相互调剂,但不得调入其他专业;其他专业考生也不得调入以上专业。
(五)吉林外国语大学没有“少数民族高层次骨干人才计划”“退役大学生士兵”专项计划。不接受该类计划考生的调剂。
(六)符合《2024年全国硕士研究生招生工作管理规定》相关要求和金博宝最新官方网站查询网址 关于2024年研究生招生调剂的各项政策。
三、调剂流程
吉林外国语大学所有调剂考生的接收工作均通过金博宝最新官方网站查询网址 指定的中国研究生招生信息网“全国硕士研究生招生调剂服务系统”完成调剂手续。(一)开放调剂系统。调剂系统将在4月8日零时正式开通,关闭时间为4月8日中午12时。如到关闭时间为止,未达到调剂计划需要生源数量的专业领域将顺延调剂系统关闭时间。(二)填报志愿。调剂系统开放后,考生登录研究生招生信息网(http://yz.chsi.com.cn)进入调剂系统,填报调剂志愿,志愿锁定时间为36小时。(三)择优调剂。吉林外国语大学将在调剂系统关闭后审核考生调剂资格,通过中国研究生招生信息网调剂系统向获得复试资格的考生发送复试通知,请考生填报志愿后耐心等待。对申请同一招生单位同一专业、初试科目完全相同的调剂考生,按考生初试成绩择优遴选进入复试。每名考生只允许填报吉林外国语大学本批次一个志愿,专业代码不同即视为不同志愿。(四)增补志愿。若调剂系统关闭后,考生可自行决定是否修改志愿。未发放复试通知的考生志愿将在系统中保留,如因考生放弃复试、未接受待录取通知等原因造成空缺时,将优先在已有志愿中增补。(五)确认复试通知。接到调剂复试通知的考生应在6小时内登录调剂系统接受复试通知进行确认,否则将取消调剂复试资格。如不参加复试,可拒绝复试通知。逾期未接收复试通知的,将取消复试资格并在调剂服务系统中取消复试通知。
四、复试安排
(一)复试形式。吉林外国语大学调剂复试工作采用远程网络复试方式,复试平台为腾讯会议。(二)复试准备。考生确认复试通知后,请按照吉林外国语大学2024年硕士研究生招生专业目录、参考书目及复试通知的要求做好复试准备。(三)考生参加复试。考生接受复试通知后根据研究生院网站发布的《吉林外国语大学2024年硕士研究生招生复试工作通知》准备资格审核材料,按照学院的具体要求参加复试。(四)考生接受待录取。复试结束后三个工作日内,学校会通过研究生招生信息网向拟录取考生发放待录取通知,考生应于通知要求时间内接受待录取通知,否则取消待录取资格。(五)保持通信畅通。请考生确保通信畅通、关注调剂系统平台并及时回复学校通过平台发布的相关通知。注意手机不要做屏蔽短信设置,确保手机能够及时接收学信网通知。
五、学制与学费
学制:翻译硕士为2.5年-3年;教育、国际中文教育、国际商务、旅游管理、出版、工商管理硕士学制2年;教育学硕士学制3年。学费:翻译硕士口译各专业学费为3.3万元人民币/年,笔译各专业学费为3.2万元人民币/年;国际商务、教育、国际中文教育、教育学、旅游管理、出版硕士学费为3.1万元人民币/年;工商管理硕士学费为3.3万元人民币/年。
六、研究生奖助政策
(一)录取至吉林外国语大学的硕士研究生可参评学校硕士研究生学业奖学金,奖励覆盖范围约50%—60%。(二)凡录取至吉林外国语大学的全脱产硕士研究生按国家及学校相关政策可享受“国家助学金”,资助标准不低于6000元/年,按10个月发放。(三)录取至吉林外国语大学的全脱产硕士研究生可根据国家政策或相关规定申请“研究生国家奖学金(20000元/年)”和其他专项奖学金。(四)录取至吉林外国语大学的硕士研究生从事研究生“三助”工作的可获得相应的“三助”岗位津贴。
七、联系方式
联系单位:吉林外国语大学研究生院
咨询电话:0431-84565032,0431-84565016
咨询QQ号:854796841
研究生院网址:http://yjsy.jisu.edu.cn/
通讯地址:吉林省长春市净月大街3658号吉林外国语大学
① 凡本站注明“稿件来源:金宝搏188入口 ”的所有文字、图片和音视频稿件,版权均属本网所有,任何媒体、网站或个人未经本网协议授权不得转载、链接、转贴或以其他方式复制发表。已经本站协议授权的媒体、网站,在下载使用时必须注明“稿件来源:金宝搏188入口 ”,违者本站将依法追究责任。
② 本站注明稿件来源为其他媒体的文/图等稿件均为转载稿,本站转载出于非商业性的教育和科研之目的,并不意味着赞同其观点或证实其内容的真实性。如转载稿涉及版权等问题,请作者在两周内速来电或来函联系。




金宝搏188入口
