全国硕士研究生招生考试《教育综合考试大纲》日前发布,从考试性质、考试目标、考试形式、试卷结构以及考查内容等多方面作出具体规定,并附有该科目样卷。
此前,《2023年全国硕士研究生招生工作管理规定》明确:“从2024年全国硕士研究生招生考试起,教育专业学位硕士业务课考试科目将增设全国统一命题科目,供相关招生单位自主选择使用。”
统一考纲考题,更加科学公平
“教育硕士”是目前研招考试中报考人数较多的专业硕士,目前涵盖学科教学各方向、学前教育、职业技术教育、教育管理等20个专业领域,涉及招生单位180多家。
此前,研招专业硕士中的部分专业,如法律硕士、工商管理硕士、临床医学硕士等业务课考试已分别于2004年、2010年、2017年开始统一命题。大纲发布后,统一命题的教育硕士第三单元考试科目名称仍为“教育综合”,由金博宝最新官方网站查询网址 教育考试院统一命题。
在教育硕士中增设业务课统考,实行统一考试大纲、统一考试命题,对提高命题质量,有利于增强考试选拔的公平性、科学性和选择性。
教育硕士的招生单位比较多,以往“教育综合”实行自命题,有多少个招生单位,就有多少份自命题试卷。统一命题后,同一张考卷,阅卷标准统一,更加公平,也有利于后期的调剂工作,规范性较强。
考查内容稳定,注重核心知识
新大纲中考核内容的变化,是考生们关注的问题。
据媒体报道,金博宝最新官方网站查询网址 中学校长培训中心主任、华东师范大学教师教育学院院长代蕊华说:“新大纲在内容范围上基本保持稳定,强调基础性。考核范围包含教育学原理、中国教育史、外国教育史与教育心理学四门本科阶段基础课程,与以往大部分自命题招生单位的范围一致,没有增加新的考核知识点,相比之下,还适当减少了一些难度大且内涵单一的知识点。”
东北师范大学教授路海东说:“总的来说,‘教育综合’增设为统考科目后,教育综合考试大纲规定的知识内容和考核要求较之以往变化不大,仍然注重对核心知识的考查,考生可根据大纲合理安排复习计划,不要出现慌张情绪,以平和、积极的心态复习备考。”
新大纲的附录里有完整的样卷和答案要点,考生可提前用样卷进行适应性练习。
题型略有变化,体现专硕考试特色
对照以往各院校自命题大纲,新大纲的题型结构略有变化。“教育综合”新大纲中规定了三种题型,分别是选择题、论述题和材料题,这与以往自命题主要采用名词解释题、简答题、论述题的题型结构有所不同。
据悉,在主观题中,除传统的论述题外,增加了材料题题型,材料题不要求考生大段背诵,而是要求考生阅读材料、分析作答,考查综合分析能力和解决实际问题的能力,因此大家在备考时要格外注意。
完整内容扫码下载《教育综合考试大纲》

另外,对于最新发布的考试大纲,大家要特别注意以下几点:
01 关注与往年相比变动的部分
院校可能会对初试大纲进行了调整,研宝们要重点关注变动部分,避免无效复习的情况。尤其针对今年新增的知识点,要及时调整复习计划,保证对“新内容”的熟悉和掌握。
02 试卷结构分布
考试大纲中往往包含科目本次初试试卷的题型结构与内容结构,在这里大家可以了解到各个题型、知识点的分数分布。这些细节分数的分布,相当于我们的复习占比提供了大的方向,复习时可根据大纲中的分数分布,来调整各个学习板块的复习比重。
03 考试内容与具体要求
院校的考试大纲中往往会标明具体的参考书目,除此之外,大家要重点关注一下院系是否公布了各个学科的重点考察内容。
★
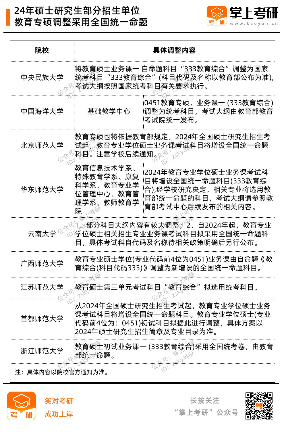
目前已有部分院校宣布从2024考研起,教育专硕采用全国统一命题科目,下图为部分院校通知,供大家参考~

① 凡本站注明“稿件来源:金宝搏188入口 ”的所有文字、图片和音视频稿件,版权均属本网所有,任何媒体、网站或个人未经本网协议授权不得转载、链接、转贴或以其他方式复制发表。已经本站协议授权的媒体、网站,在下载使用时必须注明“稿件来源:金宝搏188入口 ”,违者本站将依法追究责任。
② 本站注明稿件来源为其他媒体的文/图等稿件均为转载稿,本站转载出于非商业性的教育和科研之目的,并不意味着赞同其观点或证实其内容的真实性。如转载稿涉及版权等问题,请作者在两周内速来电或来函联系。
- 宾阳县职业技术学校
- 贵港市民族职业技术学校
- 容县职业中等专业学校
- 贵阳经济技术学校
- 黔西市中等职业学校
- 哈尔滨市现代服务中等职业技术学校
- 哈尔滨市航空服务中等专业学校
- 哈尔滨市龙江旅游中等职业技术学校
- 黑龙江医药卫生学校
- 黑龙江省林业卫生学校
- 南昌工业工程学校
- 南昌市第一中等专业学校
- 信丰中等专业学校
- 井冈山市旅游中等专业学校
- 沈阳现代制造服务学校
- 沈阳市信息工程学校
- 沈阳市旅游学校
- 陕西省商业学校
- 西安交通职业学校
- 韩城市职业中等专业学校
- 四川省乐山市竹根职业中专学校
- 乐山市计算机学校
- 重庆市经贸中等专业学校
- 重庆市渝中职业教育中心
- 重庆市旅游学校
- 重庆市立信职业教育中心
- 重庆市九龙坡职业教育中心
- 重庆市育才职业教育中心
- 重庆市涪陵区职业教育中心
- 重庆市黔江区民族职业教育中心
- 重庆市大足职业教育中心
- 重庆市轻工业学校
- 四川仪表工业学校
- 重庆市江南职业学校
- 重庆市医药学校
- 重庆财政学校
- 重庆市梁平职业技术学校
- 重庆市涪陵信息技术学校
- 沈阳市汽车工程学校
- 重庆中意职业技术学校
- 重庆万州商贸中等专业学校
- 重庆市涪陵创新计算机学校
- 重庆铁路运输技师学院
- 重庆市武隆区职业教育中心
- 新安县职业高级中学
- 黑龙江省贸易经济学校
- 江西省医药学校
- 江西省信息科技学校
- 江西省化学工业学校
- 江西省民政学校
- 九江庐山西海艺术学校
- 赣州应用技术职业学校
- 南康区电子工业技术学校
- 赣州旅游职业学校
- 吉安应用工程学校
- 吉安市特殊教育学校
- 上饶市信州理工学校
- 西安现代职业高中
- 广州市信息技术职业学校
- 广州市旅游商务职业学校
- 广州市幼儿师范学校
- 广州市交通运输职业学校
- 广州市财经商贸职业学校
- 广州市轻工职业学校
- 广州市纺织服装职业学校
- 广州市侨光财经职业技术学校
- 广州市黄埔职业技术学校
- 广州市番禺区职业技术学校
- 广州市花都区理工职业技术学校
- 广州市增城区职业技术学校
- 广州市增城区卫生职业技术学校
- 广州市增城区东方职业技术学校
- 广州市南沙区岭东职业技术学校
- 珠海市新思维中等职业学校
- 广州市贸易职业高级中学
- 广州市海珠工艺美术职业学校
- 广州市从化区职业技术学校
- 重庆市开州区巨龙中等职业技术学校
- 重庆市梁平职业教育中心
- 重庆市永川职业教育中心
- 重庆市龙门浩职业中学校
- 重庆市女子职业高级中学
- 重庆工商学校
- 新余市中等专业学校
- 会昌中等专业学校
- 南康中等专业学校
- 上犹中等专业学校
- 龙南中等专业学校
- 上高中等专业学校
- 永新中等专业学校
- 东乡机电中等专业学校
- 嫩江市职业技术教育中心学校
- 沈阳市艺术幼儿师范学校
- 瑞金中等专业学校
- 丰城中等专业学校
- 德兴市职业中专学校
- 重庆市护士学校
- 重庆市体育运动学校
- 重庆市渝东卫生学校
- 贵州省交通运输学校
- 南昌汽车机电学校
- 佛山市顺德区中等专业学校
- 重庆市三峡水利电力学校
- 重庆市农业学校
- 重庆艺术学校
- 德安县中等职业技术学校
- 分宜县职业技术学校
- 江西省冶金工业学校
- 石城县职业技术学校
- 黎川县职业中等专业学校
- 黔西市水西中等职业学校
- 南昌铁路保安中等专业学校
- 江西泛美艺术中等专业学校
- 重庆市南丁卫生职业学校
- 重庆市万州电子信息工程学校
- 南昌向远轨道技术学校
- 赣北电子工业学校
- 广州市城市建设职业学校
- 樟树市职业技术学校
- 佛山市顺德区北滘职业技术学校
- 佛山市顺德区陈登职业技术学校
- 广州市荔湾外语职业高级中学
- 江西省交通运输学校
- 江西省建设工程学校
- 江西省通用技术工程学校
- 江西省轻工业科技中等专业学校
- 重庆市万州现代信息工程学校
- 重庆市巫山县职业教育中心
- 重庆市云阳职业教育中心
- 重庆市奉节职业教育中心
- 重庆市丰都县职业教育中心
- 重庆市巫溪县职业教育中心
- 重庆市北碚职业教育中心
- 重庆市商务学校
- 重庆市开州区职业教育中心
- 重庆市垫江县职业教育中心
- 重庆市工艺美术学校
- 重庆市垫江县第一职业中学校
- 秀山土家族苗族自治县职业教育中心
- 重庆工业管理职业学校
- 重庆市两江职业教育中心
- 重庆市万盛职业教育中心
- 重庆市潼南职业教育中心
- 重庆光华女子职业中等专业学校
- 重庆市铜梁职业教育中心
- 重庆市璧山职业教育中心
- 重庆市涪陵第一职业中学校
- 重庆市城口县职业教育中心
- 重庆市酉阳职业教育中心
- 彭水苗族土家族自治县职业教育中心
- 重庆市綦江职业教育中心
- 重庆市忠县职业教育中心
- 共青城市高科中等职业技术学校
- 九江市柴桑区中等职业技术学校
- 大余县职业中等专业学校
- 余干县英才职业学校
- 江西省遂川县职业中学
- 抚州信息工程学校
- 赣州市军科职业技术学校
- 上饶市信赖工艺美术学校
- 赣州现代科技职业学校
- 贵阳职业技术学院
- 密山市职业技术教育中心学校
- 黑龙江旅游职业技术学院
- 黑龙江林业职业技术学院
- 广州市电子商务技工学校
- 都江堰市职业中学
- 红河州特殊教育学校
- 黑龙江省伊春卫生学校
- 陕西省泾阳职业中等专业学校
- 重庆市交通高级技工学校
- 重庆交通运输高级技工学校
- 重庆市工业技师学院
- 重庆市聚英技工学校
- 重庆市城市建设高级技工学校
- 重庆能源工业技师学院
- 共青技工学校
- 江西文理技师学院
- 大庆技师学院
- 南昌华中技工学校
- 共青铁路工程技工学校
- 于都新长征技工学校
- 南昌当代艺术学校
- 重庆市万州职业教育中心
- 江西上饶东南智慧技工学校
- 江西省石油技工学校
- 宜春市技术工人学校
- 江西新余南铁技工学校
- 广州城建技工学校
- 重庆市艺才高级技工学校
- 上饶信工技工学校

金宝搏188入口















