一、辽宁大学自然情况
(一)高校全称:辽宁大学
(二)办学地点及校址:
沈阳蒲河校区(辽宁省沈阳市沈北新区道义南大街58号)办学专业:法学、纪检监察、哲学、行政管理、劳动与社会保障、国际政治、朝鲜语、数字经济、经济学类(经济学、国民经济管理)、经济学、经济学(中高计划)、经济统计学、国民经济管理、财政学、金融学类(金融学、保险学)、金融学、保险学、国际经济与贸易、历史学、考古学、档案学、会计学、工商管理类(工商管理、市场营销、人力资源管理)、工商管理、市场营销、人力资源管理、工程管理、英语、英语(中高计划)、日语、俄语、德语、法语、汉语言文学、新闻学、新闻学(中高计划)、广告学、编辑出版学、工商管理(新华国际商学院)、市场营销(新华国际商学院)、会计学(新华国际商学院)、金融学(亚澳商学院)、会计学(亚澳商学院)、国际商务(亚澳商学院)、艺术设计学、音乐表演、舞蹈学、表演、戏剧影视文学、广播电视编导、播音与主持艺术。
沈阳崇山校区(辽宁省沈阳市皇姑区崇山中路66号)办学专业:汉语国际教育、马克思主义理论、化学类(化学、应用化学)、化学、应用化学、环境工程、环境生态工程、工程力学、电气工程及其自动化、无机非金属材料工程、食品科学与工程、生物技术、生物技术(中高计划)、生物信息学、数学与应用数学、物理学、微电子科学与工程、测控技术与仪器、电子信息科学与技术、通信工程、计算机科学与技术、数据科学与大数据技术、网络空间安全、制药工程。
辽阳武圣校区(辽宁省辽阳市青年大街38号)办学专业:英语、日语、俄语、翻译、商务英语。
(三)办学类型:普通高等学校(公办)
(四)办学层次:本科、研究生
(五)办学形式:全日制
(六)主要办学条件:校园占地面积148.1余万平方米(约合2220.7亩);生均教学行政用房面积13.1平方米;生均宿舍面积9.7平方米;生师比16.8:1;专任教师1667人,其中具有研究生学位教师占专任教师的比例为92.9%;具有高级职务教师占专任教师的比例54.8%;教学科研仪器设备总值33923万元,生均教学科研仪器设备值10460元;图书371.5万册,生均图书114.5册。
住宿条件:2024级新生宿舍标准为沈阳蒲河校区4人间、沈阳崇山校区4、6人间,辽阳武圣校区6人间。宿舍分配方案:2024级新生入学宿舍分配遵循学校集中统一分配原则。
二、招生计划安排
(一)招生计划分配原则、办法,预留计划比例和使用原则
根据本校人才培养目标、办学条件等实际情况,统筹考虑各省(区、市)考生人数、生源质量、就业情况、区域协调发展及重点支持政策、历年计划安排等因素,确定分省招生计划。辽宁大学招生计划按照省教育厅核准的分省分专业招生计划执行。
预留计划不超过上一年度数量。使用预留招生计划,坚持集体议事、集体决策、公开透明的原则。在招生录取过程中,对生源人数多、质量好的省(区、市),综合考虑上述因素可适当调整招生计划。
(二)语种限制相关说明
1.只招英语语种的专业:
外语类专业:英语、商务英语、翻译。
2.中外合作办学专业(亚澳商学院各专业、新华国际商学院各专业)为英语教学,非英语考生慎报。
3.其他专业语种不限。
4.零起点教学的外语类专业:日语、俄语、德语、法语、朝鲜语。
(三)高考综合改革试点省(市)设置的招生专业(类),对选考科目的要求、综合素质档案的使用办法,以当地教育行政部门(或招生考试部门)及辽宁大学本科招生官方网站公布为准。
三、招生专业设置

注:*新增专业学费标准以相关部门批复为准。外国语学院(辽阳武圣校区)、中高计划(包括经济学、英语、新闻学、生物技术专业)、授予学位门类为“艺术类”的相关专业学生不参与通识教育转专业。中外合作办学单位(亚澳商学院、新华国际商学院)转专业按照相关政策执行,不参与通识教育转专业。国家有相关规定或者录取前与学校有明确约定的,不参与通识教育转专业。
四、毕业证书与学位证书
本科学生学习期满且成绩合格颁发辽宁大学普通高等学校本科毕业证书,达到辽宁大学学位授予标准的颁发辽宁大学学士学位证书。
五、收费情况
(一)学费和住宿费的收取标准
学费按照我省教育行政主管部门已备案学费标准、住宿费按照省物价部门批准的标准向学生收费。学宿费每学年开学前预收,各专业学费标准详见本简章三、招生专业设置,住宿费标准1000—1200元/年/生。
(二)学费和住宿费的退费办法
学生因故退学或提前结束学业的,依据辽教发〔2006〕76号文件等上级相关部门文件的要求,根据学生实际学习时间和实际住宿时间,按月计退剩余的学费和住宿费。
(三)家庭经济困难学生资助政策及有关程序
学校建立了以生源地信用助学贷款为主,多项目奖助学金、多种类勤工助学、多方位困难补助及政策性学费减免为辅的学生资助体系。
其中国家奖学金8000元/人/年、省政府奖学金8000元/人/年、国家励志奖学金5000元/人/年;国家一等助学金4400元/人/年、国家二等助学金2750元/人/年;校一等奖学金1000元/人/学期、校二等奖学金500元/人/学期、校三等奖学金260元/人/学期、校优秀学生干部260元/人/学期、校单项奖学金100元/人/学期。
按照国家关于高校家庭经济困难学生资助政策的有关要求,对于家庭经济困难学生,学校开设“绿色通道”,优先办理入学手续,解除学生的后顾之忧,为孤儿大学生减免在学期间学宿费,协助家庭经济困难学生办理生源地信用助学贷款,安排校内勤工助学岗位,帮助家庭经济困难学生缓解在学期间的经济压力。
六、国际交流与合作
(一)中外合作办学机构
辽宁大学中外合作办学机构分别为亚澳商学院(许可证编号:MOE21AUA02DNR20000041O)、新华国际商学院(许可证编号:MOE21GBA02DFR20030042O)。中外合作办学专业包括亚澳商学院会计学、金融学、国际商务专业及新华国际商学院会计学、工商管理、市场营销专业。亚澳商学院外方合作高校为澳大利亚维多利亚大学,新华国际商学院外方合作高校为英国德蒙福特大学。
中外合作办学各专业纳入普通高等学校招生计划招生,在本校同批次录取(按招生所在省级招生主管部门批准批次执行)。
亚澳商学院各专业学生入学后可自主选择“2+2”“3+1”“4+0”模式完成学业。新华国际商学院会计学专业学生入学后可自主选择“2+2”“4+0”模式完成学业;工商管理、市场营销专业学生入学后可自主选择“2+2”“3+1”“4+0”模式完成学业。
中外合作办学专业学生在完成国内阶段规定学习任务后,符合申请签证条件并且成绩符合要求者,可自愿申请办理赴国外学习。国外就读阶段学费执行外方合作学校规定标准。
中外合作办学专业学生学习期满且成绩合格颁发辽宁大学普通高等学校本科毕业证书,达到辽宁大学学位授予标准的颁发辽宁大学学士学位证书,达到外方合作学校学位授予标准的颁发外方学士学位证书。
(二)中外学分互认联合培养项目
学校自主举办的中外学分互认联合培养项目(即“中外高水平大学学生交流计划”,简称“中高计划”)是金博宝最新官方网站查询网址 中外人文交流中心与辽宁大学合作开展的国际交流项目。中外学分互认联合培养项目涵盖经济学专业、新闻学专业、生物技术专业、英语专业。经济学专业、英语专业外方合作高校为英国萨塞克斯大学,新闻学专业外方合作高校为美国田纳西大学,生物技术专业外方合作高校为澳大利亚新南威尔士大学。
中外学分互认联合培养项目纳入普通高等学校招生计划招生,在本校同批次录取(按招生所在省级招生主管部门批准批次执行),只录取有专业志愿考生,且外语成绩不低于外语满分的70%。各专业为英语教学,非英语考生慎报。中外学分互认联合培养项目学生第一、二学年在辽宁大学完成规定课程和学分,第三、四学年须到外方合作高校的相关专业学习并完成规定的课程和学分。学生须按年度向辽宁大学缴纳学费(在国外高校2年学习期间须正常缴纳辽宁大学学费)。在国外高校学习交流期间的学费按国外高校入学当年规定标准收取,生活费由学生自理。该项目的本科生在校期间不得转入项目外其他专业或项目内其他国别项目专业。中外学分互认项目学生学习期满且成绩合格,颁发辽宁大学普通高等学校本科毕业证书,根据《中华人民共和国学位法》中相关要求,达到辽宁大学学位授予标准的颁发辽宁大学学士学位证书,达到外方合作学校学位授予标准的颁发外方学士学位证书,符合认证条件的可向中国留学服务中心申请留学生学位认证。
考生报考前务必仔细阅读《辽宁大学“中外高水平大学学生交流计划”中外学分互认双学位联合培养项目学业管理办法》和相关招生说明(详见辽宁大学本科招生网)。
七、录取办法
(一)投档比例
按顺序志愿投档的批次,投档比例原则上控制在110%以内(艺术类专业遵照各省通用投档比例)。按照平行志愿投档的批次,投档比例原则上为100%。
(二)身体健康状况要求
按照金博宝最新官方网站查询网址 、原卫生部、中国残疾人联合会印发的《普通高等学校招生体检工作指导意见》执行。
(三)学校志愿及录取
1.学校志愿录取按相关省级招生考试机构要求执行。
2.在提档时执行各省级招生考试机构关于高考加分规定,分专业录取时按考生高考文化课成绩(不含加分)录取。
3.普通类本科专业进档考生按“分数清”原则录取,即“分数优先,遵循志愿”:考生按高考文化课成绩(不含加分)从高到低逐分排序,按序逐个检索和满足考生所填报的系列志愿,第一志愿额满,逐次检索其第二、第三志愿及后续志愿。普通类进档考生中,报考同专业的考生高考文化课成绩(不含加分)并列时,录取顺序为:首先,享有省招考委认定具备加分者优先;其次,专业志愿靠前者优先;再次,具体科目分数高者优先,科目优先顺序为:①文学(不包括外国语言文学类)、历史学、哲学、法学门类专业排序为语文、外语、数学;②理学、工学门类专业排序为数学、外语、语文;③经济学、管理学门类专业排序为数学、外语、语文;④外国语言文学类专业排序为外语、语文、数学;⑤中外合作办学专业排序为外语、数学、语文。
4.中外合作办学专业只录取有专业志愿考生,且外语成绩不低于外语满分的70%。中外合作办学专业为英语教学,非英语考生慎报。
5.部分专业按大类进行招生,包括:经济学类(经济学、国民经济管理)、金融学类(金融学、保险学)、工商管理类(工商管理、市场营销、人力资源管理)、化学类(化学、应用化学)上述对应大类具体情况详见“招生专业设置”。大类培养的学生经过基础课程阶段学习后,根据成绩及志愿情况分流到大类内对应专业(定向招生的学生不参加分流)。
6.辽宁省重点高校招收农村学生专项计划作为普通类本科批次院校志愿的组成部分一并填报,单独设立投档单位,不单设录取批次。
7.高考综合改革省份涉及专业选考科目要求

(四)艺术类专业
1.专业录取规则及进档考生的专业安排办法
在分科类编制计划的地区(或投档批次)招生的专业,按照分科类排序录取;在不区分科类编制计划的地区(或投档批次)招生的专业,按照不区分科类统一排序录取。
(1)在普通类专业批次招生的艺术类专业
①戏剧影视文学、广播电视编导专业在普通类专业批次招生,对考生无艺术专业考核要求,只录取有该专业志愿考生,并执行该批次录取规则,达到辽宁大学学位授予标准的颁发艺术学学士学位。
②报考戏剧影视文学、广播电视编导专业的进档考生中,报考同专业的考生高考文化课成绩(不含加分)并列时,录取顺序为:首先,享有省招考委认定具备加分者优先;其次,专业志愿靠前者优先;再次,具体科目分数高者优先,科目优先顺序为:语文、外语。
(2)在艺术类批次招生的艺术类专业
①平行志愿投档批次,对符合招生所在地区投档条件,且符合辽宁大学录取规则中文化课成绩要求(详见下表中“录取规则”)的考生,按招生所在地政策录取。
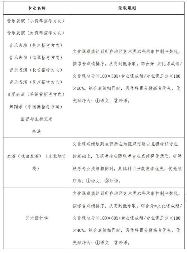
②非平行志愿投档批次,按“志愿清”原则录取,不设分数级差,按照进档考生报考专业志愿先后录取,即先录取第一志愿的考生,若第一志愿不满时,再录取第二志愿考生。具体录取规则如下:

*注:表演(戏曲表演)(东北地方戏)招生按照省际联考相关文件执行。
2.关于录取规则中专业成绩的说明
表演(戏曲表演)(东北地方戏)专业成绩使用省际联考合格成绩,其他专业成绩使用对应省统考专业(专业方向、专门化)合格成绩。具体对应关系如下:

八、新生复查
新生入校后,学校将依据国家有关政策对思想政治、身体健康状况等方面进行复查,对特殊类型招生录取考生专业水平进行复查,对违反招生政策和没有达到录取标准的学生进行处理。复查不合格的学生,学校将按照有关规定做出相应处理或取消入学资格。
九、特别说明
本章程中所涉及的政策规定,若遇上级部门调整的,以新调整的政策为准。学校不委托任何中介机构或个人进行招生工作,不收取国家规定外的任何费用。对于以辽宁大学名义进行非法招生、宣传等活动的中介机构或个人,学校保留依法追究其责任的权利。本章程解释权归辽宁大学本科招生办公室。
十、联系方式
通信地址:辽宁省沈阳市皇姑区崇山中路66号辽宁大学本科招生办公室
邮编:110036
电话:024-62202299、67852699、67852799
学校网址:https://www.lnu.edu.cn
本科招生网:https://zs.lnu.edu.cn
① 凡本站注明“稿件来源:金宝搏188入口 ”的所有文字、图片和音视频稿件,版权均属本网所有,任何媒体、网站或个人未经本网协议授权不得转载、链接、转贴或以其他方式复制发表。已经本站协议授权的媒体、网站,在下载使用时必须注明“稿件来源:金宝搏188入口 ”,违者本站将依法追究责任。
② 本站注明稿件来源为其他媒体的文/图等稿件均为转载稿,本站转载出于非商业性的教育和科研之目的,并不意味着赞同其观点或证实其内容的真实性。如转载稿涉及版权等问题,请作者在两周内速来电或来函联系。
金宝搏188入口
