作为数字经济和信息社会的核心资源,大数据被誉为“21世纪的石油和钻石矿”,已成为和土地、劳动力、资本、技术并列的五种生产要素之一,在社会生产、流通、分配、消费活动以及经济运行机制等方面发挥着重要的作用。随着大数据产业规模高速增长,大数据产品应用加速落地,大数据相关的新型岗位增速越来越快,行业人才的需求量在不断扩大,使得大数据应用人才也逐渐成为就业市场上的急需人才。
下面请跟我们一起走进大连东软信息学院数据科学与大数据技术专业。
1.1 培养目标
大连东软信息学院数据科学与大数据技术专业始建于2018年,致力于培养德、智、体、美、劳全面发展,践行社会主义核心价值观,具有良好的职业道德和人文素养,掌握一定的数学、自然科学基础知识,掌握数据科学与大数据技术的基本知识和理论,掌握大数据采集、数据存储与处理、数据分析与可视化的技能与方法,具备较强的工程实践能力,能够综合运用先进的大数据方法、技术、工具解决复杂工程问题,能在相应领域从事各行业大数据采集、处理、分析、开发、服务等工作的具有社会责任感、创新精神、国际视野和较强实践能力的高素质、应用型高级专门人才。
1.2 专业课程
大连东软信息学院以人才需求为导向,培养具有良好的科学素养、创新意识和实践能力的高素质、应用型高级专门人才。依托于企业的背景,结合学校特有的TC教育教学理念,构建了面向混合式教学的一套完整的课程资源体系,通过面向真实应用环境的项目培养学生工程实践能力。数据科学与大数据技术专业主要课程包括:
(1)公共基础课:高等数学、线性代数、概率论与数理统计、大学物理、大学生就业指导、大学生心理健康教育、沟通与演讲、大学英语、体育、创新创造与改变、创业者的成长之路、从非商业计划到商业计划、思维创新与开发等,思想政治理论课程按国家规定开设。
(2)专业基础课与专业课:计算机导论、程序设计基础、数据结构、离散数学、操作系统(Linux)、计算机网络、数据库原理与技术、应用统计与试验设计、大数据技术架构、分布式计算框架、分布式实时计算、数据挖掘、高性能系统架构、机器学习、深度学习、数据可视化、数据驱动型医疗、互联网数据分析与应用等。
1.3 师资力量
数据科学与大数据技术专业拥有一支有实力、有朝气、有爱心、善创新的师资团队。100%硕士研究生以上学历,博士与在读博士占比44%,具有良好的科研氛围。副教授以上职称占比78%,具有良好的教研基础、工程经验。科研方向包括各行业大数据采集与分析,学生大数据的行为分析,文本数据、语音数据的情感分析、图像数据分析,优化算法等等。数据科学与大数据技术专业教师在注重教育教学的基础上,十分注重科研能力的培养与提升,近年来,主持科研课题25项,其中国家自然科学基金1项,省级以上项目19项。完成横向项目22项,引入经费约200万元,研究成果学术论文发表100余篇,其中北大核心期刊论文40篇,EI(含SCI)检索论文45篇,教改论文9篇。
1.4 产教融合与先进设施
学校紧密依托东软的IT服务优势和大连高新区的产业优势,构建了产教融合、面向应用的办学体制,形成了校企合作、协同共赢的运行机制,创造性地提出并在全校范围实施了TOPCARES一体化人才培养模式,实现了人才培养与产业需求、企业需求的互补对接。目前,本专业与IBM、百度、东软等国内外十余家知名企业联合,建立了大学生实践基地和实验室,接收高年级学生到企业参加实习,参与企业真实的大数据项目的研发。
本专业拥有媲美国家级一流专业的硬件设施和先进的实验环境,2018年实验室被评为大连市重点实验室。2019年实验室被评为辽宁省重点实验室。实验室重点聚焦人工智能与大数据技术的结合,研究侧重于大数据分析的相关基础性和前瞻性关键技术研究和创新应用。



指导学生实践项目
1.5 学生实践成果
1.5.1 学科竞赛获奖
自2018年成立到现在,依托学校大数据社团,专业教师指导学生参加了“挑战杯”中国大学生创业计划竞赛”、“全国高校大数据应用创新大赛”、“全国高校大数据能力提升大赛”、、“中国高校计算机大赛——大数据挑战赛”、“中国大学生计算机设计大赛“、“iCAN国际创新创业大赛暨全球创新大会”等有影响力的赛事,进一步提升学生的创新实践能力。上一年度,数据科学与大数据技术专业学生参与竞赛共计19项,竞赛获奖学生总计124人次,其中,获国家级奖项19人次,获省级奖项101人次,获市级奖项4人次。
部分竞赛获奖情况

1.5.2 创新创业训练计划项目
合作建立“东软百度智能产业学院”,本专业以东软集团为依托,联合多家行业内知名公司,锻炼和提高学生的创新和实践能力。
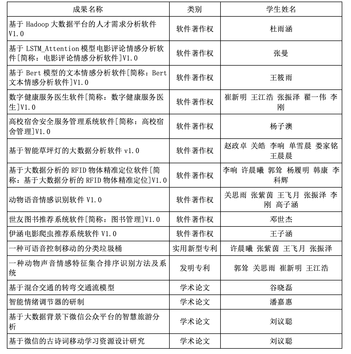
本专业依托辽宁省大数据应用研究重点实验室和SOVO(大学生创业中心),在校内外导师的指导下开展创新创业项目,将产业和技术发展的最新成果引入教学实践环节,将企业内真实的大数据开发和分析项目植入到教学环节,结合医疗、教育等领域的真实数据构建实践项目,并邀请企业资深工程师开展课外短课与专题讲座,不断提升学生的创新创业能力。近三年,数据科学与大数据技术专业共申报大学生创新创业训练项目251项,其中国家级20项,省级19项,校级212项,参与学生总人数超过478人次。学生通过参与项目开发,获得了软件、实物、论文、软件著作权、专利、竞赛获奖等成果,实现了对学生的创新意识、实践能力、团队协作能力等方面的培养。所获成果包括论文4篇,大创获批专利11项,其中发明专利2项,软件著作权31项。
部分学生成果

1.6 就业领域
(1)本专业毕业生可到政府部门、企事业单位、科研院所、银行、证券、保险、医院以及信息咨询公司等单位从事大数据采集、处理、分析、可视化等工作;
(2)本专业可在大型的数据中心、大中型企事业单位,从事大数据平台搭建、维护、调优、 管理和监控、大数据软件技术支持、大数据软件产品服务、大数据软件市场推广等工作;
(3)在各类学校及科研院所从事相关的教学、科研等工作;也可继续攻读本专业或相关专业的硕士学位。
1.7 行业前景
我国先后出台了《促进大数据发展行动纲要》《大数据产业发展规划》等政策文件,鼓励大数据产业发展,推动大数据行业的高质量成长,全国大数据产业建设掀起热潮,目前已形成八大大数据综合试验区,建成100多个大数据产业园。据预测,到2025年我国大数据产业规模将达1.9万亿。人社部《新职业——大数据工程技术人员就业景气现状分析报告》显示:2020年中国大数据行业人才需求规模将达210万,2025年前大数据人才需求仍将保持30%—40%的增速,需求总量在2000万人左右。而每年由高校向社会输出的数据科学与大数据技术专业的人才只有几万人,缺口非常大,从互联网最热职位人才供给指数看大数据人才远远供不应求。由此可见,数据科学与大数据技术专业有非常好的就业前景。《中国大学生就业报告》显示2022届本科生毕业生月收入排名较高的职业主要来自于计算机、互联网、大数据等数字化岗位,其中大数据工程技术人员位列第5,月收入达7309。
如果你也立志在这一新兴行业、热门专业,欢迎你来到大连东软信息学院数据科学与大数据技术专业,一起掌握知识技能,实现梦想,成就精彩人生!
大数据时代,锚定未来
欢迎报考大连东软信息学院数据科学与大数据技术专业
带你一起探索神奇的大数据世界
① 凡本站注明“稿件来源:金宝搏188入口 ”的所有文字、图片和音视频稿件,版权均属本网所有,任何媒体、网站或个人未经本网协议授权不得转载、链接、转贴或以其他方式复制发表。已经本站协议授权的媒体、网站,在下载使用时必须注明“稿件来源:金宝搏188入口 ”,违者本站将依法追究责任。
② 本站注明稿件来源为其他媒体的文/图等稿件均为转载稿,本站转载出于非商业性的教育和科研之目的,并不意味着赞同其观点或证实其内容的真实性。如转载稿涉及版权等问题,请作者在两周内速来电或来函联系。




金宝搏188入口
