
学院名片
全国师范教育系统先进集体
全国模范职工之家
全国党建工作样板支部
全国围棋师资培训试点单位
自治区示范性高职院校
自治区文明单位
自治区文明校园
自治区园林式单位
自治区高校教学质量与教学改革工程建设先进集体
金博宝最新官方网站查询网址 首批“1+X”老年照护职业技能等级证书制度试点院校
金博宝最新官方网站查询网址 首批“1+X”母婴护理职业技能等级证书制度试点院校
自治区医药卫生类1+X证书制度试点
工作牵头单位
中国互联网教育“停课不停学”突出贡献院校
自治区家庭教育服务指导东部中心
通辽乡村振兴学院承办校
学院简介

通辽职业学院是一所公办全日制综合性普通高等院校,以举办高等职业教育为主,兼备中等职业教育、电大开放教育和社会培训职能。学院成立于2004年,由原哲盟师范学校、哲盟卫生学校、哲盟教育学院、内蒙古电大通辽分校合并组建而成,办学历史始于1951年,2009年通过金博宝最新官方网站查询网址 高职高专人才培养工作评估,现为内蒙古自治区示范性高等职业院校、自治区文明校园、平安校园、自治区园林式单位。2021年成为自治区级高水平高职学校和专业群建设计划项目单位。
学院占地面积803亩,建筑面积17万平方米,建有校内外各类实验实训场所和实训基地305个;固定资产6.49亿元,教学科研仪器设备总值近1.5亿元,馆藏图书81万册;校园网总带宽达6G,免费Wi-Fi实现校园全覆盖。学院现开设医药卫生、师范教育、经济管理、机电工程、信息技术五大类42个高职专业,并与本科院校合作联办本科教育。现有护理、药学、学前教育、会计、建设工程监理5个自治区级品牌专业,护理、药学2个自治区重点建设专业。现有教职工741人,其中,专任教师476人,副高以上职称教师148人,硕士及以上学位教师214人,“双师素质”教师305人;自治区级教学名师9人,自治区级优秀教学团队7个,自治区“五一”劳动奖章5人。现有各籍各类学生1.8万余人,其中,全日制在校生1.1万余人。
学院与吉林一汽、亚泰集团、葵花药业、瑞康医药、东软公司、中航国铁、大连春和等100多家单位开展校企合作、订单培养,与日本成德学园合作开展智慧康养中外办学项目,是中国教育发展战略学会产教融合专业委员会常务理事单位、全国高职高专校长联席会成员单位、全国围棋师资培训试点单位、“一带一路”国家院校和企业交流协会中方理事会副理事长单位、中国特色文化国际传播教育基地。学院设有国家职业技能鉴定所,是通辽乡村振兴学院承办校、通辽市技能等级认定试点和社会培训评价组织单位,自治区扶贫办创业致富带头人定点培训机构、自治区家庭教育服务指导东部中心、自治区医药卫生类1+X证书制度试点工作牵头单位、自治区“北疆亮姐”联盟成员单位,蒙东地区体育职业技能、通辽市再就业人员、退役军人和蒙中医药产业及现代家庭服务业等多种行业的培训基地。
办学成果

学院建院以来,先后荣获全国教育系统先进集体、全国三八红旗集体、全国模范职工之家、全国党建样板支部、自治区先进基层党组织、自治区高技能人才基地、自治区科技创新先导型院(系)、全区普通高校毕业生就业工作先进集体、自治区汉语言文字规范化示范校等荣誉称号。


我校获得多项殊荣 ▲

校企合作、创业就业▲

我院承办2021年内蒙古自治区高等职业院校技能大赛(学前教育、护理、中药传统专业技能)▲
校园环境


图书阅览室▲


图书馆▲

体育馆▲

薰衣草花田▲


润泽园▲

综合教学楼▲
校园文化

“5.12护士节”活动


内蒙古自治区高等职业技能大赛(护理、中药传统技能大赛),我院荣获一等奖,将代表自治区参加全国高等职业技能大赛▲



经济管理系高速铁路客运服务专业学生风采

招生计划

注:1.学费最终以内蒙古自治区价格主管部门公布的收费标准为准;
2.报考我院三年制高职专科空中乘务专业的考生,经企业面试合格方可录取;面试不合格者,可转到其他专业就读。
专业介绍
护理系
●护理学专业(自治区级品牌专业、重点建设专业)
主要课程∶人体解剖学、生理学、病原微生物及免疫学、病理学基础、药理学、基础护理学、临床护理学。("基础护理学"、"外科护理学"是自治区级精品课。)
就业方向:区内外各大医院、社区门诊及乡、村卫生院等。
●护理学专业(口腔护理订单班、校企合作)
主要课程∶口腔护理基础、口腔护理临床技术、口腔护理人际沟通学、成人护理、妇产科护理、儿童护理、危重症护理等。
就业方向∶各级医疗机构口腔门诊、口腔医院及社区卫生服务机构等。
●助产专业
主要课程∶遗传与优生、产科护理学、人体解剖学、生理学、病原微生物及免疫学、病理学基础、药理学、基础护理学。
就业方向∶区内外各大医院、社区门诊及乡、村卫生院等。
●校外实习基地
中国人民解放军总医院、中国人民解放军254医院、北部战区总医院、辽宁省人民医院、兴城市人民医院(口腔护理就业方向)、大连第五人民医院(日本留学方向)、通辽市医院、内蒙古民族大学附属医院、通辽市科尔沁区第一人民医院、通辽市第二人民医院、通辽市中医院、科尔沁区妇幼保健医院、赤峰市医院、赤峰市妇幼保健医院、赤峰市松山区人民医院、赤峰市元宝山区人民医院、乌兰浩特市医院、包钢医院、大连第二人民医院、包钢医院、天津中医药大学第一附属医院、天津市第三中心医院、天津市海滨人民医院。

护理系实训课程▲
师范教育系
●学前教育专业
主要课程∶学前儿童卫生与保健、学前儿童发展心理学、学前教育学、幼儿游戏设计与指导、学前儿童语言教育、学前儿童社会教育、学前儿童健康教育、学前儿童艺术教育、学前儿童科学教育、幼儿园活动课程设计、幼儿美术创作、儿歌弹唱、幼儿舞蹈、儿童文学,开设蒙特梭利和奥尔夫音乐教学。
就业方向∶幼儿园、早教机构。
●小学教育专业
主要课程∶语文、数学、小学语文教材教法、小学数学教材教法、小学综合性实践活动设计、自然科学基础、社会科学基础、书法、小学班级管理、多媒体课件制作、教育学、教育心理学、美术技能、音乐技能。
就业方向∶国内各小学、各教育辅导机构。
●早期数育专业
主要课程∶0-3岁婴幼儿家庭教育与家长指导、0-3岁婴幼儿营养与喂养、0-3岁婴幼儿常见疾病预防与应急救护、0-3岁婴幼儿早期教育活动设计与指导(动作)。
就业方向∶幼儿园、早期教育机构服务人员。
●婴幼儿托育服务与管理专业
主要课程∶婴幼儿心理与发展、婴幼儿早期教育概论、婴幼儿动作发展与指导、婴幼儿语言发展与指导、婴幼儿社会性发展与指导、亲子活动设计与指导、早期教育环境创设。
就业方向∶幼儿园教师、幼儿教育机构教师。
●校外实习基地
通辽市蒙古族幼儿园、通辽新城一中幼儿园、通辽市科区幼儿园、赤峰宁城第四幼儿园、乌兰察布市第七幼儿园、青岛米格贝奇教育集团、通辽市实验小学、通辽市蒙古族学校、通辽新城第一小学、科尔沁区实验小学等50余家校外实习基地。

幼乐美智慧实训课程▲
药品食品系
●药学专业
主要课程∶实用药理学、药物分析、药物制剂技术、药物化学、药学服务实务、药品调剂技术、药事管理与法规、人体解剖生理学、基础化学等课程。
就业方向∶面向卫生行业的药师、制药工程技术人员、医药商品购销员、药品检验与管理等职业群,能够从事药品调剂、用药指导、药品零售、制剂生产、药品质量检验与管理、静脉药物配置、库房管理等工作。
●中药学专业
主要课程∶中医学基础、中药学、中药制剂技术、中药炮制技术、中药药理学、中药鉴定技术、中药制剂检测技术、药事管理与法规等课程。
就业方向∶主要从事中药材生产、中药调剂、中药购销、中药鉴定、中药饮片生产、中药制药、中药养护、中药学咨询与服务、中药质检等工作。
●蒙药学专业
主要课程∶蒙药学、蒙药炮制学、蒙药化学、蒙药鉴定学、蒙医方剂学、蒙药制剂学、蒙药制剂分析、蒙药栽培学、蒙医基础理论、药用植物学、药理学、药事管理与法规等课程。
就业方向∶ 主要从事蒙药材生产、蒙药制剂生产、蒙药质检、蒙药购销、药学咨询与服务等工作。
●食品检验检测技术专业
主要课程∶食品营养与健康、营养配餐设计、食品理化检验、食品微生物检验、食品仪器分析、功能性食品、食品理化检验、食品微生物学、食品添加剂、食品加工技术等课程。
就业方向∶ 主要从事食品质量监督与管理、食品营养分析、食品质量分析、食品加工、营养配餐与咨询、公共营养指导、农产品食品检验等工作。
●医学检验技术专业
主要课程∶正常人体结构与机能、I临床检验基础、免疫学检验、生物化学检验、微生物学检验、血液学检验、寄生虫学检验、病原生物与免疫学基础、基础医学概要、生物化学、检验仪器使用与维修、药物应用等课程。
就业方向∶毕业后能够在各医疗机构从事医学检验、输 (采供)血、病理技术、诊断试剂研发、医疗器械营销等工作。
●药品经营与管理专业
主要课程∶药事管理、零售药店管理实务、医药市场营销实务、药品经营质量管理实务、医药电子商务、实用医药综合知识、临床医学概要、医药商品基础、药品经营企业管理学基础、药物制剂技术、药理学等课程。
就业方向∶面向医药生产、经营及管理等企事业单位的药师、医药商品购销员、 电子商务师、仓储管理员等职业群、能够从事医药商品购销、储运、养护、质量控制、药店经营、医药电子商务平台运营管理等工作。
●校外实习基地
中国人民解放军联勤保障部队药品仪器监督检验总站、中国人民解放军总医院第五医学中心、中国人民解放军总医院第八医学中心、蒙牛乳制品(天津)有限责任公司、葵花药业集团股份有限公司、北京生物制品研究所有限责任公司、中国中医科学院中药研究所、吉林大药房药业股份有限公司、国药控股国大药房内蒙古有限公司、北京盈科瑞创新医药股份有限公司、北京博智绿洲医药科技研究有限公司、振新百草(北京)药业有限责任公司、北京养生堂药店有限公司、内蒙古大唐药业股份有限公司、科贝源(北京)生物医药科技有限公司、老百姓大药房通辽星火公司泽强大药房、通辽市市场检验检测中心、内蒙古华北制药华凯药业有限公司、内蒙古海天制药有限公司、国药控股通辽有限公司、赤峰九州通医药有限公司等。

医学系
●康复治疗技术专业
主要课程∶人体解剖学、生理学、康复医学概论、人体发育学、医学影像学、康复评定技术、临床医学概论、常见疾病康复、物理因子治疗技术、运动治疗技术、作业治疗技术、中国传统康复技术、康复心理学、言语治疗技术等课程。
就业方向∶毕业后可以在各级综合医院、康复机构、社区服务中心、医疗行政机构、卫生防疫等部门就业。
●医学影像技术专业
主要课程∶人体解剖学、断层医学影像解剖学、临床医学概要、医学影像设备学、CT技术、X线检查技术、超声检查技术、磁共振检查技术等课程。
就业方向∶毕业后到各级医疗卫生机构影像科从事影像CT、核磁、超声、DR等检查工作及影像设备培训讲师。
●眼视光技术专业 (订单培养)
主要课程∶视光学基础、眼镜定配技术、眼科学基础、屈光检查基础、眼视光常用设备技术、眼镜材料工艺技术、接触镜验配技术、验光技术、低视力助视技术等。
就业方向∶医院视光中心、验光配镜公司、眼镜公司、眼视光器械设备销售等部门工作。
●口腔医学技术专业(义齿加工)
主要课程∶口腔解剖与牙雕刻技术、口腔数字化技术、口腔材料学、口腔疾病概要、可摘局部义齿修复工艺技术、全口义齿工艺技术、口腔固定修复工艺技术、口腔正畸工艺技术、口腔医学美学、口腔预防医学等课程。
就业方向∶毕业后从事义齿加工制作、研制、开发、销售等工作。
●口腔医学专业(临床)
主要课程∶人体解剖与组织胚胎学、药理学、生理学、口腔解剖生理学、口腔组织病理学、口腔预防医学、口腔内科学、口腔颌面外科学、口腔修复学、口腔颌面医学影像诊断学等课程。
就业方向∶毕业后到综合医院口腔科、口腔专科医院、口腔保健机构以及口腔诊所从事口腔临床诊治、牙齿修复、口腔预防保健及口腔卫生教育等工作。
●蒙医学专业(临床)
主要课程∶人体解剖学、蒙医基础理论、蒙药学、蒙医方剂学、蒙医诊断学、临床疾病概论、蒙医骨科学、蒙医疗术学、内科学、蒙医内科学、蒙医外科学、蒙医温病学、蒙医妇科学、蒙医儿科学等课程。
就业方向∶毕业后到蒙医医院、蒙医整骨医院、蒙医康复医院及各级综合医院蒙医科室,从事蒙医临床及康复治疗工作。
●校外实习基地
首都医科大学附属北京康复医院、内蒙古自治区国际蒙医医院、吉林省工伤康复中心、长春市中医院、吉林省春光康复医院、包头市中心医院、内蒙古包钢医院、赤峰学院附属医院、辽源康复医院、内蒙古民族大学附属医院康复保健分院、通辽市医院、通辽市第二人民医院、通辽市科尔沁区第一人民医院、通辽爱尔圣安眼科医院、通辽市名洋义齿有限责任公司、沈阳市鼎元义齿制作中心、沈阳市珏美义齿有限公司、沈阳汇兴视界宝岛眼镜有限公司、沈阳市固德义齿加工厂、通辽朝聚眼科医院、康齿乐 (天津)医学科技有限公司、北京燃石医疗器械有限公司。

口腔实训室▲
机电工程系
●汽车电子技术专业
主要课程∶机械设计基础、汽车构造、电工技术、电子技术、汽车电子控制技术、故障诊断与维修、汽车电子控制部件检测与调试、生产实习、毕业实习与毕业设计等,以及各校的主要特色课程和实践环节。
就业方向∶汽车电子设备的安装调试、系统升级,汽车检测与诊断,汽车技术服务、管理,车载导航、车载影音系统等后装、改装,汽车配件管理与销售、二手车交易、汽车美容装饰等汽车服务岗位工作及汽车综合性能检测站,就业前景十分广阔。
●工程造价专业
主要课程∶CAD技术基础、建筑制图与识图、工程财务管理、建设工程成本规划与控制、安装工程施工技术、建设工程项目融资、建筑物经济学、建筑与装饰工程施工技术、建筑与装饰工程估价、安装工程估价等。
就业方向∶学生毕业后能够在工程咨询公司、建筑施工企业(乙方)、建筑装潢装饰工程公司、工程建设监理公司、房地产开发企业、设计院、会计审计事务所、政府部门企事业单位基建部门(甲方)等企事业单位工作。
●建筑消防技术专业
主要课程∶消防法规、消防燃烧学、电气防火技术、消防制图与识图、防火防爆技术、建筑防火设计、 灭火与抢险救援技术、建筑消防工程、消防安全管理学、 建筑通风与防排烟、 火灾自动报警与联动系统、消防工程施工、消防系统调试、建筑消防技术、消防工程造价等。
就业方向∶消防救援部门的灭火救援指挥、防火监督、火灾调查岗位;消防工程施工和安装企业;各级建筑消防设计企;消防技术开发部门及各类消防产品的生产企业;开展消防评估、检测、维保及消防安全培训的消防技术服务机构;政府和大型企业专职消防队;各类消防安全重点单位和火灾高危单位;涉及消防管理的行政部门和城市及社区安全管理部门。
●机电一体化技术专业
主要课程∶机械制图、机械设计与加工、气动与液压技术、电工与电子、电气控制与PLC、自动生产线、工业机器人技术、机电设备维护维修与管理等。
就业方向∶主要面向机电一体化设备制造和应用企业,在机电一体化技术及工业自动化技术领域,从事机电一体化设备操作、安装调试、 维护维修、 现场技术管理、服务与营销,以及机电产品的质量检验和质量管理、机电产品辅助设计与技术改造等工作。
●风力发电工程技术专业(与天津轻工职业技术学院联合办学)
主要课程∶风力发电原理、风电场建设基础、电气一次、电气二次、液气压传动技术、风力发电机组安装调试、风力发电机组测控技术、风力发电机组运行维护、风电场安全技术等。
就业方向∶风电设备及机组安装与调试、风电系统及风电场的运行、维护与检修、 风电场建设与管理等。
●应急救援技术专业
主要课程∶安全管理技术、应急技术规范、安全生产应急管理、安全用电、应急预案编制技术、安全生产应急管理、建筑施工技术、建筑结构基础与识图、建筑构造、电工与电子技术基础等。
就业方向:消防、救援相关企事业单位:城市救援与指挥,消防安全检查与评价,消防工程施工、监测与管理,危险物品储运、方案设计。
●校外实习基地
一汽轿车有限公司、中国核工业集团、上汽通用五菱汽车有限公司、奇瑞汽车股份有限公司、浙江吉利控股集团、昌硕科技 (上海)有限公司、苏州科信建设发展有限公司、通辽大地监理公司、通辽梅花生物科技有限公司、通辽精工蓝宝石有限公司等。

汽车专业顶岗实习▲
经济管理系
●大数据与会计专业(自治区品牌专业)
主要课程∶财政金融基础、统计基础、经济法基础、管理会计基础、财务会计基础、财经法规与会计职业道德、出纳业务操作、大数据原理及运用、企业财务会计、成本核算与管理、纳税实务、会计信息系统应用、企业财务管理、企业内部控制、大数据财务分析、数据库应用技术等课程。
就业方向∶从事会计核算、税务管理、成本管理、大数据财务分析、预算管理、数据采集、数据统计与分析等相关工作的会计专业人员、税务专业人员或其他会计人员。
●畜牧兽医专业(特色专业)
主要课程∶家畜解剖生理、动物营养与饲料、动物病理、动物药理、动物传染病与寄生虫病、中兽医基础、兽医临床诊疗技术、家畜繁育、动物防疫与检疫技术、动物外科与产科技术、猪生产及猪病防治、牛羊病防治、牛羊生产、禽生产及禽病防治等课程。
就业方向∶面向畜禽养殖企业、饲料加工与销售企业、兽药生产与营销企业、动物卫生监督与疫病诊疗监测机构、动物医院、基层畜牧兽医服务机构等单位,从事牛羊繁育工、饲养工、质量检验工(品控员)、养禽场经营管理等工作;或根据自身情况依托专业基础进行创新创业。
●旅游管理专业
主要课程∶旅游概论、旅游政策与法规、旅游服务心理学、旅游情景英语、旅游服务礼仪、中国旅游地理、全国导游基础知识、模拟导游、导游实务、旅游电子商务、旅游市场营销、旅游资源规划与开发、旅游产品策划与开发以及旅游企业经营与管理等课程。
就业方向∶面向旅游行政管理部门、行业协会、旅行社、旅游交通企业、会展中心等单位,从事行业管理、导游、旅游咨询员、旅游团领队、产品营销员等工作。
●航空物流管理专业(校企合作专业)
主要课程∶现代物流概论、供应链物流管理、机场运行管理、民航危险品运输、飞机载重平衡、民航安全管理与应急、货运市场营销业务、报关与报检实务、物流设施与设备等课程。
就业方向∶从事空港机场运营、航空货物运输、民航行李运输、民航航材采购、报关、储运等民航物流服务工作;也可到其它交通运输(如远洋、铁路、地铁、公路、水运等)、配送、邮政、速递、国际贸易、物流园区、商检、海关、大型制造企业、国际货运代理等各领域物流及相关部门从事物流业务操作及管理工作。
●空中乘务专业(校企合作专业,面试条件详见通辽职业学院招生网)
主要课程∶民航概论、民航服务礼仪、客舱服务、客舱应急、乘务英语、乘务言语与沟通、乘务化妆、乘务形体训练、乘务空防安全、客舱服务心理、医疗常识与急救、飞机客舱设备与系统、民航地面服务、航线地理等课程。
就业方向∶主要面向航空公司客舱部、保卫部等部门,在民航乘务、航空安全等岗位群,从事客舱服务、客舱安全、航空公司客运地面保障以及机场贵宾室服务、机场问讯处、机场地面特殊旅客服务等工作。
●电子商务专业(校企合作专业)
主要课程∶电子商务、企业管理、网页设计与制作、图形图像处理、网络营销、网店运营与管理等课程。
就业方向∶新媒体运营、推广运营、网站运营、电商运营等运营类职业,以及电子商务平台规划、网络编程、网页设计、站点管理、美工设计等技术类工作。
●校外实习基地
北京航空科普中心、北京大兴国际机场、亚美领航(北京)教育科技有限公司、中企盈飞(北京)会计服务有限公司、北京指南针科技发展股份有限公司、北京中清研信息有限公司、北京市好利来食品有限公司、通辽市汇丰会计服务有限公司、通辽市致远会计服务有限公司、通辽程鹏会计事务所、通辽市丰盛农牧业开发有限公司、派美特禾丰民大宠物医院、现代牧业集团、金派宠物医疗机构、京东物流、顺丰速运、厦门高铁、哈尔滨高铁、青岛胶东机场、各大民航运输公司以及上百家电子商务企业等。

畜牧兽医实训课程▲
信息技术系
●计算机应用技术专业(平面设计方向)
主要课程∶Flash动画制作、矢量图形设计、数字创意建模、非线性编辑、矢量图像设计、计算机平面制图等。
就业方向∶视觉设计师、UI设计师、技术美术、创意设计师、内容编辑。
●计算机应用技术专业(移动互联方向;校企共建)
主要课程∶Web前端开发、Java Web编程技术、JavaSE核心技术、ES6.0核心编程、微信公众号小程序实战开发、Android应用程序开发、Vue.js框架应用实战等。
就业方向∶Web前端开发、Android开发、PHP开发、网站建设与管理。
●计算机网络技术专业(国家1+X试点-网络系统建设与运维职业技能等级认证,蒙东地区唯一一个1+X考点)
主要课程∶路由交换技术、操作系统管理、网络安全设备配置与管理、网络运行与维护、网络系统集成、SDN技术等。
就业方向∶网络售前技术支持、网络系统运维、网络系统规划设计、软硬件安装部署、系统配置调测、故障处理和性能调优、网络应用开发。
●计算机网络技术专业(网络安全方向,国家1+X试点-网络系统建设与运维职业技能等级认证,蒙东地区唯一一个1+X考点、通辽市网络安全人才培养基地)
主要课程∶操作系统安全、终端安全管理、网络安全设备配置、交换路由组网技术、Web应用安全与防护、数据备份与恢复、网络攻防与协议分析、数据库安全技术等。
就业方向∶网络安全运维,web安全,网络安全系统集成,数据恢复。
●软件技术专业(网络营销方向)
主要课程∶Web前端开发、Web界面设计、第三方电商平台运营、社会化媒体营销、搜索引擎营销、搜索引擎优化技术等。
就业方向∶网络营销、新媒体运营、互联网运营、电子商务平台运营、电商运营、网站管理(前端/后端)。
●物联网应用技术专业(校企共建)
主要课程∶传感器应用技术、自动识别技术、无线组网技术、物联网应用程序设计、Android程序开发、物联网项目规划与实施、嵌入式技术等。
就业方向∶物联网系统设备安装与调试、物联网系统运行管理与维护、物联网项目的规划和管理、物联网应用技术支持、物联网系统应用软件开发。
●大数据技术专业
主要课程∶Linux操作系统、Hadoop大数据开发、数据采集与预处理、Spark大数据技术与应用、数据仓库Hive、大数据可视化技术与应用等。
就业方向∶大数据平台开发与运维、大数据应用开发、数据清洗、大数据分析、数据可视化、数据仓储、数据挖掘等。
●校外实习基地
东软教育科技集团、润建通信股份有限公司、通辽市空间广告有限公司、通辽市柏年广告有限公司等。

体育系
●体育教育专业
主要课程∶运动解剖学、运动生理学、学校体育学、小学体育教材教法、运动训练学、运动营养学、体育保健学、体育心理学、田径、体操、足球、篮球、排球、羽毛球、健美操、瑜伽、定向越野等。
就业方向∶从事体育教学、课外体育活动、课余体育训练和竞赛、社会体育指导、学校体育管理、体育文化推广等工作。
●校外实习基地
通辽市实验小学、通辽市新城第一中学、通辽经济技术开发区河西中学、通辽市科尔沁区科尔沁小学、通辽市实验小学开发区富力分校、通辽市经济技术开发区新城第二小学、通辽市科尔沁区莫力庙胜利学校、通辽市科尔沁区莫力庙民族学校、通辽市科尔沁区庆河学校。

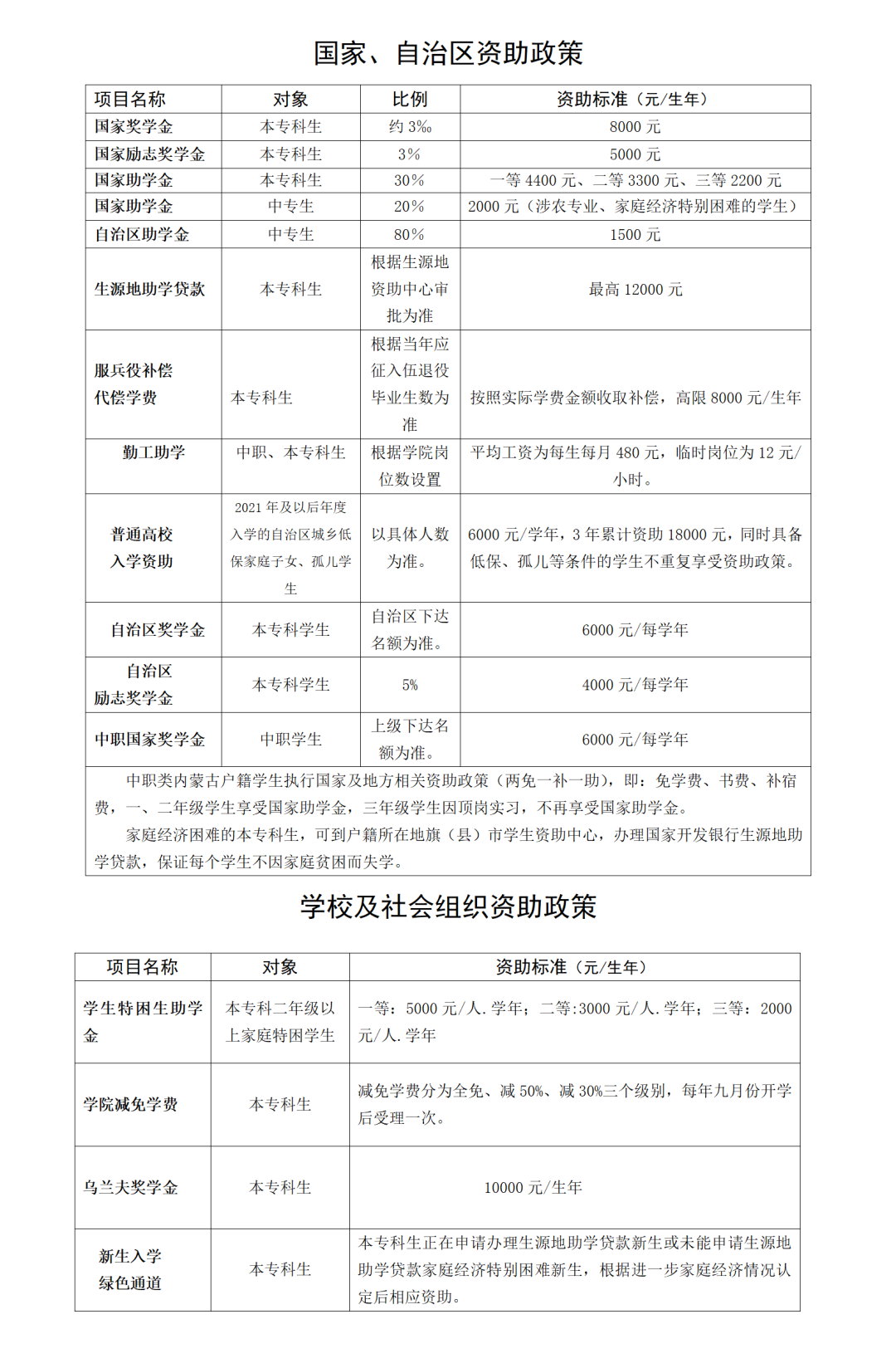
奖助政策

招生咨询
学院地址:内蒙古通辽经济技术开发区辽河大街东段
邮编:028000
邮箱:tlzyxyzsjy@163.com
联系老师:李老师、龚老师
联系电话及方式:
1.咨询电话:
0475-8888558 8888552(传真) 8888559
2.招生网址:(http://zsw.tlzyxy.com)

招生办微信公众号

学院招生网二维码
① 凡本站注明“稿件来源:金宝搏188入口 ”的所有文字、图片和音视频稿件,版权均属本网所有,任何媒体、网站或个人未经本网协议授权不得转载、链接、转贴或以其他方式复制发表。已经本站协议授权的媒体、网站,在下载使用时必须注明“稿件来源:金宝搏188入口 ”,违者本站将依法追究责任。
② 本站注明稿件来源为其他媒体的文/图等稿件均为转载稿,本站转载出于非商业性的教育和科研之目的,并不意味着赞同其观点或证实其内容的真实性。如转载稿涉及版权等问题,请作者在两周内速来电或来函联系。
金宝搏188入口
