9月4日,国际顶级期刊《自然》(Nature)在线发表中外科学家的合作成果“ Global marine microbial diversity and its potential in bioprospecting ”。该成果建立了全球最大的海洋微生物组数据库,从中发掘塑料降解酶、基因编辑工具、抗菌肽等重要基因资源。山东大学微生物技术国家重点实验室教授李盛英为文章共同通讯作者,助理研究员刘琨为文章共同第一作者。

微生物已在生物制造、生物医药、生物农业、环境治理等领域有了广泛的应用,这些应用大部分源自陆地微生物的长期研究开发,而占地球表面积70%以上的海洋中蕴含的微生物资源却尚未得到充分开发。近20年来,海洋探采技术、高通量测序技术以及宏基因组学研究日新月异,海洋微生物测序数据呈现爆炸式增长,海洋微生物功能基因和功能酶资源的开发应用有望取得重大突破,推动我国生物经济的技术创新和产业升级。
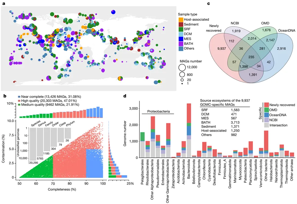
研究团队对目前已公开的近240 Tb海洋微生物宏基因组数据进行重分析,构建了包含超过4.31万个海洋微生物基因组和24.58亿条基因序列的大型数据库,深度揭示了海洋微生物的物种多样性,并成功发现多种PET塑料降解酶、新型CRISPR-Cas系统和高活性抗菌肽。研究成果不仅为海洋微生物的演化、环境适应性及生态学研究提供了前所未有的机遇,同时为海洋微生物基因资源的开发提供了实践案例,将极大地推动海洋微生物资源在相关产业的应用发展。
本研究构建了迄今为止最大、最完整的“全球海洋微生物组数据库”——The Global Ocean Microbiome(GOMC)。该数据库包含了24195个物种水平的非冗余基因组,其中近1万个基因组是本研究所特有的发现,主要来自于深海、沉积物、共附生等生境,极大拓宽了我们对海洋微生物多样性的理解,刷新了海洋原核微生物基因组大小的上限,揭示了缺氧海洋环境中大基因组细菌的适应性演化规律,解析了全球海洋微生物群落的生物地理分布,为理解微生物在不同海洋环境中的遗传连通性提供了新的视角。

研究团队进一步构建了包含24.58亿非冗余基因序列的蛋白质数据库(GOPC)。针对塑料废弃物对海洋环境造成的日益严峻的白色污染,利用GOPC进行了PET塑料降解酶的定向挖掘,从深海热液喷口及深渊海沟的样品测序数据中筛选出3个嗜盐耐热PET水解酶,其催化活性随NaCl浓度的升高而增加,比陆地微生物中发现的IsPETase活性高12-44倍。活性最高的dsPETase05可在3天内将PET膜大部分降解,降解率达到83%。这是国际上首次从深海中发现的高活性PET水解酶,不仅展示了GOPC在生物勘探领域的应用潜力,也为PET塑料的生物降解与再生这一热点领域提供了全新的工具。

国际著名海洋微生物生态学研究专家A. Murat Eren教授表示,“该研究很好地证明了海洋微生物的无限可能,为在海量基因组数据中挖掘生物技术与生物医学相关的宝贵资源指引了方向”。另一位海洋微生物多样性研究专家Tom O. Delmont表示,“该成果将对研究和利用海洋微生物相关的多个研究领域产生持续、长久的积极影响”。研究成果标志着海洋宏基因组学领域的一个新高度,凸显了海洋微生物在改善人类福祉和促进环境可持续性方面的关键作用。这些发现不仅为海洋的可持续探索和利用开辟了广阔空间,也为未来的生物技术和生物医学研究提供了新的选择。
华大研究院研究员范广益、章文蔚,山东大学教授李盛英,英国东英吉利大学教授Thomas Mock,华大研究院孙颖为论文共同通讯作者。华大研究院陈建威、贾洋洋、孙颖,山东大学刘琨为论文共同第一作者。本研究受到国家重点研发计划、国家自然科学基金委、广东省海洋生物重点专项、青岛西海岸新区创新专项、青岛市千种海洋生物基因测序项目、三亚崖州湾科技城项目等项目的联合资助。
① 凡本站注明“稿件来源:金宝搏188入口 ”的所有文字、图片和音视频稿件,版权均属本网所有,任何媒体、网站或个人未经本网协议授权不得转载、链接、转贴或以其他方式复制发表。已经本站协议授权的媒体、网站,在下载使用时必须注明“稿件来源:金宝搏188入口 ”,违者本站将依法追究责任。
② 本站注明稿件来源为其他媒体的文/图等稿件均为转载稿,本站转载出于非商业性的教育和科研之目的,并不意味着赞同其观点或证实其内容的真实性。如转载稿涉及版权等问题,请作者在两周内速来电或来函联系。
金宝搏188入口

