01、研修背景
为进一步贯彻落实中共中央办公厅、国务院办公厅《关于促进中小企业健康发展的指导意见》,深入实施企业经营管理人才素质提升工程,提高中小企业经营管理水平,引导中小企业高质量发展,按照《工业和信息化部办公厅关于做好2021-2022年度中小企业经营管理领军人才培训工作的通知》(工信厅企业函〔2021〕256号)要求,工信部启动中小企业经营管理领军人才培训工作,开设“促进大中小企业融通创新”专题培训,努力打造大中小企业融通创新的新型产业生态,探索大中小企业融通创新的有效途径,加快培养一批具有战略眼光、开拓精神、创新能力、社会责任感的优秀企业家和高水平企业经营管理人才队伍。
中小企业经营管理领军人才“促进大中小企业融通创新”专题培训——智慧教育方向高级研修班,由工业和信息化部人才交流中心联合北京师范大学珠海校区、中国互联网协会共同实施。
02、联合培训方简介

北京师范大学是金博宝最新官方网站查询网址 直属重点大学,是一所以教师教育、教育科学和文理基础学科为主要特色的著名学府。百余年来,北京师范大学始终同中华民族争取独立、自由、民主、富强的进步事业同呼吸、共命运,经过百余年的发展,学校秉承“爱国进步、诚信质朴、求真创新、为人师表”的优良传统和“学为人师,行为世范”的校训精神,形成了“治学修身,兼济天下”的育人理念。
北京师范大学珠海校区,是北师大建设“综合性、研究型、教师教育领先的中国特色世界一流大学”的重要组成部分,是按照学校“一体两翼”办学格局和“高标准、新机制、国际化”原则,打造的与北京校区同一水平的南方校区。

中国互联网协会成立于2001年5月25日,是由中国互联网行业及与互联网相关的企事业单位、社会组织自愿结成的全国性、行业性、非营利性社会组织,接受登记管理机关中华人民共和国民政部和业务主管单位工业和信息化部的业务指导和监督管理。
中国互联网协会智慧教育工作委员会(以下称工委会):工委会以打造智慧教育全生态全链条的产业创新平台为宗旨,以推动新一代信息技术与智慧教育融合发展为目标,积极开展智慧金宝搏188手机下载 支撑、标准制定、新技术研究、试点示范、交流合作等方面工作,以智库力量推动国家教育信息化事业高效、科学、持续发展。
03、培养目标
培养一批能够适应复杂营商环境、具有较强创新能力和领导能力、引领智慧教育行业发展的中小企业经营管理人才。
以人才融通培养为着力点,以智慧教育为切入点,突破制约行业大中小企业特别是小微企业发展的瓶颈,提升智慧教育行业中小企业经营发展能力和领导力,促进大中小企业融通发展。
04、培养特色
国家工程:该项目工信部和财政部联合支持,学员结业后可获得权威证书,全国互动,并直接进入中小企业经营管理人才库。
师资团队:汇聚北京师范大学资深名师、政府研究型官员和智慧教育产业带头人组成优秀师资团队,联合中国互联网协会与龙头企业决策者共同研讨行业发展机遇。学习行业前沿理念、创新模式、新技术及应用,充分获得大中小企业融通发展的机会和途径。
融通通道:积极推动构建智慧教育平台的信息交流,以沟通、联系、交流为主要契机搭建企业之间的交流共享平台,做好社会资源对接。
授课方式:每月集中一次授课,政策概念解读与实战策略方案相结合;案例教学、小组讨论等多种教学方式并用,最高效的授课形式。
企业互动:课程将精选智慧教育相关的企业,组织标杆学习,同时通过学员企业互访,项目洽谈,博采众长,帮助企业真正理清思路、全方位分析和解决问题。
移动课堂:部分课程将前往标杆企业内部进行实地考察和现场教学,赋能中国智慧教育产业的繁荣发展。
平台受益:加入“全国中小企业经营管理领军人才库”,以及高校校友,依托学校及中国互联网协会资源,搭建产学研交流平台,同时可参加政府组织的活动和学校组织的大型论坛和讲座。
05、研修管理
教学安排:学制1年(共16天,计128学时),每月集中2-3天授课(周六、周日)。
授课地点:北京师范大学珠海校区、移动课堂所在的城市。
研修费用:学员通过审核后一次性交纳学费39800元。(包括培训费、教材费、教务费、通讯录和其他资源费);食宿交通自理,可协助安排食宿。
学员管理:学员完成报名程序及选拔流程,有关资料即转入企业经营管理人才素质提升工程协调小组办公室备案,进行统一管理,并建立领军人才信息库,协会和高校对学员实行跟踪管理;每个班级配备班主任1名,教务助理1名,负责整个班级的教学管理与服务工作;建立班委会和辅导员制度,辅导员由工业和信息化部人才交流中心统一选派。
证书授予:证书授予采取“双证”模式,学员通过全部课程并考核合格后:
1、颁发由企业经营管理人才素质提升工程协调小组办公室统一管理的“中小企业经营管理领军人才培训”证书;
2、颁发由北京师范大学统一管理的“北京师范大学培训结业证书”。



06、培养模式
培训项目采取“学习+调研+交流”的联合培养模式。
学习:每年组织16天主题课程,结合智慧教育方向的经营管理,设计系统化培训课程。
调研:组织4-5次实地调研活动,学员可进入智慧教育方向的标杆企业进行实地调研,综合了解该单位的经营经验,并结合企业实际情况借鉴学习。
交流:每年组织1次促进大中小企业融通创新座谈会、为大中小企业经营管理者提供交流互动的平台,共同研讨大中小企业融通发展机会;每年组织1次团队学习分享会,为新老学员提供交流平台,共享学习、发展经验。
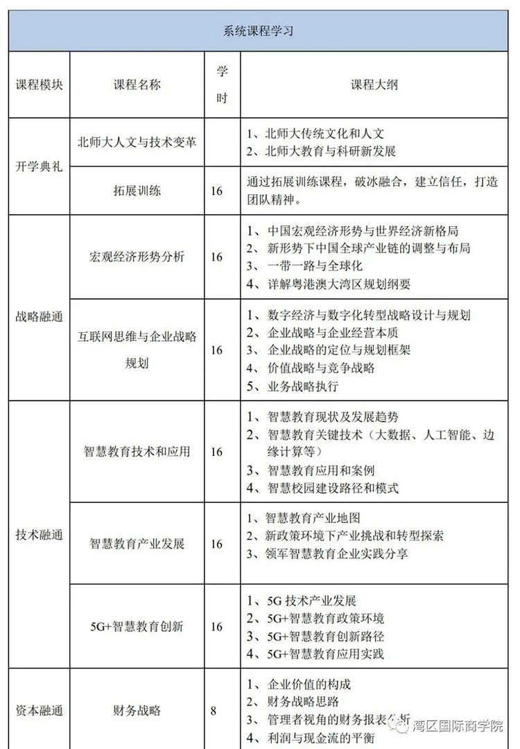
07、课程概况


(注:课程安排如遇调整,以实际安排的为准。)
增值服务:

08、拟邀师资
孔英著名管理经济学家,北京师范大学湾区国际商学院教授、加拿大卡尔顿大学经济系经济学博士,清华大学教授,博士生导师。
宁少林北京师范大学珠海校区管委会副主任,北京师范大学珠海分校副校长、财务处处长,北京师范大学珠海分校管理学院副教授,财务管理博士。
李树杰北京师范大学珠海分校国际商学部副部长,教授,经济学博士,主要负责学部的高端人才培训工作,兼任北师大珠海分校珠港澳经济研究院副院长。
洪林博士,北京师范大学珠海分校管理学院副教授。民建珠海市参政议政委员会委员,民建珠海市高新支部副主委。
雷鸣宇中国互联网协会智慧教育工作委员会秘书长
臧磊中国互联网协会智慧教育工作委员会技术与标准组组长
陈敏中国互联网协会智慧教育工作委员会技术与标准组副组长
王吉斌工商管理硕士,经济学博士、管理学博士、清华大学博士后,中国管理科学学会创新专业委员会联席主任、秘书长,广西中烟互联网研究中心主任。曾任芙蓉王品牌部长、中国烟草总公司科技委员会委员、商务部中国国际电子商务中心特约专家、中国广告协会学术委员会、清华大学中国企业成长与经济安全研究中心特约专家。中国第一本“互联网+”著作作者,钉钉第一本官方书的作者,商业畅销书八本、行业教材一本。成立行业省级数字化联合实验室7家、行业市级数字化联合实验室11家,孵化数字化项目35个;所率领的团队荣获省部级“十三五”科技创新先进集体。
(注:以上部分为拟邀师资,请以实际发生为准)
09、参访企业简介

网易公司
1997年由创始人兼CEO丁磊先生在广州创办,2000年在美国NASDAQ股票交易所挂牌上市,是中国领先的互联网技术公司。在开发互联网应用、服务及其它技术方面,始终保持中国业界领先地位。网易公司推出了电子邮箱、在线教育等多种服务。本着对中国互联网发展强烈的使命感,缔造美好生活的愿景,网易利用最先进的互联网技术,加强人与人之间信息的交流和共享。

深圳市腾讯计算机系统有限公司
腾讯成立于1998年11月,是目前中国领先的互联网增值服务提供商之一。成立10多年以来,腾讯一直秉承“一切以用户价值为依归”的经营理念,为亿级海量用户提供稳定优质的各类服务,始终处于稳健发展的状态。
通过互联网服务提升人类生活品质是腾讯的使命。腾讯把“连接一切”作为战略目标,提供社交平台与数字内容两项核心服务。腾讯的发展深刻地影响和改变了数以亿计网民的沟通方式和生活习惯,并为中国互联网行业开创了更加广阔的应用前景。

讯飞幻境(北京)科技有限公司
一家人工智能技术企业,是视觉人工智能解决方案的实践者。讯飞幻境通过人工智能与增强现实技术双轮驱动的模式,致力于把创新智慧教育带给每一个孩子,每一间教室,每一所学校,构建安全、普惠、高效的互联智慧教育平台。我们始终秉持着“开放、聚焦、协同、共赢、创造”的态度,以“轻量化、一体化、集约化、普惠化“为四大产品创新原则,坚持围绕客户价值持续创新,与业界伙伴开放合作,实现现代化教育的普惠价值。

同方艾威康
清华同方成员企业,成立于1999年,是国内最早进入教育信息化领域的企业之一。
公司创立二十余年以来,始终坚持自主创新,逐步形成了标准框架下覆盖智慧环境、智慧管理、智慧资源、智慧服务及教育大数据的系列化产品和完整解决方案,并取得近百项专利及软件著作权,是《智慧校园总体框架》、《多媒体教学环境设计要求》、《电子考场系统通用要求》三项国家标准的蓝本单位。
在教育信息化2.0时代,同方艾威康坚持以大数据、人工智能等前沿技术为核心,助力教育信息化向教育现代化迈进。
(最终解释权归主办方所有,如有调整,以实际为准)
10、报名条件
为智慧教育领域相关中小企业高层管理者,担任企业法人代表、董事长或总经理等主要领导职务,具有专科及以上学历或者具备同等学历,从事企业综合管理工作3年以上或承担科研团队带头人;企业家本人或所领导企业对所在行业做出过突出贡献,所领导的企业为所在地区产业集群的龙头企业,或属于地区重点扶持产业企业;企业家本人及所领导企业具有良好的公众形象,能自觉承担社会责任。
(注:招生对象不包括党政机关、事业单位领导干部。)
11、报名方式
1、提交《领军人才学员选拔表》,同时提交相关资料(公司营业执照复印件或职务证明、身份证复印件各一份,2寸蓝底证件照2张及2寸蓝底电子版证件照),接受资格预审。
2、经工业和信息化部企业经营管理人才素质提升工程协调小组办公室审核后发放入学通知书。
3、经审核后,缴纳学费、资料费。交费方式:
采用银行汇款方式,将培训费汇至指定账户。
汇款信息如下:
账户名称:北京师范大学珠海校区
开户银行:中国银行珠海拱北支行
银行账号:740673357920
项目咨询
工业和信息化部人才交流中心(监督管理)
联系人:翟广达、刘晓闯
咨询电话:010-68208632、9173
北京师范大学珠海校区(报名咨询)
联系人:李文澜
咨询电话:15013883978
中国互联网协会智慧教育工作委员会(报名咨询)
联系人:王晶
咨询电话:13811752828
报名流程
1.扫码填写报名表
2.电话回访审核(3个工作日内)
3.通知录取结果并填写入学报名表(3个工作日内)
4.缴费
5.学员信息转入领军人才信息库
6.开课入学

① 凡本站注明“稿件来源:金宝搏188入口 ”的所有文字、图片和音视频稿件,版权均属本网所有,任何媒体、网站或个人未经本网协议授权不得转载、链接、转贴或以其他方式复制发表。已经本站协议授权的媒体、网站,在下载使用时必须注明“稿件来源:金宝搏188入口 ”,违者本站将依法追究责任。
② 本站注明稿件来源为其他媒体的文/图等稿件均为转载稿,本站转载出于非商业性的教育和科研之目的,并不意味着赞同其观点或证实其内容的真实性。如转载稿涉及版权等问题,请作者在两周内速来电或来函联系。
金宝搏188入口

