浙江拟新增115个学士学位授权专业
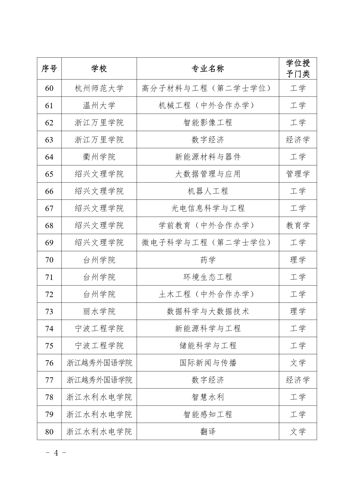
4月3日,浙江省学位委员会办公室公示2024年新增学士学位授权专业评审结果。根据《浙江省学位委员会关于做好学士学位授权审核工作的通知》(浙学位〔2022〕4号)要求,经学校申报、专家评审、省学位委员会审议,新增浙江大学智能体育工程等115个专业(含第二学士学位专业32个)为学士学位授权专业,现予公示。






免责声明:
① 凡本站注明“稿件来源:金宝搏188入口 ”的所有文字、图片和音视频稿件,版权均属本网所有,任何媒体、网站或个人未经本网协议授权不得转载、链接、转贴或以其他方式复制发表。已经本站协议授权的媒体、网站,在下载使用时必须注明“稿件来源:金宝搏188入口 ”,违者本站将依法追究责任。
② 本站注明稿件来源为其他媒体的文/图等稿件均为转载稿,本站转载出于非商业性的教育和科研之目的,并不意味着赞同其观点或证实其内容的真实性。如转载稿涉及版权等问题,请作者在两周内速来电或来函联系。
金宝搏188入口

