一、院校全称
上海东海职业技术学院
二、就读校址
上海市闵行区虹梅南路6001号
三、招生层次
高职
四、办学类型
■ 普通高等学校 ■ 民办高等学校 ■ 高等职业技术学校
五、颁发学历证书的院校名称及证书种类
院校名称:上海东海职业技术学院
证书种类:修学期满,符合毕业要求,颁发上海东海职业技术学院的专科毕业证书
六、院校招生管理机构
招生工作领导小组是我校招生工作的最高决策机构,统一领导学校招生工作;招生就业处招生办公室是我校组织和实施招生工作的常设机构,负责学校招生日常工作;招生工作监察小组是我校招生工作纪检监察机构。
七、招生计划及说明

八、专业培养对入学外语考试语种的要求
入学外语考试语种不限。
九、选拔对象
符合《上海市教育委员会关于做好2022年上海市普通高校考试招生报名工作的通知》(沪教委学〔2021〕38号)、上海市教育考试院关于印发《2022年上海市普通高校考试招生报名实施办法》的通知 (沪教考院高招〔2021〕24号)和《上海市教育委员会关于印发〈2022年上海市部分普通高校专科层次实行依法自主招生改革试点方案〉的通知》(沪教委学〔2022〕2号)关于专科层次依法自主招生报名条件规定的考生,可报考我校2022年专科层次依法自主招生。
十、身体健康状况要求
空中乘务专业招生条件参照中国民航空勤人员体检标准执行,其他专业以金博宝最新官方网站查询网址 、原卫生部和中国残疾人联合会印发的《普通高等学校招生体检工作指导意见》及有关补充规定为依据,考生须据实上报健康状况。若隐瞒病情病史,学校将按照本校学籍管理规定中有关退学与休学的规定执行。
十一、测试安排
3月26日(星期六)上午8:30,选拔测试开始(具体时间及地点以准考证上注明为准)。
测试科目及内容
1.笔试:

职业适应性测试满分300分,包括文化基础150分,职业与心智90分,专业通识基础60分,考试时间100分钟;素质技能测试包括法律道德、时事政治、心智礼仪、生涯规划、团队管理、信息科技6个方面内容,满分100分,考试时间60分钟;统一入学测试包含艺术人文、数学基础、科学常识、生活英语4个方面内容,满分150分,考试时间90分钟;校测科目包括:素描满分100分,考试时间2小时;简笔画创作和影视评论满分90分,考试时间2小时;面试满分10分,考试时间3分钟。
2.免笔试经面试录取(综合评价):符合附件一所列条件之一的考生可申请免笔试经面试入学。考生须即日起至志愿填报结束后三日内(每天8:00-20:00)自行登录我校阳光招生网(网址:https://zs.esu.edu.cn/)右下方“考生报名平台”版块填写申请表并上传相关佐证材料,逾期未提交视作自动放弃处理。面试时间及有关安排请关注我校阳光招生网公示信息,所有申请免笔试的考生均需参加我校组织的自主面试。
自主面试内容由我校根据本校及专业特点确定,同时参考上海市普通高中阶段学生综合素质评价信息进行综合评定,给予考生相应的得分,总分为200分(其中综合素质评价满分20分,自主面试满分180分)。无综合素质评价信息的考生请随免笔试材料提供与综合素质评价信息中“创新精神与实践能力”(高中生适用)和“专业技能与职业素养”(三校生适用)信息相关的佐证材料,作为自主面试时的综合素质评价参考依据(详见我校2022年专科层次依法自主招生校测实施方案)。
经我校招生工作领导小组审核通过的考生名单将在笔试前由本校阳光招生网予以公示,公示无异议者方可录取(录取人数不超过招生总计划50.00%)。符合免笔试经面试入学申请条件但审核未通过或缺考自主面试的考生须参加笔试,并参与后续录取排序。
十二、录取规则
(一)对普通高中学业水平合格性考试成绩齐全的高中应届毕业生,采用普通高中学业水平合格性考试成绩与校测成绩相结合的办法录取。
1.普通高中学业水平合格性考试成绩以市教育考试院组织的考试成绩为准。折算办法:高中七门学业水平合格性考试(物理、化学、生命科学、地理、思想政治、历史、信息科技)成绩合格的学生,每门折算成绩100分,总分700分;若学生参与考试但未合格,每门折算成绩50分;
2.录取规则:
(1)一般专业录取总分=学业水平合格性考试折算成绩+职业适应性测试成绩;
(2)艺术类专业录取总分=学业水平合格性考试折算成绩+校测科目成绩。
(3)报考我校的艺术类考生须参加校测科目考试,按录取总分从高分到低分择优录取。如有同分,校测科目考试成绩高者优先录取。
(4)对于一般专业,按录取总分从高分到低分择优录取。如有同分,依次比较职业适应性测试的文化基础、职业与心智、专业通识基础各个模块的成绩择优录取。
(5)征求志愿录取时,一般专业按学业水平合格性考试折算成绩+职业适应性测试成绩总分择优录取。如有同分,依次比较职业适应性测试的文化基础、职业与心智、专业通识基础各个模块的成绩择优录取。艺术类专业必须参加第一次填报志愿院校组织的相应类别校测(我校编导类专业认可美术类专业测试成绩),按学业水平合格性考试折算成绩+校测成绩总分择优录取。如有同分,校测科目考试成绩高者优先录取。
(6)缺考考生不予录取。
(二)对具有中等职业教育的公共基础课程语文、数学、英语三门科目合格性考试成绩的中等职业学校(含中专、职校和技校)应届毕业生,采用文化素质测试成绩与职业技能测试成绩相结合的办法录取。
1.文化素质测试使用中等职业学校学生学业水平公共基础课语文、数学、英语3门科目的合格性考试成绩,每门满分50分,共计150分。每门科目的合格性考试成绩以市教育考试院组织的考试成绩为准,其中“合格”计50分,“不合格”但参加学校组织的补考“合格”计45分,“不合格”且参加学校组织的补考仍“不合格”或未参加补考计25分。
2.录取规则:
(1)一般专业录取总分=学业水平合格性考试折算成绩+素质技能测试成绩;
(2)艺术类专业录取总分=学业水平合格性考试折算成绩+校测科目成绩。
(3)报考我校的艺术类考生须参加校测科目考试,按录取总分从高分到低分择优录取。如有同分,校测科目考试成绩高者优先录取。
(4)对于一般专业,按录取总分从高分到低分择优录取。如有同分,依次比较素质技能测试中的法律道德、时事政治、心智礼仪、生涯规划、团队管理、信息科技成绩从高到低择优录取。
(5)征求志愿录取时,一般专业按学业水平合格性考试折算成绩+素质技能测试成绩总分从高到低排序,如有同分,依次比较素质技能测试中的法律道德、时事政治、心智礼仪、生涯规划、团队管理、信息科技成绩从高到低择优录取。艺术类专业必须参加第一次填报志愿院校组织的相应类别校测(我校编导类专业认可美术类专业测试成绩),按学业水平合格性考试折算成绩+校测成绩总分择优录取。如有同分,校测科目考试成绩高者优先录取。
(6)缺考考生不予录取。
(三)高中往届毕业生及普通高中学业水平合格性考试成绩不全的高中应届毕业生、中等职业学校(含中专、职校和技校)往届毕业生及中等职业教育的公共基础课程语文、数学、英语三门科目合格性考试成绩不全的中等职业学校(含中专、职校和技校)应届毕业生,采用统一入学测试成绩与职业技能测试成绩相结合的办法录取。
1.一般专业录取总分=统一入学测试成绩+素质技能测试成绩;
2.艺术类专业录取总分=统一入学测试成绩+校测科目成绩;
3.一般专业按录取总分从高到低择优录取。如有同分,按统一入学测试、素质技能测试成绩依次排序择优录取。
4.报考我校的艺术类考生须参加校测科目考试,按录取总分从高分到低分择优录取。如有同分,校测科目考试成绩高者优先录取。
5.征求志愿录取时,一般专业按统一入学测试成绩+素质技能测试成绩从高到低排序。如有同分,按统一入学测试、素质技能测试成绩依次排序择优录取。艺术类专业必须参加第一次填报志愿院校组织的相应类别校测(我校编导类专业认可美术类专业测试成绩),按校测成绩从高到低择优录取。
6.缺考考生不予录取。
(四)退役士兵考生的考试录取办法,按照市教委、市退役军人事务局制定的文件(另发)规定执行。
(五)保送:凡在世界技能组织主办的"世界技能大赛"中获奖的中国国家代表队选手且符合上海市高考报名条件的中职毕业生,可保送至我校相应高职专业。具体保送要求按《金博宝最新官方网站查询网址 办公厅关于做好有关高校保送录取世界技能大赛获奖选手工作的通知》(教学厅﹝2020﹞3号文件)执行。
十三、收费标准
学费标准:18000元/年(沪教委民﹝2015﹞4号)
住宿费标准:2500元/年(沪教委民﹝2015﹞4号)
十四、资助政策
学校设有学生资助中心,建立家庭经济困难学生档案,负责做好学生资助工作,指导贫困生参加勤工俭学活动;认真执行国家和本市相关学生资助规定,被本校录取的家庭经济困难学生可通过“绿色通道”申请入学,入学后可按规定申请国家奖学金、国家励志奖学金、上海市奖学金、国家助学金、国家助学贷款、勤工助学岗位、特殊困难补助等。同时,学校还设立了“上海东海职业技术学院奖学金”,奖励品学兼优的学生,奖学金发放面达40.00%。
学校承诺:确保被本校录取的学生不因家庭经济困难而辍学。
十五、监督机制及举报电话
我校招生工作全程接受本校纪委监察处监督。
举报电话:021—64522376
十六、网址及联系电话
学校官网:https://www.esu.edu.cn/
招生办公室官网:https://zs.esu.edu.cn/
咨询电话:021--64523424、021—64506938
微信公众号:筑梦东海
咨询QQ群:202107564(上海东海学院招生群)
十七、其他须知
通过专科层次依法自主招生录取的考生不得参加《上海市教育委员会关于做好2022年上海市普通高校考试招生报名工作的通知》(沪教委学〔2021〕38号)文件精神规定的其他考试;未通过专科层次依法自主招生录取且符合报名条件的考生,可参加文件规定的其他考试。
(一)请所有考生登陆我校阳光招生网自行下载打印准考证(网址:https://zs.esu.edu.cn/-页面浮动窗口“准考证打印”),打印开放时间,请密切关注我校阳光招生网和官方微信公众号“筑梦东海”公布的通知,逾期视作自动放弃。
(二)学校所设的空中乘务专业,因专业特殊要求,须经我校面试合格方可报考。面试时间:3月5日(星期六)9:00-15:00,有关要求详见我校阳光招生网和官方微信公众号“筑梦东海”公示信息。征求志愿阶段不招收空中乘务专业考生。
(三)2022年秋季,新生正式入学后将进行入学资格复查和体检,凡弄虚作假者一律取消录取资格。
(四)因疫情原因,本章程如有更改,以学校官网公布为准。
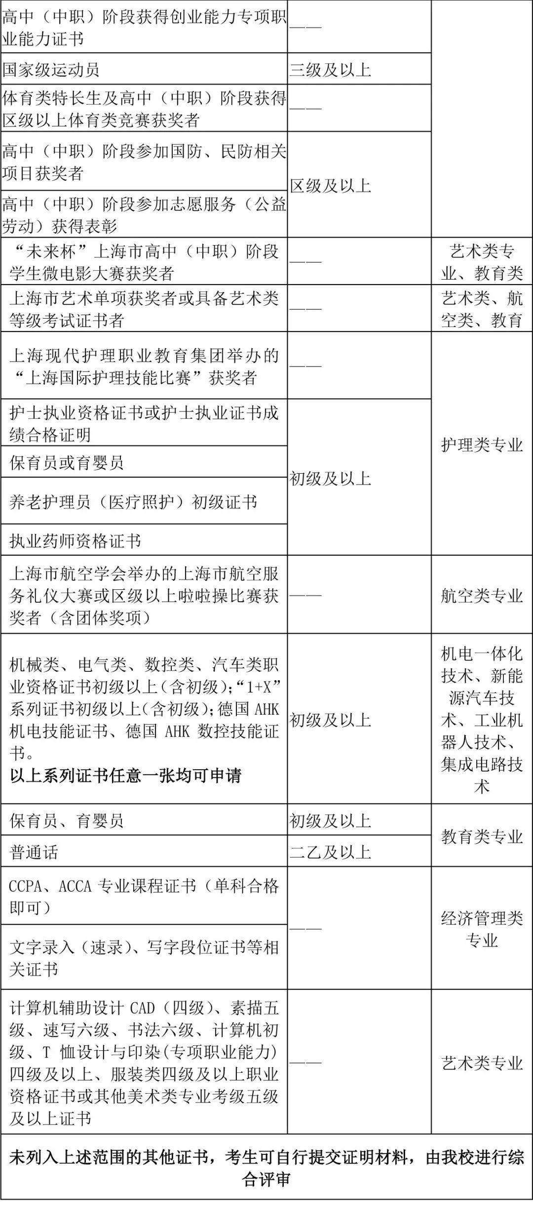
附:2022年免笔试经面试入学(综合评价)条件
报考本校、符合下文所列条件之一的考生可申请免笔试经面试入学。考生须即日起至志愿填报结束后三日内(每天8:00-20:00)点击下方“阅读原文”进入我校阳光招生网(网址:https://zs.esu.edu.cn/),在“考生报名平台”版块填写申请表并上传相关佐证材料,逾期未提交视作自动放弃处理。面试时间及有关安排请关注我校阳光招生网公示信息,所有申请免笔试的考生均需参加我校组织的自主面试。
一、面试说明:
自主面试内容由我校根据本校及专业特点确定,同时参考学生综合素质评价信息进行综合评定,给予考生相应的得分,总分为200分(其中综合素质评价满分20分,自主面试满分180分)。无综合素质评价信息的考生请随免笔试材料提供与综合素质评价信息中“创新精神与实践能力”(高中生适用)和“专业技能与职业素养”(三校生适用)信息相关的佐证材料,作为自主面试时的综合素质评价参考依据(详见我校2022年专科层次依法自主招生校测实施方案)。
二、申请条件:
高中(中职)阶段具备下列条件之一,即可申请免笔试经面试入学(综合评价):


① 凡本站注明“稿件来源:金宝搏188入口 ”的所有文字、图片和音视频稿件,版权均属本网所有,任何媒体、网站或个人未经本网协议授权不得转载、链接、转贴或以其他方式复制发表。已经本站协议授权的媒体、网站,在下载使用时必须注明“稿件来源:金宝搏188入口 ”,违者本站将依法追究责任。
② 本站注明稿件来源为其他媒体的文/图等稿件均为转载稿,本站转载出于非商业性的教育和科研之目的,并不意味着赞同其观点或证实其内容的真实性。如转载稿涉及版权等问题,请作者在两周内速来电或来函联系。
金宝搏188入口
