金宝搏188入口 浙江站讯 浙江建设职业技术学院2024年高职提前招生报名时间为3月3日至3月26日16:00,相关考生要抓紧时间,报名并上传相关材料。
如果你准备报考浙江建设职业技术学院的高职提前招生,这篇推文请收好。本篇推文包含学校概况、招生计划、报考条件、报名方法、综测形式与内容、成绩构成、专业介绍、时间进程安排、学校联系方式等内容,供你参考。

△ 报考信息速览表





详细网络报名流程
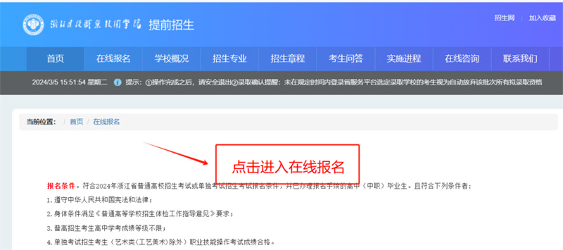
步骤一:登录学校招生网:https://zsw.zjjs.edu.cn
点击红色浮标“2024年高职提前招生网上报名”入口

步骤二:点击“在线报名”进入“浙江省考试招生报名系统”。

步骤三:登录“浙江省考试招生报名系统”,请使用原高考报名时的证件号和密码登录,无需另行注册。若忘记密码可以点击“忘记密码”重置密码。

步骤四:成功登录后自动弹出“诚信承诺书”窗口,请仔细阅读内容并点击“我自愿作出以上承诺并遵守”。

步骤五:进入专业填报页面,拉到页面底部,填写班主任联系电话,若没有素质特长分项目则填写“无”。点击专业空白格,系统会自动弹出专业代码和名称。选择自己需要报考的专业,确认无误后,点击“提交”。

注:1.我校提前招生每位考生只能填报一个专业,多填报的志愿视为无效。
2.报名信息审核之前,考生可以自行修改专业。若考生“已下载确认表”,原则上无法修改专业或取消报名。
3.如果遇到系统忙碌或无法登录,建议换浏览器登录或换个时间再试。

① 凡本站注明“稿件来源:金宝搏188入口 ”的所有文字、图片和音视频稿件,版权均属本网所有,任何媒体、网站或个人未经本网协议授权不得转载、链接、转贴或以其他方式复制发表。已经本站协议授权的媒体、网站,在下载使用时必须注明“稿件来源:金宝搏188入口 ”,违者本站将依法追究责任。
② 本站注明稿件来源为其他媒体的文/图等稿件均为转载稿,本站转载出于非商业性的教育和科研之目的,并不意味着赞同其观点或证实其内容的真实性。如转载稿涉及版权等问题,请作者在两周内速来电或来函联系。




金宝搏188入口
