2025年高职提前招生已经启动,各校正在报名中,请考生们看清院校报名条件,在规定时间内提交报名信息。
为了帮助考生了解院校资讯,掌握报考信息,我们将陆续推出高职提前招生报考专刊,内容包含招生计划、报考条件、报名方法、综测形式与内容、总成绩构成等关键报考信息。今天,我们推出浙江工商职业技术学院,一起来看!

△ 报考信息表速览
01、学校概况
浙江工商职业技术学院是浙江省人民政府首批批准成立的四所全日制公办普通高等职业院校之一,前身为创建于1914年的“宁波公立甲种商业学校”。学校秉承 “厚德、进业、明智、笃行”的校训,坚持“质量立校、服务兴校、管理促校、特色强校”的办学思想和“教师为基、学生为本”的办学理念,致力于培养德智体美劳全面发展的高素质技术技能人才。
学校位于中国商业名城、现代化国际港口城市——宁波,占地面积894亩,共有宁波本部(海曙)、宁海和慈溪三个校区,全日制在校生1.3万余人。现有教职员工722人,其中教师558人、副高及以上职称教师175人。拥有国家级教师教学创新团队2个、省级教师教学创新团队3个和国家级技能大师工作室1个。

02、招生计划
学校2025年面向浙江省高职提前招生590名,其中普高招生考生计划320名,单独考试招生考生计划270名。具体如下:

备注:
1、数字化设计与制造技术专业三年均在宁海校区就读。
2、电子信息工程技术、工业机器人技术专业三年均在我校慈溪校区就读。
3、大数据与会计(中外合作办学)和国际商务(中外合作办学)三年都在宁波本部校区就读。
03、报考条件
符合2025年普通高考或单独考试招生报考条件,且已办理普通高考或单独考试报名手续并取得高考报名号的浙江省高中毕业生,且符合下列条件者:
1.遵守中华人民共和国法律;
2.在校期间无任何违纪处分记录;
3.参照《普通高等学校招生体检工作指导意见》的相关规定,体检合格。
每位考生仅限报考1个提前招生专业,审核通过后不允许修改或者删除报名信息。

04、报名办法
报名遵循考生本人自愿的原则,采取网络报名方式。符合报名条件的考生2025年3月1日16点整-3月22日14点整期间登录浙江工商职业技术学院招生网(https://zs.zbti.edu.cn/)在线报名。
05、初审入围&综合测试
初审入围
1.普高招生考生:学校根据基本依据折算成绩对普高招生考生以招生专业、类别为单位进行分类排序,各类别分别根据招生计划数取前600%进行综合测评(不足600%则符合报考条件的考生全部入围参加综合测评),如末位考生同分则一起进入综合测评。
2.单独考试招生考生:(除面向学前教育类招生专业外)完成考试缴费后即进入学校综合测评。面向单独考试学前教育类招生的研学旅行管理与服务专业报名考生,学校根据其浙江省职业技能考试的成绩进行排序,按招生计划数取前600%进行综合测评(不足600%则符合报考条件的考生全部入围参加综合测评),如末位考生同分则一起进入综合测评。
普高考生及单独考试学前教育类考生的入围综合测试名单公布时间为3月30日前。

综合测试测试
时间:单独考试招生考生:4月12日; 普高招生考生:4月13日。
地点:浙江工商职业技术学院宁波本部校区(宁波市海曙区机场路1988号)
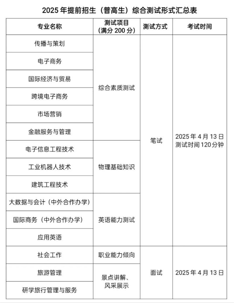
形式与内容:
综合测试成绩
1.普高招生考生:综合测评满分200分,测试内容为根据各专业的职业能力要求制定专业测试项目,考生根据报考专业选择相对应的测试项目。测试以笔试或面试等形式进行。
2.单独考试招生考生综合测评满分200分,测试以笔试或面试形式进行,笔试测试科目为语文、数学,分值各100分。
06、综合成绩
综合成绩
考生总成绩T(满分400分)由基本依据折算成绩J(满分200分)、综合测评成绩Z(满分200分)组成。考生总成绩计算方式为:T=J+Z。


折算成绩依据
1.普高招生考生:依据成绩由其高中学考成绩等级计算得到,高中学考选十门科目计算,计算后折换成满分200分,具体计算分值如下:

备注:往届生技术科目成绩由通用技术和信息技术两科成绩进行折算,折算成绩为通用技术和信息技术等第折算分平均值。
高中学考成绩以浙江省教育考试院提供的为准,我校直接引用并进行成绩折算,无法查获的学考成绩概以0分计。
2.单独考试招生考生:单独考试招生考生基本依据成绩以浙江省教育考试院提供的为准。以浙江省职业技能考试的成绩(考生参加的技能考试成绩类别须与所报考专业招生类别一致)进行折算,折算成满分200分(保留1位小数)。
07、“拟录取”“备录取”规则
确定拟录取与备录考生名单:根据考生总分,从高分到低分依次确定拟录取、备录取、未录取考生名单(普高招生考生和单独考试招生考生分别按专业招生类别排序),额满为止,拟录取人数为各招生专业计划数,备录取人数为各招生专业计划数的200%。未参加学校综合测试的考生,不予录取。
考生选定录取学校:考生应在规定时间内登陆浙江省教育考试院服务平台查询本人录取情况。如考生报考了多所高职提前招生院校并同时被确定为拟录取名单,可选定其中1所院校(专业)作为录取结果。考生一轮选择结束后,已被正式录取考生的其他学校拟录和备录资格随之失效。
未在规定时间内登录服务平台选定录取学校的考生视为自动放弃该次所有拟录取资格。仅报考一所高职提前招生考试的并被该校确定为拟录取的考生也需在规定时间确定登录服务平台选定我校作为录取学校,否则视为自动放弃拟录取资格。

① 凡本站注明“稿件来源:金宝搏188入口 ”的所有文字、图片和音视频稿件,版权均属本网所有,任何媒体、网站或个人未经本网协议授权不得转载、链接、转贴或以其他方式复制发表。已经本站协议授权的媒体、网站,在下载使用时必须注明“稿件来源:金宝搏188入口 ”,违者本站将依法追究责任。
② 本站注明稿件来源为其他媒体的文/图等稿件均为转载稿,本站转载出于非商业性的教育和科研之目的,并不意味着赞同其观点或证实其内容的真实性。如转载稿涉及版权等问题,请作者在两周内速来电或来函联系。




金宝搏188入口
