教职成厅函〔2023〕20 号
各省、自治区、直辖市教育厅(教委),新疆生产建设兵团教育局:
为深入贯彻党的二十大精神,落实中共中央办公厅、国务院办公厅印发的《关于深化现代职业教育体系建设改革的意见》, 加快构建央地互动、区域联动、政行企校协同的职业教育高质量发展新机制,有序有效推进现代职业教育体系建设改革,现就有关事项通知如下。
一 、重点任务
(一)打造市域产教联合体
各地要按照《金博宝最新官方网站查询网址 办公厅关于开展市域产教联合体建设的 通知》(教职成厅函〔2023〕15号)要求,积极打造兼具人才培养、创新创业、促进产业经济高质量发展功能的省级市域产教联合体。充分发挥政府主导作用,建立政行企校密切配合、协调联动的工作机制,推动市域产教联合体实体化运作。搭建共性技术服务平台,建设一批产教融合实训基地,广泛开展中国特色学徒制培养,引导联合体内企业广泛接收职业院校学生开展实习实训,支持学校服务企业技术创新、工艺改进、产品升级,促进教育链、人才链与产业链、创新链紧密结合。省级教育行政部门负责领导本省级行政区域的市域产教联合体建设,要防止一哄而上、盲目建设。金博宝最新官方网站查询网址 将加强对市域联合体工作和运行的过程管理和动态管理。第二批国家级市域产教联合体原则上从省级市域产教联合体中择优产生。
(二)打造行业产教融合共同体
各地要支持龙头企业和高水平高等学校、职业学校牵头,联合行业组织、学校、科研机构、上下游企业等共同参与,组建一批产教深度融合、服务高效对接、支撑行业发展的跨区域行业产教融合共同体。建立健全实体化运行机制,有组织开发优质教学评价标准、专业核心课程、实践能力项目和教学装备,培养行业急需的高素质技术技能人才。建成一批行业领先的技术创新中心,形成同市场需求相适应、同产业结构相匹配的现代职业教育结构和区域布局。金博宝最新官方网站查询网址 将在先进轨道交通装备、航空航天装备、船舶与海洋工程装备、新材料、兵器工业5个领域进行首批布局,并有计划地在新一代信息技术产业、高档数控机床和机器人、高端仪器、能源电子、节能与新能源汽车、电力装备、农机装备、生物医药及高性能医疗器械等重点行业和重点领域,指导建设一批全国性跨区域行业产教融合共同体,带动地方建设一批 赋能区域经济发展、服务地方特色产业的区域性行业产教融合共同体。
(三)建设开放型区域产教融合实践中心
各地要面向国家重大战略和区域经济发展,对标产业发展前沿,建设一批集实践教学、社会培训、真实生产和技术服务功能为一体的学校实践中心、企业实践中心和公共实践中心(以下简称实践中心)。实践中心要积极协调各类资源,加强经费和人员投入,围绕企业生产经营过程中的关键问题开展协同创新,聚焦行业紧缺高技能人才开展联合培养,产出一批支撑区域产业和经济社会高质量发展的突出成果。到2025年,建成300个左右全国性实践中心,带动各地建设一批省级和市级实践中心,形成国家省市三级实践中心体系,职业教育的实践教学质量和服务能力全面提升。
(四)持续建设职业教育专业教学资源库
适应职业教育数字化转型趋势和变革要求,加快构建校省国家三级中职高职本科全覆盖的职业教育专业教学资源库(以下简 称资源库)共建共享体系。资源库要围绕某个专业开展建设,涵盖专业人才培养方案、课程教学资源、知识图谱、必备技能以及对应的职业岗位标准,覆盖全部专业核心课程,扩展建设必要的专业基础课程,为学习者提供便捷高效的全流程学习服务。各校要深化国家职业教育智慧教育平台应用,优先使用全国性、区域 性资源库,鼓励根据人才培养需要建设有特色的校级资源库。各地要强化区域统筹,建设服务当地产业和地域特色的区域性资源 库,推动各级资源库接入国家或省级职业教育智慧教育平台,主动接受应用情况监测。金博宝最新官方网站查询网址 将在推进现有国家级资源库完善升级、动态管理的同时,在专业基础好、资源质量好、使用效果好、行业企业需求迫切、示范引领作用明显的区域性资源库的基础上,继续有组织建设一批全国性资源库。到2025年,建成一批全国性资源库,带动地方建设1000个左右区域性资源库,基本实现职业教育专业全覆盖。
(五)建设职业教育信息化标杆学校
各校要积极落实《职业院校数字校园规范》,建设校本大数据中心,建设一体化智能化教学、管理与服务平台,持续丰富师生发展、教育教学、实习实训、管理服务等应用场景,落实网络安全责任。各地要强化统筹,加大财政支持力度;指导学校系统设计校本数字化整体解决方案;组织学校有序接入“全国职业教 育智慧大脑院校中台”,接受管理监测。金博宝最新官方网站查询网址 将在数字资源丰富、功能应用强大、赋能效果良好的区域性信息化标杆学校的基础上,有组织地指导建设全国性信息化标杆学校。到2025年, 建成300所左右全国性信息化标杆学校,带动建设1000所左右区域性信息化标杆学校,推动信息技术与职业院校办学深度融合。
(六)建设职业教育示范性虚拟仿真实训基地
各校要瞄准专业实训教学中“高投入高难度高风险、难实施难观摩难再现”等现实问题,结合自身实际,建设职业教育虚拟仿真实训基地(以下简称虚仿基地)。虚仿基地要有效运用虚拟现实、数字孪生等新一代信息技术,开发资源、升级设备、构建课程、组建团队,革新传统实训模式,有效服务专业实训和社会培训等。各地要加强统筹管理,根据区域产业结构,因地制宜、合理布局建设区域性虚仿基地;引导各虚仿基地共建共享共用虚拟仿真实训资源,积极向国家或省级职业教育智慧教育平台推送优质资源。金博宝最新官方网站查询网址 将在专业实训基础条件好、信息化水平高、应用成效明显的区域性虚仿基地的基础上,有组织地指导建设全国示范性虚仿基地。到2025年建成200个左右全国示范性虚仿基地,带动各地1000个左右区域示范性虚仿基地建设,推动职业院校技术技能人才实训教学模式创新。
(七)开展职业教育一流核心课程建设
支持各地结合区域重点产业发展需求,统筹在线课程和线下课程,推进本地区职业教育一流核心课程建设和实施。到2025年,围绕现代化产业体系建设需要,以专业核心课程改革为切入点,面向行业重点领域,建成1000门左右课程内容符合岗位工作实际并充分纳入新技术、新工艺、新规范,课程设计符合因材施教规律并充分融入课程思政、教学实施符合以学生为中心理念并充分运用数字技术手段、教学评价充分关注学生全面成长的全国性职业教育一流核心课程,引领职业教育“课堂改革”,提升关键核心领域技术技能人才培养质量。
(八)开展职业教育优质教材建设
支持各地在“十四五”职业教育国家规划教材范围内建设2000种左右全国性职业教育产教融合优质教材。优质教材建设将重点面向战略性新兴产业、先进制造业、现代服务业、现代农业等领域,深化产教融合、协同育人,科学严谨、内容丰富、形态多样、反映行业前沿技术,鼓励行业牵头或行业、企业、学校等共同开发。到2025年,通过建设和宣传推介,大幅提升优质教材的影响力和选用比例,有效发挥优质专业课程教材的示范辐射作用。
(九)开展职业教育校企合作典型生产实践项目建设
支持各地组织校企共同开发200个全国性典型生产实践项 目,引导学生在真实职业环境中学习应用知识和职业技能。校企合作典型生产实践项目建设要基于企业真实生产过程,融入行业最新技术和标准,充分体现新技术、新工艺、新规范以及深度运用数字技术解决生产问题的能力。到2025年,通过分批部署、持续建设,扩大优质资源共享,力争形成以企业典型生产实践项目为载体的职业教育教学模式新突破,有效提升人才培养针对性和适应性。
(十)开展具有国际影响的职业教育标准、资源和装备建设
支持各地立足区域优势、发展战略和产业需求,围绕“教随产出、产教同行”,建设和推出由我国职业学校牵头开发,业内领先、基础良好、产教融合特征显著、具有较高国际影响力和认可度的30个左右职业教育标准(包括但不限于专业、教学、课 程、实习实训、教学条件、师资、培训、校企合作等方面的省级或学校标准),100个左右优质教学资源(包括但不限于教材、课程资源、教学项目、案例、培训资源、数字化资源或平台、专业建设一体化解决方案等),20个左右专业仪器设备装备(包括但不限于设备装备、教辅设备、生产线装备、AI 或 VR 设备)。
到2025年,形成一批具有较高国际影响力的职业教育标准、资源和装备体系,持续打造中国职业教育国际化品牌,建立职业教育国际化品牌项目培育、发展和推广机制,提升中国职业教育国际影响力和竞争力。
(十一)建设具有较高国际化水平的职业学校
各地各校要坚持“教随产出、产教同行”,立足学校骨干 (特色)专业,“走出去”和“引进来”双线发展并有所侧重,引进国外优质职业教育资源,扩大来华留学和培训规模,做强若干中国职业教育国际合作品牌,有组织地打造具有中国特色的职业教育境外办学项目、海外职业技术学院和海外应用技术大学,培养一批适应国际化教学需要的职教师资,培养一批服务中国企业海外发展的本土化技术技能人才,整体提升职业学校国际化水平。到2025年,分三批支持300所左右的中国特色、具有较高国际化水平的职业学校。
二、 推进机制
( 一)自主建设
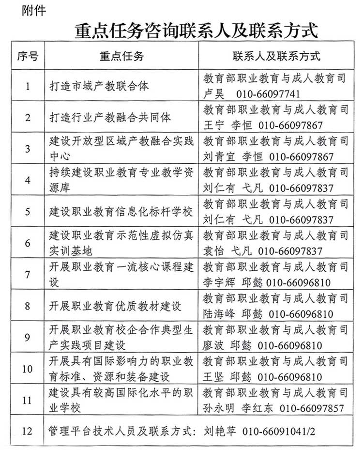
各重点任务建设指南将在现代职业教育体系改革管理公共信息服务平台(网址:http://zj.chinaafse.cn/, 以下简称管理平台) 予以公布。各地要积极组织有关政府部门、学校、企业、产业园 区承接重点任务,明确各重点任务牵头建设单位(以下简称建设 单位),根据各重点任务建设指南的要求,整合教育产业政策资源、形成建设方案(含年度绩效目标)并上传管理平台,自主开展建设,接受监督调度。各项目咨询联系人及联系方式见附件。
(二)统筹推进
各地要强化省级统筹,将重点任务建设情况纳入深化现代职业教育体系建设改革工作中整体部署,落实对职业教育工作的统筹规划、综合协调、宏观管理,会同相关部门加强工作指导、协调支持经费、加大政策供给,每年总结工作进展,定期向省级党委教育工作领导小组报告。
(三)考核激励
金博宝最新官方网站查询网址 通过管理平台对各地重点任务建设情况进行过程管理,定期采集绩效数据,每年通报工作进展。各地重点任务建设情况将作为遴选职业教育改革成效明显地方、“双高计划”建设、 “双优计划”建设,现代职业教育质量提升计划资金分配和国家新一轮重大改革试点项目布局的重要依据。金博宝最新官方网站查询网址 政府门户网站将开辟“职业教育体系建设改革”专栏,及时宣传各地各校典型经验。
三、 时间安排
( 一)2023年7月30日起,各建设单位可登录管理平台进行单位注册登记,按照各重点任务的时间节点和工作要求,填报相关数据信息,上传建设方案(含佐证材料)。各地要通过管理平台及时审核推荐,并按程序报至金博宝最新官方网站查询网址 (职业教育与成人教育司)。
(二)自2023年起,每年12月15日前,各建设单位要通过管理平台填报绩效数据,撰写并上传年度工作报告。各地要对各建设单位年度建设成效进行考核评价,分任务撰写并上传省级总结报告。
附件:重点任务咨询联系人及联系方式
金博宝最新官方网站查询网址 办公厅
2023年7月7日

① 凡本站注明“稿件来源:金宝搏188入口 ”的所有文字、图片和音视频稿件,版权均属本网所有,任何媒体、网站或个人未经本网协议授权不得转载、链接、转贴或以其他方式复制发表。已经本站协议授权的媒体、网站,在下载使用时必须注明“稿件来源:金宝搏188入口 ”,违者本站将依法追究责任。
② 本站注明稿件来源为其他媒体的文/图等稿件均为转载稿,本站转载出于非商业性的教育和科研之目的,并不意味着赞同其观点或证实其内容的真实性。如转载稿涉及版权等问题,请作者在两周内速来电或来函联系。




金宝搏188入口
