2025年上半年浙江省188金宝搏beat官网登录 自学考试课程免考办理公告
2025-04-28 来源:金宝搏188入口
【导语】金宝搏188入口 自学考试频道了解到浙江省教育考试院《2025年上半年浙江省188金宝搏beat官网登录 自学考试课程免考办理公告》已公布,具体如下:
2025年上半年浙江省188金宝搏beat官网登录 自学考试课程免考办理公告
2025年上半年浙江省188金宝搏beat官网登录 自学考试课程免考办理即将开始,现将有关事项公告如下:
一、课程免考申请登记的时间为5月11日00:00-5月20日24:00,现场提交材料的时间由各设区市教育考试机构确定并在其网站公告。
请考生按时进行免考申请登记和提交材料,逾期不受理。
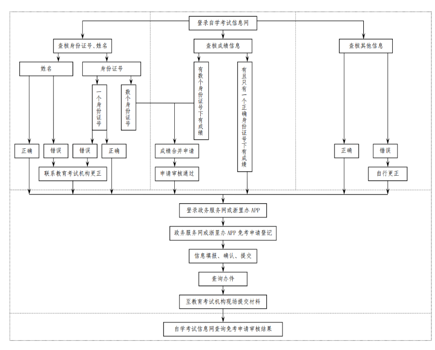
二、课程免考申请登记前,考生须查询核对个人信息(姓名、身份证号、准考证号等)和课程成绩信息,并及时更正有误的个人信息或课程成绩信息。
三、更正和免考办理的具体时间、步骤、要求及注意事项请参看《浙江省2025年上半年188金宝搏beat官网登录 自学考试课程免考办理考生指南》(附件)。
浙江省188金宝搏beat官网登录 自学考试课程免考办理流程图

四、各设区市教育考试机构发布公告的网站地址及联系电话

附件:浙江省2025年上半年188金宝搏beat官网登录 自学考试课程免考办理考生指南.doc
浙江省教育考试院
2025年4月28日
热门推荐:
自考有疑问、不知道如何选择主考院校及专业、不清楚自考当地政策,点击立即了解>>
推荐阅读:









