强基计划的校测和高考分数占比是多少??
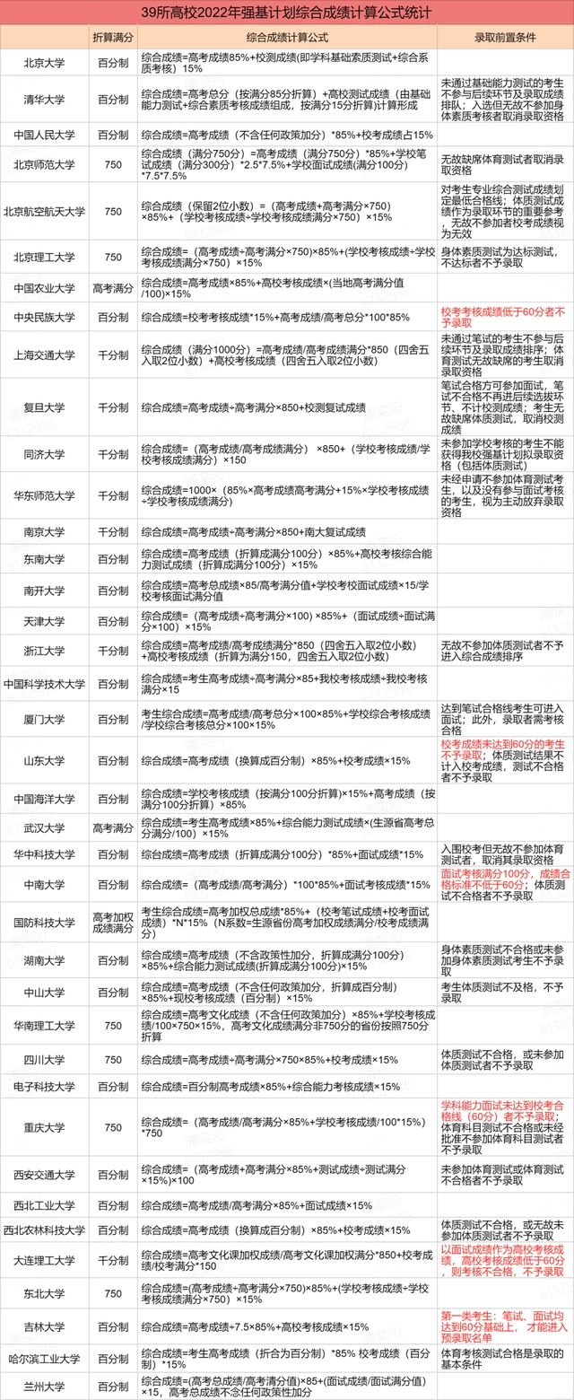
强基计划按照考生综合成绩录取,公布的录取分数线为按比例折算后的综合成绩。综合成绩包含高考成绩和校测成绩两部分。其中,高考成绩占比不低于85%。
高校在招生简章中明确了综合成绩折算办法,2022年39所高校采取的均是85:15的构成比例。
此外,校测成绩又分为笔试成绩和面试成绩,有的高校称为学科基础素质测试和综合素质考核,具体计算方法如下:

免责声明:
① 凡本站注明“稿件来源:金宝搏188入口 ”的所有文字、图片和音视频稿件,版权均属本网所有,任何媒体、网站或个人未经本网协议授权不得转载、链接、转贴或以其他方式复制发表。已经本站协议授权的媒体、网站,在下载使用时必须注明“稿件来源:金宝搏188入口 ”,违者本站将依法追究责任。
② 本站注明稿件来源为其他媒体的文/图等稿件均为转载稿,本站转载出于非商业性的教育和科研之目的,并不意味着赞同其观点或证实其内容的真实性。如转载稿涉及版权等问题,请作者在两周内速来电或来函联系。
推荐高校
推荐学校
高考知道
中职院校
- 安徽电气工程学校
- 合肥市经贸旅游学校
- 广西华侨学校
- 南宁市第六职业技术学校
- 宾阳县职业技术学校
- 贵港市民族职业技术学校
- 容县职业中等专业学校
- 环江毛南族自治县职业技术学校
- 贵阳经济技术学校
- 黔西市中等职业学校
- 海南省工业学校
- 海南省商业学校
- 海南省经济技术学校
- 海南省机电工程学校
- 海南省华侨商业学校
- 海南省银行学校
- 海南省农垦海口中等专业学校
- 海南省交通学校
- 海南省海口旅游职业学校
- 文昌市中等职业技术学校
- 海口华健幼师职业学校
- 石家庄同创铁路运输学校
- 武汉市第二轻工业学校
- 武汉市仪表电子学校
- 武汉市黄陂区职业技术学校
- 武汉助产学校
- 湖北现代科技学校
- 哈尔滨航运学校
- 哈尔滨市现代服务中等职业技术学校
- 哈尔滨市航空服务中等专业学校
- 哈尔滨市龙江旅游中等职业技术学校
- 黑龙江医药卫生学校
- 哈尔滨市铁乘中等专业学校
- 黑龙江省林业卫生学校
- 南昌工业工程学校
- 南昌市第一中等专业学校
- 信丰中等专业学校
- 井冈山市旅游中等专业学校
- 沈阳现代制造服务学校
- 沈阳市信息工程学校
- 沈阳市旅游学校
- 临沂新世纪职业中等专业学校
- 临沂兴华职业中等专业学校
- 山东省临沂卫生学校
- 潍坊豪迈科技职业中等专业学校
- 潍坊弘景中医药学校
- 陕西省商业学校
- 西安交通职业学校
- 韩城市职业中等专业学校
- 上海信息技术学校
- 上海市建筑工程学校
- 上海港湾学校
- 四川省食品药品学校
- 四川省乐山市竹根职业中专学校
- 乐山市计算机学校
- 重庆市经贸中等专业学校
- 重庆市渝中职业教育中心
- 重庆市旅游学校
- 重庆市立信职业教育中心
- 重庆市九龙坡职业教育中心
- 重庆市育才职业教育中心
- 重庆市涪陵区职业教育中心
- 重庆市黔江区民族职业教育中心
- 重庆市大足职业教育中心
- 重庆市轻工业学校
- 四川仪表工业学校
- 重庆市江南职业学校
- 重庆市医药学校
- 重庆财政学校
- 重庆市梁平职业技术学校
- 重庆市涪陵信息技术学校
- 丽江民族中等专业学校
- 长治市超越学校
- 沈阳市汽车工程学校
- 临沂电力学校
- 临沂市工业学校
- 合肥工业学校
- 台山市敬修职业技术学校
- 上海市工艺美术学校
- 重庆中意职业技术学校
- 重庆万州商贸中等专业学校
- 重庆市涪陵创新计算机学校
- 重庆铁路运输技师学院
- 重庆市武隆区职业教育中心
- 四川省质量技术监督学校
- 新安县职业高级中学
- 黑龙江省贸易经济学校
- 黄麓师范学校
- 江西省医药学校
- 江西省信息科技学校
- 江西省建筑工业学校
- 江西省化学工业学校
- 江西省民政学校
- 九江市理工职业技术学校
- 九江庐山西海艺术学校
- 赣州应用技术职业学校
- 南康区电子工业技术学校
- 赣州旅游职业学校
- 吉安应用工程学校
- 吉安市特殊教育学校
- 上饶市信州理工学校
- 武汉市第一职业教育中心
- 海南省财税学校
- 海南旅游经济贸易学校
- 海南南方民族艺术学校
- 海南省万宁市职业技术学校
- 海南珠江源高级职业技术学校
- 海南职业外语旅游学校
- 海南城市职业技术学校
- 西安现代职业高中
- 广州市信息技术职业学校
- 广州市旅游商务职业学校
- 广州市幼儿师范学校
- 广州市交通运输职业学校
- 广州市财经商贸职业学校
- 广州市司法职业学校
- 广州市医药职业学校
- 广州市轻工职业学校
- 广州市纺织服装职业学校
- 广州市侨光财经职业技术学校
- 广州市黄埔职业技术学校
- 广州市番禺区职业技术学校
- 广州市花都区理工职业技术学校
- 广州市增城区职业技术学校
- 广州市增城区卫生职业技术学校
- 广州市增城区东方职业技术学校
- 广州市南沙区岭东职业技术学校
- 珠海市新思维中等职业学校
- 江门市工贸职业技术学校
- 江门雅图仕职业技术学校
- 开平市机电中等职业技术学校
- 广州市贸易职业高级中学
- 广州市海珠工艺美术职业学校
- 广州市从化区职业技术学校
- 台山市培英职业技术学校
- 开平市吴汉良理工学校
- 鹤山市职业技术学校
- 恩平市中等职业技术学校
- 成都广信数字技术职业学校
- 重庆市开州区巨龙中等职业技术学校
- 重庆市梁平职业教育中心
- 重庆市永川职业教育中心
- 重庆市龙门浩职业中学校
- 重庆市女子职业高级中学
- 重庆工商学校
- 海南省旅游学校
- 东方市职业技术学校
- 陵水黎族自治县职业中等专业学校
- 临高县中等职业技术学校
- 新余市职业教育中心(新余技师学院)
- 会昌中等专业学校
- 南康中等专业学校
- 上犹中等专业学校
- 赣州市赣县中等专业学校
- 龙南中等专业学校
- 上高中等专业学校
- 玉山中等专业学校
- 永新中等专业学校
- 东乡机电中等专业学校
- 嫩江市职业技术教育中心学校
- 沈阳市艺术幼儿师范学校
- 江西工程学校
- 瑞金中等专业学校
- 丰城中等专业学校
- 德兴市职业中专学校
- 儋州市中等职业技术学校
- 海南省农林科技学校
- 海南省民族技工学校
- 海南省文化艺术学校
- 海南省第二卫生学校
- 重庆市护士学校
- 重庆市体育运动学校
- 重庆市渝东卫生学校
- 贵州省交通运输学校
- 南昌汽车机电学校
- 江西九江科技中等专业学校
- 石家庄装备制造学校
- 广西银行学校
- 佛山市顺德区中等专业学校
- 武汉市第二职业教育中心学校
- 重庆市三峡水利电力学校
- 重庆市农业学校
- 重庆艺术学校
- 海南(海口)特殊教育学校
- 榆次区职业技术学校
- 阜阳卫生学校
- 德安县中等职业技术学校
- 分宜县职业技术学校
- 江西省冶金工业学校
- 石城县职业技术学校
- 永丰县职业中等专业学校
- 黎川县职业中等专业学校
- 海南省农业广播电视学校
- 黔西市水西中等职业学校
- 海南雅典职业技术学校
- 海南省民航职业学校
- 浙江医药技术学校
- 南昌铁路保安中等专业学校
- 江西泛美艺术中等专业学校
- 三亚海洋职业技术学校
- 海口经济学院附属艺术学校
- 海南立有美术职业技术学校
- 重庆市南丁卫生职业学校
- 重庆市万州电子信息工程学校
- 成都核瑞工程职业技术学校
- 南昌向远轨道技术学校
- 赣北电子工业学校
- 广州市城市建设职业学校
- 永济市职业中专学校
- 樟树市职业技术学校
- 海南省农业学校(海南省科技学校)
- 佛山市顺德区北滘职业技术学校
- 佛山市顺德区陈登职业技术学校
- 江门市第一职业高级中学
- 江门市新会机电职业技术学校
- 广州市荔湾区外语职业高级中学
- 江西省交通运输学校
- 江西省建设工程学校
- 江西省通用技术工程学校
- 江西省轻工业科技中等专业学校
- 南昌市进贤县职业技术高级中学
- 重庆市万州现代信息工程学校
- 重庆市合川教师进修学校
- 重庆市巫山县职业教育中心
- 重庆市云阳职业教育中心
- 重庆市奉节职业教育中心
- 重庆市丰都县职业教育中心
- 重庆市巫溪县职业教育中心
- 重庆市北碚职业教育中心
- 重庆市商务学校
- 重庆市开州区职业教育中心
- 重庆市垫江县职业教育中心
- 重庆市工艺美术学校
- 重庆市垫江县第一职业中学校
- 秀山土家族苗族自治县职业教育中心
- 重庆工业管理职业学校
- 重庆市两江职业教育中心
- 重庆市万盛职业教育中心
- 重庆市潼南职业教育中心
- 重庆光华女子职业中等专业学校
- 重庆市铜梁职业教育中心
- 重庆市璧山职业教育中心
- 重庆市涪陵第一职业中学校
- 重庆市城口县职业教育中心
- 重庆市酉阳职业教育中心
- 彭水苗族土家族自治县职业教育中心
- 重庆市綦江职业教育中心
- 重庆市忠县职业教育中心
- 共青中医药学校
- 九江市柴桑区中等职业技术学校
- 大余县职业中等专业学校
- 余干县英才职业学校
- 江西省遂川县职业中学
- 抚州信息工程学校
- 赣州市军科职业技术学校
- 上饶市信赖工艺美术学校
- 赣州现代科技职业学校
- 贵阳职业技术学院
- 密山市职业技术教育中心学校
- 黑龙江旅游职业技术学院
- 黑龙江林业职业技术学院
- 广州市电子商务技工学校
- 安徽省徽州师范学校
- 安徽建设学校
- 都江堰市职业中学
- 巴中职业技术学院
- 红河州特殊教育中等专业学校
- 黑龙江省伊春卫生学校
- 陕西省泾阳职业中等专业学校
- 武汉华中艺术学校
- 武汉市工业科技学校
- 武汉长江职业中等专业学校
- 孝感思创信息科技学校
- 日照市技师学院
- 青岛市技师学院
- 重庆市交通高级技工学校
- 重庆交通运输高级技工学校
- 重庆市工业技师学院
- 重庆市聚英技工学校
- 重庆市城市建设高级技工学校
- 重庆能源工业技师学院
- 共青技工学校
- 江西文理技师学院
- 成都职业技术学校
- 大庆技师学院
- 南昌华中技工学校
- 共青铁路工程技工学校
- 于都新长征技工学校
- 南昌当代艺术学校
- 重庆市万州职业教育中心
- 江西上饶东南智慧技工学校
- 江西省石油技工学校
- 广西工贸高级技工学校
- 宜春市技术工人学校
- 东乡高级技工学校
- 江西新余南铁技工学校
- 广州城建技工学校
- 重庆市艺才高级技工学校
- 上饶信工技工学校
- 淮南世际艺术学校
- 合肥竹稞技工学校
- 合肥高科经济技工学校
- 杭州市第二机械技工学校
- 上海南湖职业技术学院(中职部)
- 上海震旦职业学院有限公司(中职部)
- 上海电子信息职业技术学院(中职部)
- 上海交通职业技术学院(中职部)
- 上海农林职业技术学院(中职部)
- 成都市技师学院
- 四川核工业技师学院
- 哈尔滨铁道技师学院
- 海南省技师学院
- 海南省三亚技师学院
- 海南新东方烹饪高级技工学校
- 海南食品药品技工学校
- 洋浦经济开发区高级技工学校
- 台山市联合职业技术学校
- 上海科创职业技术学院(中职部)
- 上海现代化工职业学院(中职部)
- 上海建设管理职业技术学院(中职部)
- 南昌市望成技工学校
- 海南丽波技工学校
- 海南省交通高级技工学校
- 西安西京职业高级中学
金宝搏188入口





